2024年2月21日
整理: 大学志
ChinaSchool.
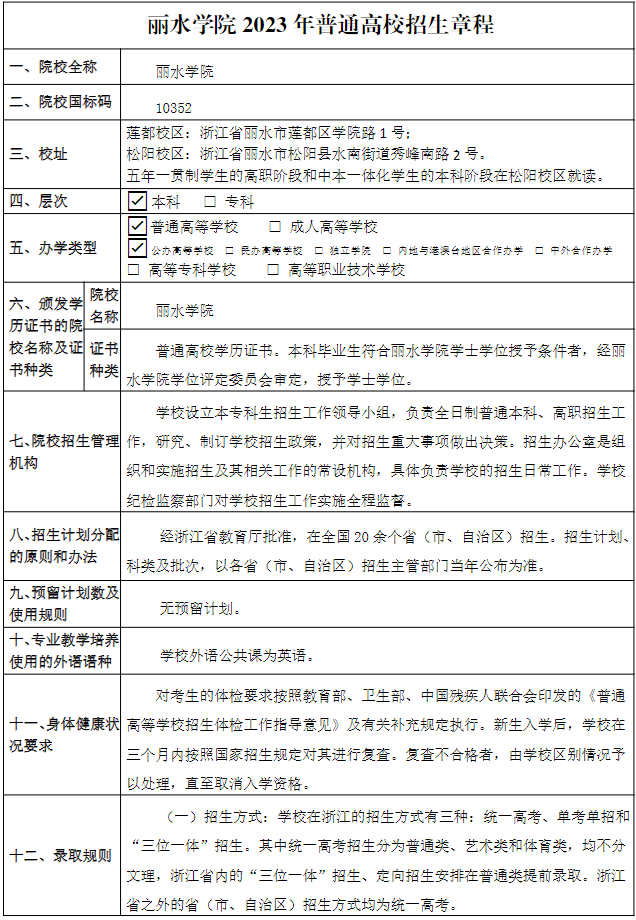
丽水学院是一所具有硕士学位授予权的公办全日制高等院校,坐落于素有“中国生态第一市”之美誉的浙江省丽水市。办学历史可追溯至1907年经学大师孙诒让先生指导创办的处州初级师范学堂,历经九次更名、六校合并、四易校址。在116年的办学历程中,丽水学院始终秉承“明德笃行”的校训,薪火相传,青蓝相继,逐步形成了“爱国爱校、唯实唯先、自立自强”的丽院精神。
2004年,在丽水师范专科学校的基础上,经教育部批准升格更名为丽水学院。先后通过教育部本科教学合格评估、本科教学工作审核评估,被列为浙江省应用型建设试点示范学校。2021年,获批硕士学位授予单位及教育、农业、护理硕士学位授权点。学校是全国精神文明建设工作先进单位、全国民族团结进步先进集体、全国民族体育先进集体、浙江省文明单位、“5A”级平安校园和绿色学校(高等学校)。
丽水学院现有2个校区,分别位于莲都区和松阳县,校园占地面积1257.4亩,校舍建筑面积46万平方米,教学科研仪器设备总值2.5亿元。图书馆馆藏纸质图书174万册,电子图书119万册,纸质期刊869种,电子资源数据库38个,其中外文数据库5个。设有民族学院(人文学院)、教师教育学院、生态学院、数学与计算机学院、工学院、医学院、商学院(华侨学院)、中国青瓷学院、音乐学院、马克思主义学院、职业技术学院、继续教育学院等12个教学机构,全日制在校生13500多人,教职工1300多人,其中正高级专业技术职务人员130人。学校拥有中国科学院院士1人、国家重要人才计划哲学社会科学领军人才1人、国家重要人才计划领军人才3人、全国文化名家暨“四个一批”人才工程1人、国家杰出青年基金获得者1人、国家百千万人才工程1人、长江学者奖励计划特聘教授4人、国家有突出贡献中青年专家1人、享受国务院政府特殊津贴6人;省重要人才计划领军和青年人才5人、省宣传文化系统“五个一批”人才工程1人、省突出贡献中青年专家1人、省工艺美术大师3人;教育部高等教育教学指导委员会专家2人、全国民族教育专家委员会委员1人、“151”第一层次等省级人才工程14人、省高校中青年学科带头人17人、省高校领军人才18人。建有院士(专家)工作站1个、省级博士后工作站2个。
丽水学院是一所特色鲜明、文理并重、新兴学科发展迅速的综合性、应用型大学。学科涵盖法学、经济学、教育学、文学、理学、工学、农学、医学、管理学、艺术学等10大门类,其中,“十四五”省一流学科(民族学、教育学、农业资源与环境、智能科学与技术、口腔医学)5个;现有45个本科专业,国家级一流本科专业2个,省级一流本科专业11个、优势专业2个、特色专业7个,护理学、小学教育、音乐学、体育教育、学前教育、美术学通过教育部专业认证;国家级教学成果二等奖2项;省级教学成果奖一等奖2项、二等奖11项;省部级以上科研平台10个;省级重点支持现代产业学院1个。拥有省级重点实验教学示范中心7个,省级教学团队3个;国家级规划教材1部,省优秀教材4部;国家一流本科课程4门、省级一流本科课程119门、省级精品课程、精品在线开放课程17门。近5年主持国家级、省部级科研项目200多项,横向项目800多项,先后获得省科学技术进步奖二等奖、省哲学社会科学优秀成果二等奖、中国民间文艺山花奖、梁希科普一等奖、全国商业科技进步一等奖等省部级科研奖项20余项。
立足地方需求和学校实际,化生态优势为发展优势,化地方特色为学科特色,化区域资源为办学资源,在服务和引领地方经济社会发展中彰显特色。坚持“两山”铸魂,建设中国(丽水)两山学院,拥有省级智库2个,发布全国首个指南类生态产品价值核算标准;牵头组建丽水市农村电子商务学院,丽水市工业技术研究院,全力助推丽水市跨越式高质量发展研究与实践。坚持“两基”立根,与丽水市教育局共同组建丽水市中小学(幼)教师干部培训中心,承担“绿谷名校长、名教师”培养工程,高水平建设浙江省中药产业技术创新服务平台,建成丽水市唯一获省科技厅许可的有资质实验动物中心,全力服务基础教育和基层医疗卫生人才培养。坚持“两特”赋能,建有华东地区唯一的民族学院,现有浙江省民族干部培训基地、少数民族专业技能实验实训基地和民族文化产业创意基地,获批教育部全国普通高校中华优秀传统文化传承基地,浙江省2011协同创新中心,与省文化和旅游厅共建省非物质文化遗产研究基地,与龙泉市政府共建中国青瓷学院,与泰国东方大学孔子学院共建全球首家“中国青瓷学堂”,全力引领民族地区城乡融合和青瓷非遗产业发展。
坚持开放办学,积极开展对外交流与合作。与美国、西班牙、德国、韩国、马来西亚等国家和中国港澳台地区高校开展合作交流。与瑞典耶夫勒大学学院合作举办护理学本科专业,项目顺利通过教育部中外合作办学评估,被瑞典政府列为瑞典高等教育国际化的成功范例。开办国际学生教育,现有来自亚洲、非洲、大洋洲等30个国家的国际学生111人。与浙江理工大学、杭州师范大学、浙江农林大学、宁波大学、浙江工业大学、温州医科大学、杭州电子科技大学七所高校建立对口帮扶关系,联合培养研究生340多人。
人才培养质量稳步提升。大学生艺术团荣获中国合唱节金奖、全国第五届大学生艺术展演一等奖等多项国家级奖项,清远剧社荣获全国高校“最佳学生社团”称号。少数民族体育特色鲜明,学生多次代表浙江省参加全国少数民族传统体育运动会,龙舟队获得第五届世界大学生龙舟比赛两个项目第一名。在全国“挑战杯”黑科技专项评比中荣获“行星级”优秀作品。大学生暑期社会实践成果丰硕,荣获全国优秀团队、风采大赛冠军等多项荣誉。志愿服务水平迈上新台阶,校团委获全国首批红十字模范单位称号。近3年获得省级以上A类学科竞赛奖项534项,其中国家级107项,一等奖10项;省级427项,一等奖65项。
学校第三次党代会确定了建成“服务绿色发展的高水平应用型大学”的奋斗目标,明确了“内涵建设,内部治理”的主题主线,作出了“两个阶段”的战略安排,提出了“特色发展、重点建设、人才强校、文化铸魂”的战略方针,部署了今后五年的主要任务和战略举措,努力办一所“让丽院师生更自豪、让丽水人民更满意”的大学。
新阶段新征程,学校将高举习近平新时代中国特色社会主义思想伟大旗帜,深入贯彻落实全国教育大会精神,坚持“以师生为中心”的办学理念,落实立德树人根本任务,勇担“为党育人、为国育才”时代使命,实干争先,勇毅前行,坚持高质量内涵发展,推进治理体系和治理能力现代化,为建成服务绿色发展的高水平应用型大学而努力奋斗!
丽水学院
2024年1月更新

大学风光 · 1
我的大学 · 丽水学院
棠梨落雨 · 陌上花开

大学风光 · 2
我的大学 · 丽水学院
棠梨落雨 · 陌上花开

大学风光 · 3
我的大学 · 丽水学院
棠梨落雨 · 陌上花开

大学风光 · 4
我的大学 · 丽水学院
棠梨落雨 · 陌上花开




招生工作办公室
2023年5月11日

招生工作办公室
2023年6月16日
专业名称 |
委托培养 |
计划数 |
最低分 |
最高分 |
平均分 |
|---|---|---|---|---|---|
护理学 |
丽水市缙云县 |
8 |
555 |
592 |
564.75 |
丽水市景宁畲族 |
2 |
585 |
588 |
586.50 |
|
丽水市龙泉市 |
6 |
566 |
599 |
579.67 |
|
丽水市青田县 |
5 |
565 |
577 |
572.60 |
|
丽水市松阳县 |
2 |
573 |
581 |
577.00 |
|
丽水市遂昌县 |
5 |
567 |
588 |
577.60 |
|
丽水市云和县 |
2 |
558 |
581 |
569.50 |
|
台州市天台县 |
15 |
572 |
598 |
581.13 |
|
台州市玉环市 |
8 |
556 |
582 |
568.00 |
|
口腔医学 |
丽水市缙云县 |
2 |
555 |
586 |
570.50 |
丽水市龙泉市 |
1 |
590 |
590 |
590.00 |
|
丽水市遂昌县 |
2 |
582 |
592 |
587.00 |
|
丽水市云和县 |
1 |
577 |
577 |
577.00 |
|
临床医学 |
丽水市缙云县 |
5 |
578 |
592 |
582.00 |
丽水市莲都区 |
10 |
583 |
633 |
602.00 |
|
丽水市龙泉市 |
3 |
580 |
594 |
587.00 |
|
丽水市青田县 |
3 |
557 |
586 |
574.00 |
|
丽水市松阳县 |
2 |
564 |
571 |
567.50 |
|
丽水市遂昌县 |
8 |
574 |
606 |
584.75 |
|
丽水市云和县 |
2 |
565 |
593 |
579.00 |
|
台州市天台县 |
38 |
548 |
599 |
572.42 |
|
小学教育(师范) |
丽水市缙云县 |
10 |
594 |
615 |
604.30 |
丽水市莲都区 |
4 |
623 |
628 |
625.75 |
|
丽水市龙泉市 |
5 |
599 |
615 |
607.00 |
|
丽水市青田县 |
5 |
592 |
618 |
603.40 |
|
丽水市松阳县 |
3 |
614 |
621 |
617.00 |
|
丽水市遂昌县 |
3 |
590 |
608 |
596.67 |
|
丽水市云和县 |
5 |
596 |
604 |
599.80 |
|
温州市文成县 |
2 |
614 |
621 |
617.50 |
|
财务管理 |
丽水市景宁畲族 |
1 |
615 |
615 |
615.00 |
土木工程 |
丽水市景宁畲族 |
1 |
603 |
603 |
603.00 |
招生工作办公室
2023年07月14日
学院名称 |
序号 |
专业代码 |
专业名称 |
学制 |
授予学位 |
学科门类 |
批准设置发文年份 |
备注 |
|---|---|---|---|---|---|---|---|---|
民族学院(人文学院) |
1 |
050101 |
汉语言文学 |
四年 |
文学 |
文学 |
2004 |
|
|
2 |
050201 |
英语 |
四年 |
文学 |
文学 |
2004 |
|
|
3 |
030401 |
民族学 |
四年 |
法学 |
法学 |
2014 |
|
|
4 |
050103 |
汉语国际教育 |
四年 |
文学 |
文学 |
2012 |
2018年停招 |
教师教育学院 |
5 |
040106 |
学前教育 |
四年 |
教育学 |
教育学 |
2008 |
|
|
6 |
040107 |
小学教育 |
四年 |
教育学 |
教育学 |
2006 |
|
|
7 |
040201 |
体育教育 |
四年 |
教育学 |
教育学 |
2006 |
|
|
8 |
040102 |
科学教育 |
四年 |
教育学 |
教育学 |
2015 |
2017年停招 |
生态学院 |
9 |
070302 |
应用化学 |
四年 |
理学 |
理学 |
2012 |
|
|
10 |
081301 |
化学工程与工艺 |
四年 |
工学 |
工学 |
2007 |
|
|
11 |
082502 |
环境工程 |
四年 |
工学 |
工学 |
2016 |
|
|
12 |
083002T |
生物制药 |
四年 |
工学 |
工学 |
2013 |
|
|
13 |
071004 |
生态学 |
四年 |
理学 |
理学 |
2014 |
|
|
14 |
090102 |
园艺 |
四年 |
农学 |
农学 |
2010 |
|
|
15 |
090502 |
园林 |
四年 |
农学 |
农学 |
2005 |
|
数学与计算机学院 |
16 |
080901 |
计算机科学与技术 |
四年 |
工学 |
工学 |
2005 |
|
|
17 |
070101 |
数学与应用数学 |
四年 |
理学 |
理学 |
2004 |
|
|
18 |
080906 |
数字媒体技术 |
四年 |
工学 |
工学 |
2016 |
|
|
19 |
080910T |
数据科学与大数据技术 |
四年 |
理学 |
工学 |
2021 |
|
|
20 |
070102 |
信息与计算科学 |
四年 |
理学 |
理学 |
2006 |
2017年停招 |
|
21 |
080903 |
网络工程 |
四年 |
工学 |
工学 |
2007 |
2018年停招 |
工学院 |
22 |
080701 |
电子信息工程 |
四年 |
工学 |
工学 |
2004 |
|
|
23 |
081001 |
土木工程 |
四年 |
工学 |
工学 |
2008 |
|
|
24 |
080202 |
机械设计制造及其自动化 |
四年 |
工学 |
工学 |
2005 |
|
|
25 |
080801 |
自动化 |
四年 |
工学 |
工学 |
2007 |
|
|
26 |
070201 |
物理学 |
四年 |
理学 |
理学 |
2005 |
|
|
27 |
080205 |
工业设计 |
四年 |
工学 |
工学 |
2015 |
|
|
28 |
080603T |
光源与照明 |
四年 |
工学 |
工学 |
2013 |
2022年停招 |
医学院 |
29 |
100201K |
临床医学 |
五年 |
医学 |
医学 |
2018 |
|
|
30 |
100301K |
口腔医学 |
五年 |
医学 |
医学 |
2012 |
|
|
31 |
101005 |
康复治疗学 |
四年 |
理学 |
医学 |
2016 |
|
|
32 |
101101 |
护理学 |
四年 |
理学 |
医学 |
2010 |
|
|
|
101101H |
护理学(中外合作) |
四年 |
理学 |
医学 |
2014 |
2022年停招 |
商学院(华侨学院) |
33 |
020401 |
国际经济与贸易 |
四年 |
经济学 |
经济学 |
2006 |
|
|
34 |
120204 |
财务管理 |
四年 |
管理学 |
管理学 |
2008 |
|
|
35 |
120801 |
电子商务 |
四年 |
管理学 |
管理学 |
2013 |
|
|
36 |
120901K |
旅游管理 |
四年 |
管理学 |
管理学 |
2006 |
|
|
37 |
120205 |
国际商务 |
四年 |
管理学 |
管理学 |
2015 |
2023年停招 |
|
38 |
120302 |
农村区域发展 |
四年 |
管理学 |
管理学 |
2008 |
2018年停招 |
中国青瓷学院 |
39 |
130510TK |
陶瓷艺术设计 |
四年 |
艺术学 |
艺术学 |
2017 |
|
|
40 |
130401 |
美术学 |
四年 |
艺术学 |
艺术学 |
2006 |
|
|
41 |
130404 |
摄影 |
四年 |
艺术学 |
艺术学 |
2010 |
|
|
42 |
130502 |
视觉传达设计 |
四年 |
艺术学 |
艺术学 |
2008 |
|
|
43 |
130503 |
环境设计 |
四年 |
艺术学 |
艺术学 |
2008 |
|
音乐学院 |
44 |
130202 |
音乐学 |
四年 |
艺术学 |
艺术学 |
2007 |
|
马克思主义学院 |
45 |
030503 |
思想政治教育 |
四年 |
法学 |
法学 |
2004 |
|
招生工作办公室
2023年7月16日


招生工作办公室
2023年5月16日

我的大学
资料整理: 大学志 · ChinaSchool

我的大学
资料整理: 大学志 · ChinaSchool

我的大学
资料整理: 大学志 · ChinaSchool

我的大学
资料整理: 大学志 · ChinaSchool

我的大学
资料整理: 大学志 · ChinaSchool

我的大学
资料整理: 大学志 · ChinaSchool

我的大学
资料整理: 大学志 · ChinaSchool

我的大学
资料整理: 大学志 · ChinaSchool

我的大学
资料整理: 大学志 · ChinaSchool

我的大学
资料整理: 大学志 · ChinaSchool







