浙江省应用型建设试点示范本科高校(2015年)
教育部1+X证书制度试点院校(2019年)
浙江省课堂教学创新校(2019年)
2024年4月27日
整理: 大学志
ChinaSchool.
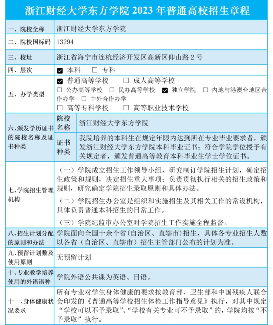
浙江财经大学东方学院是一所以经济、管理学科为主体,经、管、文、艺、法、理、工多学科协调发展的应用型本科院校,是1999年经浙江省人民政府批准、2004年经教育部确认的全日制本科独立学院,2010年9月从杭州市文华校区迁址至浙江省海宁市长安镇新校区。学院先后获评“全国高等学校创业教育研究与实践先进单位”“浙江省高等学校省级产教融合示范基地”“浙江省课堂教学创新校”“浙江省绿色学校(高等学校)”“杭州亚运会、亚残运会先进集体”;获批浙江省首批十所应用型建设试点示范本科高校之一、浙江省首批“五个一批”产教融合工程项目;当选为浙江省应用型高校联盟副理事长单位,顺利完成省教育厅高校教学巡回诊断检查,通过独立学院规范设置省级验收。
学院坐落在历史文化名城、现代皮革之都、著名观潮胜地——海宁,交通便利,紧临沪杭高速公路和杭浦高速公路,杭海城际铁路直达学院,离浙江财经大学下沙校区、杭州临平直线距离10余公里。学院占地938亩,建筑面积30万平方米,教学设施齐全,生活设施优良,校园环境幽雅。学院实行董事会领导下的院长负责制,设置教学研究单位10个、行政教辅单位15个,现有全日制在校本科生11000余人。
学院现有专任教师400余人,外聘教师150余人,其中具有高级专业技术职务的专任教师占比约31%,“双师双能型”师资占比约37%,具有硕士及以上学位的专任教师约占总数的97%。学院专业设置紧密结合浙江经济与社会发展需要,现有34个本科专业,主要面向现代服务业、文化创意产业和公共行政管理领域。
学院以立德树人为根本,坚持以教育教学为中心。近年来,学院获批省级一流本科专业建设点5个、省级(新兴)特色专业5个,立项省级课程思政教学项目11项,立项省级及以上产学合作协同育人项目37项、省级及以上教学改革与研究项目29项,教师主编各类教材34本,开展省级及以上课程建设项目53项。现有省级一流本科课程48门、省级产教融合示范基地2项、省级“五个一批”产教融合工程项目1项、省级大学生校外实践教育基地3项、省级虚拟仿真实验教学项目3项、教育部1+X职业技能等级考试试点11个。
学院不断深化产教融合、协同育人和实践育人,加强校地合作,与海宁市人民政府签订全面战略合作协议,共同成立校地合作委员会,与政府、行业、企业合作共建行业学院和研究院,建有“时尚产业学院”和“人工智能产业学院”2个现代产业学院,拥有8个院级智库,建有实验实训中心14个(含1个省级虚拟仿真实训中心、2个省级重点建设实验教学示范中心)、实验室83个,建立校外实践教学基地194家,与地方政府合作共建大学生创业园,构建了凸显经管特色的“点线面”相结合的创新创业教育体系。学院应用型人才培养成效明显,毕业生受到用人单位广泛好评,就业率连续多年居全省普通本科高校前列。用人单位综合满意度和学生实践动手能力等多项指标多年居全省独立学院前列。毕业生中还涌现出了“全国向上向善好青年”“全国高校毕业生基层就业卓越奖”“全国优秀共青团干部”“浙江好人”“浙江教育十大年度影响力人物”“浙江教育十大年度新闻人物”“浙江省优秀青年律师”“年度杭州投资人物”等一批优秀毕业生代表。
学院坚持“学科引领、科研兴校”的发展理念,建有应用经济学、管理科学与工程、工商管理、法学、外国语言文学和新闻传播学等六个应用型学科,并组建多个科研创新团队。近五年来,学院获立国家级课题5项、省部级课题27项,在一级期刊发表论文130篇,出版专著35本;获得浙江省哲学社科成果奖等省级科研成果奖7项、厅级科研成果奖6项;研究报告获副部(省)级及以上批示采纳28项;承接完成企事业单位委托的横向课题196项。
学院积极开展国际交流与合作,为学生留学深造打造平台。开展学生游学、带薪实习和交换学习,攻读MBA和国际硕士等多形式的合作交流项目,先后与美国、加拿大、澳大利亚、新西兰、日本、韩国等国及港澳地区多所院校建立合作机制。开设英国皇家特许会计师(ACA)、美国注册管理会计师(CMA)等特色课程班,进一步拓展学生国际化视野。
当前,学院秉承“进德修业,与时偕行”的校训,遵循“立足浙江、依托母体、创新发展、塑造特色”的指导思想,坚持“以人为本、德才兼育、产教融合、开放协同”的办学理念,致力于建设成为经管特色鲜明的高水平应用技术型大学。
浙江财经大学东方学院
数据更新至2024年4月

大学风光 · 1
我的大学 · 东方学院
棠梨落雨 · 陌上花开

大学风光 · 2
我的大学 · 东方学院
棠梨落雨 · 陌上花开

大学风光 · 3
我的大学 · 东方学院
棠梨落雨 · 陌上花开

大学风光 · 4
我的大学 · 东方学院
棠梨落雨 · 陌上花开

招生工作办公室
2023年6月24日
浙江财经大学东方学院2023年招生计划(省内)
.png)
浙江财经大学东方学院2023年招生计划(省外)
.jpg)
招生工作办公室
2023年6月24日
2021年-2023年东方学院浙江省普通类招生专业投档情况

2021年-2023年浙江财经大学东方学院“专升本”录取情况

2021年-2023年浙江财经大学东方学院单考单招录取情况

2021年-2023年浙江财经大学东方学院浙江省艺术类专业投档情况

招生工作办公室
2024年4月24日

招生工作办公室
2024年4月27日
学费标准:
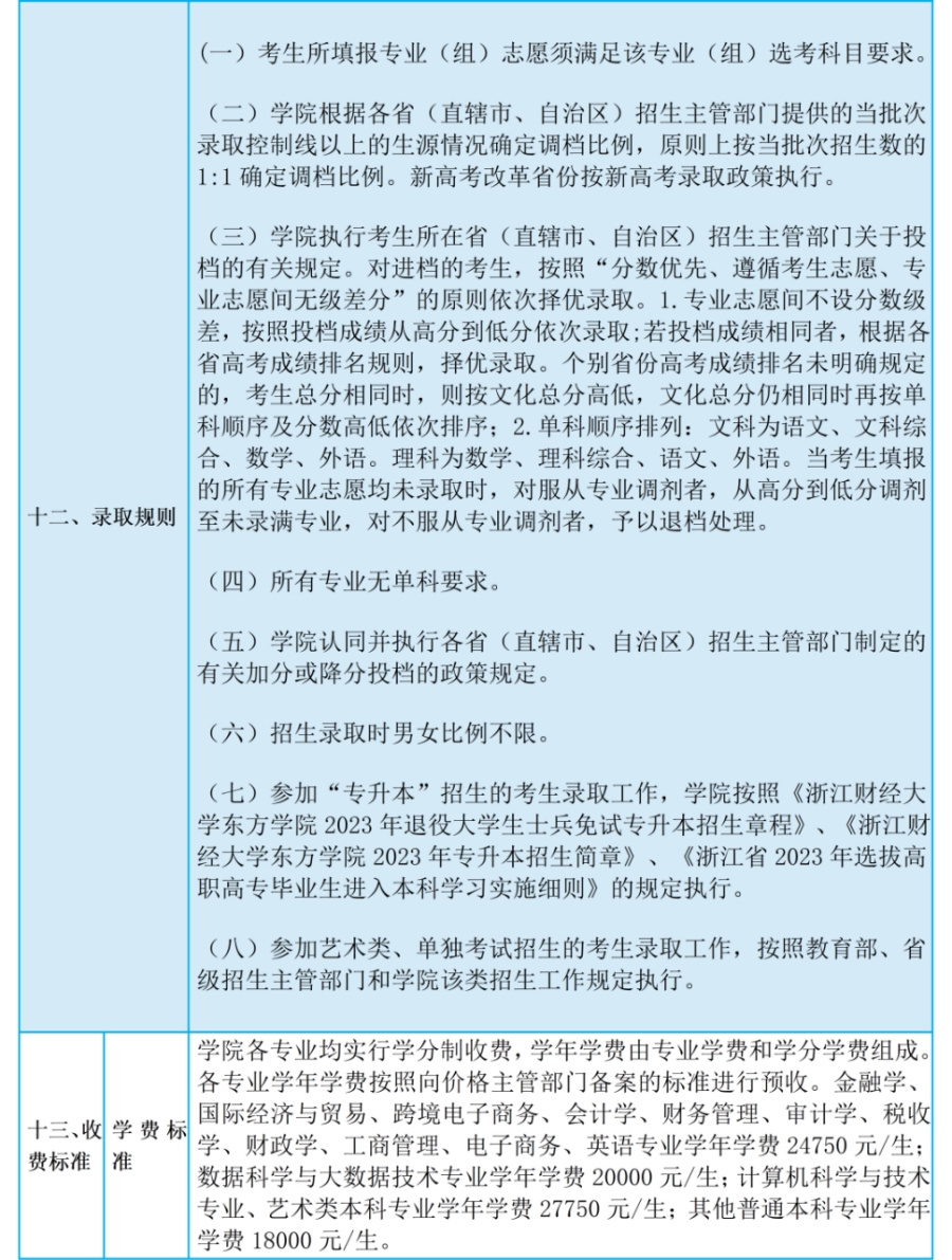
学院各专业均实行学分制收费,学年学费由专业学费和学分学费组成。各专业学年学费按照向价格主管部门备案的标准进行预收。金融学、国际经济与贸易、跨境电子商务、会计学、财务管理、审计学、税收学、财政学、工商管理、电子商务、英语专业学年学费24750元/生;数据科学与大数据技术专业学年学费20000元/生;计算机科学与技术专业、艺术类本科专业学年学费27750元/生;其他普通本科专业学年学费18000元/生。
资助政策:
学院设有“国家奖学金、省政府奖学金、国家励志奖学金、东方学苑奖学金、优秀学生奖学金、素质拓展奖学金”等近20项各类奖学金,每年评选一次,获奖面50%以上。为帮助家庭经济困难学生完成学业,学院积极拓宽学生勤工助学渠道,对家庭困难学生优先提供勤工助学岗位。同时,根据国家有关规定,学院家庭经济困难学生每年国家免息助学贷款最高可达12000元。
招生工作办公室
2023年6月2日

我的大学
资料整理: 大学志 · ChinaSchool

我的大学
资料整理: 大学志 · ChinaSchool

我的大学
资料整理: 大学志 · ChinaSchool

我的大学
资料整理: 大学志 · ChinaSchool

我的大学
资料整理: 大学志 · ChinaSchool

我的大学
资料整理: 大学志 · ChinaSchool

我的大学
资料整理: 大学志 · ChinaSchool

我的大学
资料整理: 大学志 · ChinaSchool

我的大学
资料整理: 大学志 · ChinaSchool

我的大学
资料整理: 大学志 · ChinaSchool
欢迎各高校提供招生专业、收费标准、宿舍条件、
录取分数、就业情况等数据,本站免费发布。
上一页 : 中国计量大学现代科技学院
下一页 : 温州商学院







