2025年10月2日
整理: 大学志
ChinaSchool.
贵州黔南经济学院前身为贵州财经大学商务学院,于2001年经贵州省教育厅同意成立,贵州省人民政府批准设置,2004年经教育部确认,是具有独立法人资格并获得办学许可的实施本科学历教育的本科学校。2014年4月16日,贵州财经大学根据教育部和贵州省教育厅的相关规定,规范独立学院办学,并在黔南州惠水县建立新校区,2014年9月正式投入使用。2021年5月31日,教育部印发《教育部关于同意贵州财经大学商务学院转设为贵州黔南经济学院的函》(教发函〔2021〕75号),正式批准贵州财经大学商务学院转设为贵州黔南经济学院。
学校占地总面积近1400余亩,总建筑面积32余万平方米,纸质图书147余万册,电子图书150余万册,仪器设备总值7500余万元。学校下设金融、会计、管理、信息、文法、马克思主义等六个学院,开设有会计学、金融学、工商管理、计算机科学与技术、汉语言文学、法学等31个本科专业,涵盖经济学、管理学、工学、文学、法学等5个学科门类,其中以经济学、管理学为主,形成多学科协调发展的学科专业体系,共有全日制在校学生一万四千余人。学校拥有一支数量足够、结构合理、满足教学需要的高素质专兼职教师队伍,截至目前,共有专职教师700余人。
学校依法办学治校,严格遵循教育规律,面向社会需求,优化结构布局,提升教学质量,着力为地方经济建设和社会发展培养有社会责任感、有扎实专业基础和动手能力强 ,满足社会经济发展需要的以经济管理为主的应用型人才,即“两有一强”人才。学校历经二十余载风雨,秉承使命,砥砺奋进,以“富民兴黔”为己任,为社会输送了5万余名优秀人才,为贵州经济社会发展提供了人才支撑和智力支持。
贵州黔南经济学院以习近平新时代中国特色社会主义思想为指引 ,全面贯彻落实党的教育方针,坚持社会主义办学方向,秉承“上善若水,博学明德”的校训,以学生为本,以教育教学工作为核心,落实学院“一个主基调,两个大提升,三个强打造,四个新维度”,加快把学校建设成为省内一流、西部知名、全国有影响、经管特色鲜明、商科优势突出、服务民族经济的有特色的应用型本科学院。
贵州黔南经济学院
2025年6月28日

大学风光 · 1
我的大学 · 贵黔经院、贵财商院
棠梨落雨 · 陌上花开

大学风光 · 2
我的大学 · 贵黔经院、贵财商院
棠梨落雨 · 陌上花开

大学风光 · 3
我的大学 · 贵黔经院、贵财商院
棠梨落雨 · 陌上花开

大学风光 · 4
我的大学 · 贵黔经院、贵财商院
棠梨落雨 · 陌上花开
第一章 总 则
第一条 为依法规范招生工作,保证招生工作正常顺利进行,贵州黔南经济学院依据《中华人民共和国教育法》、《中华人民共和国高等教育法》等法律、法规,并结合学校具体情况,制定本章程。
第二条 本章程适用于我校 2025 年普通高校招生工作。
第二章 学校概况
第三条 学校全称:贵州黔南经济学院
办学类型:普通高等教育
办学层次:本科
办学性质:民办
学习形式:普通全日制
学校代码:4152013648
学校地址:贵州省惠水县建设西路贵州黔南经济学院
贵州黔南经济学院起源于2001年成立的贵州财经大学商务学院,2004年经教育部确认为独立法人资格的本科学校。2021年5月,学校正式更名为贵州黔南经济学院。学校占地约1400亩,建筑面积32万平方米,拥有147万册纸质图书和150万册电子图书,仪器设备价值7500余万元。设有六个学院,开设30个本科专业,涵盖5个学科门类,以经济学、管理学为主。建校20多年来,已培养5万余名毕业生,为贵州经济社会发展做出贡献。
第三章 组织机构及职责
第四条 学校设立由校领导和相关职能部门负责人组成的招生工作领导小组(下设招生办公室),全面负责贯彻执行教育部和有关省(自治区、直辖市)招生委员会的有关招生工作政策,负责制定招生章程、招生规定和实施细则、确定招生规模和调整学科招生计划,领导、监督招生工作的具体实施,协调处理招生工作中的重大事项。招生办公室为学校招生领导小组的执行机构,其主要职责是根据学校的招生规定和实施细则,编制招生计划,组织招生宣传和录取工作,处理普通全日制本科招生的日常事务。
第五条 设立由校领导和纪检监察负责人组成的招生监督小组,对招生工作实施监督。在录取期间成立信访办,安排专人负责考生的信访、申诉、投诉处理工作。
第四章 招生专业及计划
第六条 招生计划以贵州省教育厅下达,各省招生考试院发布的为准。学校 2025 年无预留计划,招生专业设置:会计学、财务管理、审计学、金融学、财政学、工商管理、电子商务、行政管理、人力资源管理、汉语言文学、法学、商务英语、日语、市场营销、经济统计学、投资学、资产评估、国际经济与贸易、计算机科学与技术、互联网金融、数据科学与大数据技术、数字经济共22个专业。
第五章 录取原则
第七条 学校根据各省(自治区、直辖市)生源情况确定提档比例,提档比例一般在招生计划的 105% 以内。按照各省(自治区、直辖市)招生考试机构提供的考生电子档案信息作为录取新生的依据。
第八条 实行高考综合改革的省(市、自治区)
志愿填报模式以“专业(专业类)+学校”为单位,执行相关省份的投档规定,按专业志愿从高分到低分录取,投档成绩相同情况下,依次以语文、数学、外语成绩的高低为录取顺序。不符合专业(类)录取条件者,作退档处理。投档考生选考科目须符合学校官方网站公布的专业(类)选考科目要求,各专业(类)选考科目要求最终以当地公布为准。
第九条 普通类录取原则
实行“专业清”原则,即优先满足考生的专业志愿,按考生填报的专业志愿顺序和我校各专业招生计划数从高分到低分录取,投档成绩相同情况下,依次以语文、数学、外语成绩的高低为录取顺序;考生所填专业志愿都无法满足时,若服从专业调剂的,则根据考生成绩从高分到低分在我校未录满专业内进行随机专业调剂录取,若不服从专业调剂,则作退档处理。按照考生志愿从高分到低分录取,对非第一志愿考生的分数没有级差要求。
第十条 不限制往届生与应届生的录取比例及男女生录取比例。
第十一条 语种要求
商务英语专业仅限英语语种,其余专业语种不限,学生进校后均以英语安排外语教学,非英语语种考生在填报志愿时要慎重考虑。
第十二条 对享受加分政策的考生,按照各省(市、区)招生办公室公布的加分规定予以认可。
第十三条 进档考生在录取期间若无正当理由退档申请,学校不予受理。
第十四条 新生入学后,学校原则上在三个月内按照国家招生规定对其进行复查。复查合格者予以注册,取得学籍。复查不合格者,予以处理,直至取消入学资格。经查实属弄虚作假、徇私舞弊取得学籍者,取消学籍。
第六章 收费标准及奖、助、贷政策
第十五条 严格按照贵州省价格主管部门登记、学校公示后的项目及标准执行。
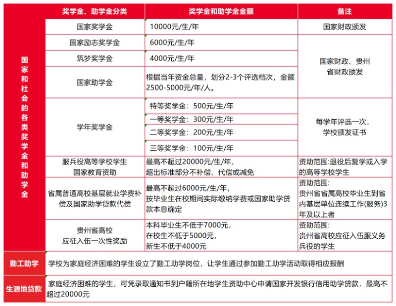
第十六条 奖学金及贫困生资助体系
学校对贫困生通过国家奖学金、国家励志奖学金、国家助学金、生源地信用助学贷款、勤工助学、临时困难补助、社会专项资助基金等进行资助。
第七章 学历证书的颁发
第十七条 按照教育部有关规定,凡完成本专业培养计划项目,成绩合格、符合毕业条件者,由贵州黔南经济学院颁发教育部统一印制、经教育部学籍、学历电子注册,国家承认学历的全日制普通高等教育本科毕业证书,并以此具印;符合贵州黔南经济学院学位授予条件的授予学士学位证书。
第九章 附则
第十八条 本章程未尽事宜,按照国家招生政策执行。
第十九条 本章程由贵州黔南经济学院负责解释。
第二十条 联系方式
咨询地址:贵州省惠水县建设西路贵州黔南经济学院招生就业大楼二楼
邮政编码:550600
联系电话:0854-7065553、7065555
招生监督电话:0854-7065552(传真)
学校网站:http://gzsu.net/

招生工作办公室
2025年6月12日

.jpg)

招生工作办公室
2025年10月3日
院系设置 |
|
二级学院 |
专业名称 |
贵州黔南经济学院金融学院 |
投资学 |
财政学 |
|
金融学 |
|
保险学 |
|
经济统计学 |
|
国际经济与贸易 |
|
互联网金融 |
|
贵州黔南经济学院会计学院 |
会计学 |
财务管理 |
|
审计学 |
|
资产评估 |
|
贵州黔南经济学院管理学院 |
信息管理与信息系统 |
工程管理 |
|
房地产开发与管理 |
|
工商管理 |
|
市场营销 |
|
人力资源管理 |
|
行政管理 |
|
劳动与社会保障 |
|
土地资源管理 |
|
物流管理 |
|
电子商务 |
|
工程造价 |
|
旅游管理 |
|
贵州黔南经济学院文法学院 |
法学 |
家政学 |
|
汉语言文学 |
|
日语 |
|
商务英语 |
|
贵州黔南经济学院信息学院 |
计算机科学与技术 |
数据科学与大数据技术 |
|
马克思主义学院 |
/ |
招生工作办公室
2025年8月20日

入学费用
第一学年:各专业学费16500元,住宿费1200元,书本费1000元,入学第一年含体检费、军训服装费、公寓用品费共计850元(专升本入学第一年含体检费、公寓用品费共计650元);合计19550元(专升本合计19350元)。
第二学年:各专业学费16500元,住宿费1200元,书本费1000元,合计18700元。
第三学年:各专业学费16500元,住宿费1200元,书本费1000元,合计18700元。
第四学年:各专业学费16500元,住宿费1200元,书本费1000元,合计18700元。
注:
1.2025年新生宿舍采取网上选取模式。
2.公寓用品:为规范宿舍环境,学校提供了有质量监督局审查合格的用品,新生可通过学校缴费系统自愿选购公寓用品。公寓用品含三件套(2条床单、2个被罩、2个枕套)、棉被、棉褥、枕芯、洗漱杯、面盆、脚盆及水桶各1个,建议新生统一购买公寓用品。
招生工作办公室
2025年6月20日

我的大学
资料整理: 大学志 · ChinaSchool

我的大学
资料整理: 大学志 · ChinaSchool

我的大学
资料整理: 大学志 · ChinaSchool

我的大学
资料整理: 大学志 · ChinaSchool

我的大学
资料整理: 大学志 · ChinaSchool

我的大学
资料整理: 大学志 · ChinaSchool

我的大学
资料整理: 大学志 · ChinaSchool

我的大学
资料整理: 大学志 · ChinaSchool

我的大学
资料整理: 大学志 · ChinaSchool

我的大学
资料整理: 大学志 · ChinaSchool
欢迎各高校提供招生专业、收费标准、宿舍条件、
录取分数、就业情况等数据,本站免费发布。
上一页 : 贵州中医药大学时珍学院
下一页 : 贵州黔南科技学院







