省部部共建高校(2016年)
2025年9月5日
整理: 大学志
ChinaSchool.
宁夏医科大学前身是1958年建立的宁夏医学院。1962年改称宁夏大学医学系。1972年,上海铁道医学院搬迁至银川,与宁夏大学医学系合并重建宁夏医学院。2002年,宁夏卫生学校、宁夏护士学校并入宁夏医学院。2008年8月,学校更名为宁夏医科大学。2014年,宁夏师范学院医学院并入宁夏医科大学。至此,学校成为宁夏唯一的医学高等教育学府。
学校是国家教育部、国家卫健委、宁夏回族自治区人民政府共建高校。有教职员工及医护等人员7800余人(含直属附属医院),其中专任教师1433人(含临床教师)。有博士生导师180人,硕士生导师1150人,全日制在校生13612人(含博士、硕士、本科、专科、留学生)。有雁湖、双怡两个校区,占地面积共1700亩,设有18个教学机构,11个科研教辅机构,有2所直属附属医院,12所非直属附属医院,52所教学实习医院。
学校有医学、理学、管理学和工学4个学科门类,23个本科专业,其中有临床医学、医学检验技术、药学、预防医学、护理学、口腔医学、中医学、中药学8个国家级一流专业,5个国家级特色专业,9个自治区级特色优势专业,5门国家级一流课程。有3支国家级教学团队,13支自治区级教学团队。有2个国家级实验教学示范中心,9个自治区实验教学示范中心。获国家级教学成果奖5项。
学校有6个博士学位授权点,17个硕士学位授权点。有8个国家中医药管理局中医药重点学科,5个自治区级重点学科,4个自治区级优势特色学科,7个自治区一流建设学科,临床医学和药理学与毒物学进入ESI全球前1%,有科技部省部共建国家重点实验室培育基地1个,4个部(委)重点实验室,教育部省部共建协同创新中心2个,自治区级重点实验室10个,自治区工程技术中心4个,自治区基础医学研究中心1个,自治区级临床医学研究中心10个,自治区级研究所13个。
学校秉承“开放办学、内涵发展、强化特色、注重创新”的办学理念和“修德济人、笃学精术”的校训,凝心聚力,力争一流,目前已发展成为一所规模、结构、质量、效益相协调,在全国同类院校中有一定影响力和知名度的高等医学院校。“十四五”期间,我们将始终坚持中国特色社会主义教育发展道路,坚持新发展理念,坚持高质量发展,围绕立德树人根本任务,培养德智体美劳全面发展的社会主义建设者和接班人,向着建设西部一流、国内知名、国际有影响、特色鲜明的应用研究型大学努力奋斗。
宁夏医科大学
数据截止2024年8月

大学风光 · 1
我的大学 · 宁医大(NXMU)
棠梨落雨 · 陌上花开

大学风光 · 2
我的大学 · 宁医大(NXMU)
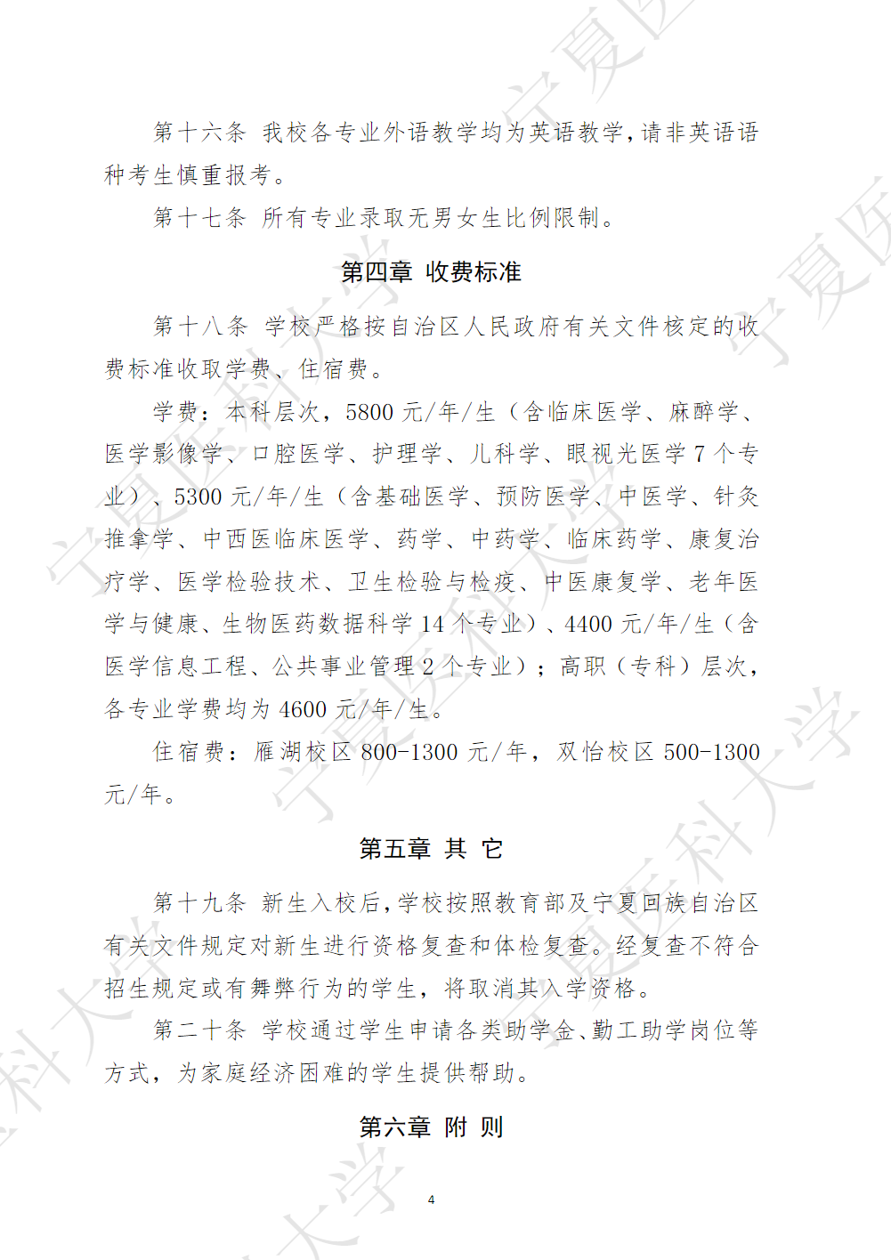
棠梨落雨 · 陌上花开

大学风光 · 3
我的大学 · 宁医大(NXMU)
棠梨落雨 · 陌上花开

大学风光 · 4
我的大学 · 宁医大(NXMU)
棠梨落雨 · 陌上花开
招生章程1.png)
招生章程2.png)
招生章程3.png)
招生章程4.png)
招生章程5.png)
招生工作办公室
2025年6月1日
科招生分省分专业计划表.png)
学院(部) |
本科专业 |
宁夏医科大学研究生院(研究生工作部) |
- |
宁夏医科大学临床医学院 |
临床医学(含全科医学方向)、医学影像学、麻醉学、康复治疗学、医学检验技术、儿科学、眼视光医学 |
宁夏医科大学基础医学院 |
生物技术、基础医学 |
宁夏医科大学公共卫生学院 |
预防医学、卫生检验与检疫 |
宁夏医科大学中医学院 |
中医学(含全科医学方向)、中西医临床医学、针灸推拿学 |
宁夏医科大学护理学院(高等卫生职业技术学院) |
护理学 |
宁夏医科大学药学院 |
药学、中药学、临床药学 |
宁夏医科大学口腔医学院 |
口腔医学 |
宁夏医科大学理学院 |
电子信息科学与技术 |
宁夏医科大学马克思主义学院 (人文社会科学部) |
- |
宁夏医科大学体育部 |
- |
宁夏医科大学外国语教学部 |
- |
宁夏医科大学国际教育学院 |
临床医学、药学、口腔医学、中医学 |
宁夏医科大学继续教育学院 |
临床医学、护理学、药学、口腔医学、中医学、医学影像学、医学检验 |
招生工作办公室
2024年7月18日
收费标准
学校严格按自治区人民政府有关文件核定的收费标准收取学费、住宿费。
学费:本科层次,5800元/年/生(含临床医学、麻醉学、医学影像学、口腔医学、护理学、儿科学、眼视光医学7个专业)、5300元/年/生(含基础医学、预防医学、中医学、针灸推拿学、中西医临床医学、药学、中药学、临床药学、康复治疗学、医学检验技术、卫生检验与检疫、中医康复学12个专业)、4400元/年/生(含医学信息工程、公共事业管理2个专业);高职(专科)层次,各专业学费均为4600元/年/生。
住宿费:雁湖校区800-1300元/年,双怡校区500-1300元/年。
奖助政策
新生入校后,学校按照教育部及宁夏回族自治区有关文件规定对新生进行资格复查和体检复查。经复查不符合招生规定或有舞弊行为的学生,将取消其入学资格。
学校通过学生申请各类助学金、勤工助学岗位等方式,为家庭经济困难的学生提供帮助。
招生工作办公室
2024年6月1日

我的大学
资料整理: 大学志 · ChinaSchool

我的大学
资料整理: 大学志 · ChinaSchool

我的大学
资料整理: 大学志 · ChinaSchool

我的大学
资料整理: 大学志 · ChinaSchool

我的大学
资料整理: 大学志 · ChinaSchool

我的大学
资料整理: 大学志 · ChinaSchool

我的大学
资料整理: 大学志 · ChinaSchool

我的大学
资料整理: 大学志 · ChinaSchool

我的大学
资料整理: 大学志 · ChinaSchool

我的大学
资料整理: 大学志 · ChinaSchool







