Top
  • 网站地图
  • 江苏省 · 年 · 招生公告 · 招生简章 · 招生计划
  • 江苏省 · 年 · 高职 · 提前招 · 五年一贯制
  • 智选报考 · 志愿填报 「 智选大学 · 志愿填报 」
  • 大学志 www.ChinaSchool.com.cn
  • 江苏省 · 大学名单
  • 江苏省 · 招考最新资讯
  • 「 江苏省 · 最美大學 」
大学高校 - 招生简章 · 招生计划 · 招生分数 - 高考志愿,大学招生,线上咨询答疑
 「 春祺夏安,秋绥冬宁 ! 」 ©
  招生简章 · 招生计划 · 志愿填报 · 录取分数

江苏

  • 校志
  • 文化
  • 招生信息汇总

智选·创建志愿方案

  • 江苏省 · 高校(大學)面向華僑港澳臺招生資訊
    • 首页
    • 全国高考招生信息汇总
    • 高考招生政策
    • 招生章程 · 计划
    • 单考 · 单招 · 提前招
    • 招考动态
    • 志愿填报
    • 报考规划
    • 全国大学名单
    • 本科院校
    • 高职高专
    • 民办高校
    • 中外合作办学
    • 成人院校
    • 自主招生
    • 本专科 · 艺术院校
    • 研究生院校
    • 强基计划院校
    • “双一流”建设高校 · 建设学科
    • “双高”建设计划
    • “985 · 211”
    • 专项计划院校
    • 历年分数线
    • 本专科 · 专业目录
    • 专业解读
    • 国际大学简介
    • 高考分类招生简章 · 招生计划 :
    • 强基计划
    • 保送生
    • 综合评价
    • 专升本
    • 特殊类:艺术 · 体育 · 运动 · 公费(定向)师范生 ·(免费)医学生
    • “国家 · 高校 · 地方” 专项计划
    • 院校留学
    • 中外合作
    • 大陸高校面向华侨港澳臺招生
    • 港澳高校面向内地招生
    • 「 我的大學 · 我的万水千山 」
    • 招生专题:
    • 北京
    • 天津
    • 河北
    • 山西
    • 内蒙古
    • 辽宁
    • 吉林
    • 黑龙江
    • 上海
    • 江苏
    • 浙江
    • 安徽
    • 福建
    • 江西
    • 山东
    • 河南
    • 湖南
    • 湖北
    • 广东
    • 广西
    • 海南
    • 重庆
    • 四川
    • 贵州
    • 云南
    • 西藏
    • 陕西
    • 甘肃
    • 青海
    • 宁夏
    • 新疆
    • 香港
    • 澳門
    • 台灣

    所在位置:

    • 首页
    • 江苏省高校名单
    • 南京艺术学院
    • 南京艺术学院2022年本科招生简章
    • 南京艺术学院
    • 南京艺术学院
    • 南京艺术学院
    • 南京艺术学院

    大学志 · 招生公告 · 招生简章 · 招生计划

    南京艺术学院2022年本科招生简章

    院校招生办公室

    发布日期:2021年12月31日

    资料来源: 院校官方网站

    返回大學主页



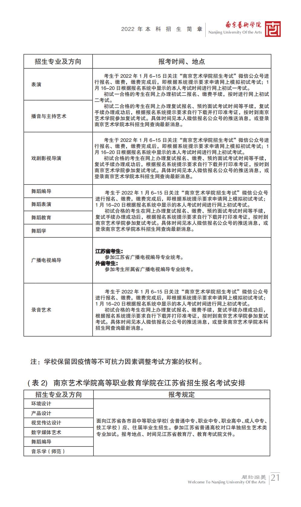
    附件【南京艺术学院2022年本科招生简章.pdf】点击下载或在线观看

    招生工作办公室
    2021年12月31日


    招生简章

    2024年 : 南京艺术学院2024年本科招生江苏省考生报考指南

    2022年 : 南京艺术学院2022年本科招生简章

    流金歲月 「 我的大學 - 我的萬水千山 」

    我的大學 - 我的萬水千山

    声明(反馈邮箱)
    本页引用了院校官网资源,版权归原作者所有。 反馈邮箱: School@ChinaNet.com.cn
    南京艺术学院-标识(校名、校徽)


    招生公告 · 招生简章 · 招生计划

    大学志 * 整理招生信息 *

    南京艺术学院-校园风光
    我的流金歲月
    高考季