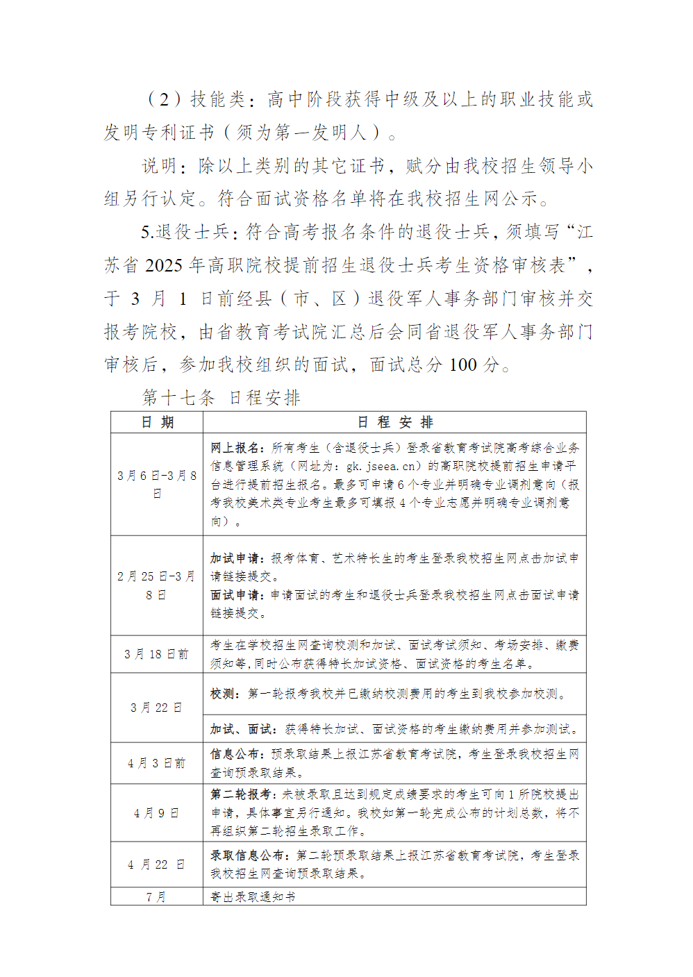
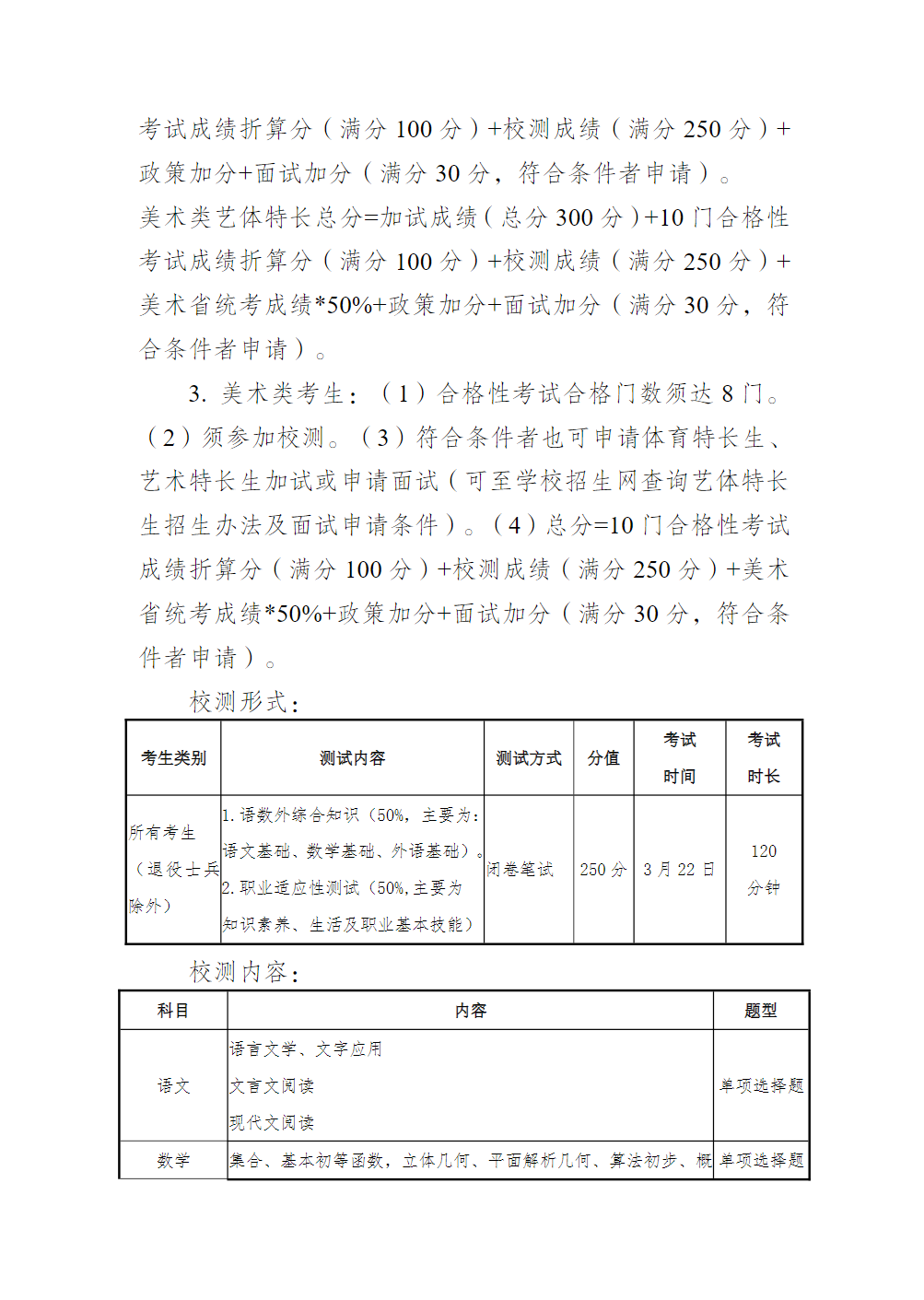
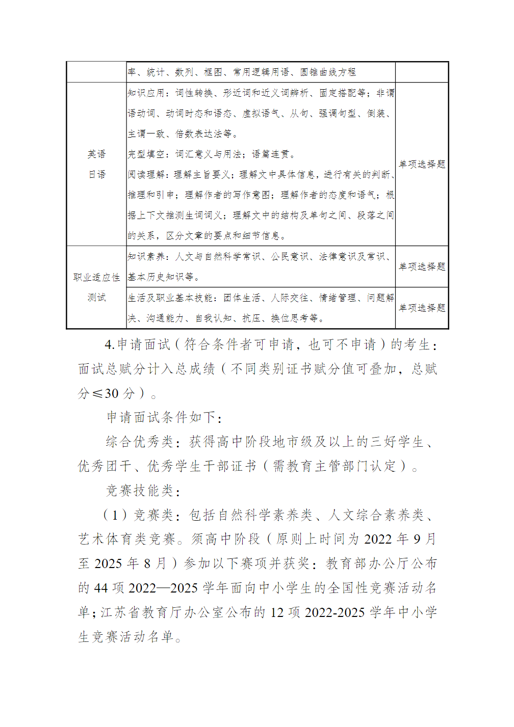
江苏

招生简章
2024年 : 常州信息职业技术学院-2024年招生简章
2023年 : 常州信息职业技术学院-2023年招生简章
2022年 : 常州信息职业技术学院-2022年招生简章
2021年 : 常州信息职业技术学院-2021年招生简章
流金歲月 「 我的大學 - 我的萬水千山 」

所在位置:





招生简章
2024年 : 常州信息职业技术学院-2024年招生简章
2023年 : 常州信息职业技术学院-2023年招生简章
2022年 : 常州信息职业技术学院-2022年招生简章
2021年 : 常州信息职业技术学院-2021年招生简章



大学志 * 整理招生信息 *