江苏

招生简章
2025年 : 江苏医药职业学院-2025年招生简章
2024年 : 江苏医药职业学院-2024年招生简章
2023年 : 江苏医药职业学院-2023年招生简章
2022年 : 江苏医药职业学院-2022年招生简章
2021年 : 江苏医药职业学院-2021年招生简章
流金歲月 「 我的大學 - 我的萬水千山 」






招生简章
2025年 : 江苏医药职业学院-2025年招生简章
2024年 : 江苏医药职业学院-2024年招生简章
2023年 : 江苏医药职业学院-2023年招生简章
2022年 : 江苏医药职业学院-2022年招生简章
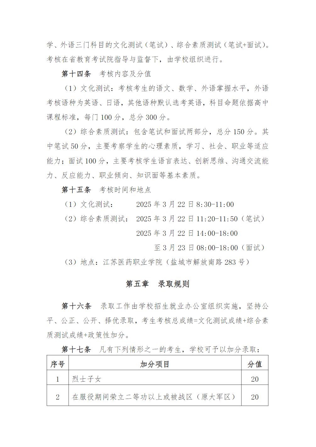
2021年 : 江苏医药职业学院-2021年招生简章



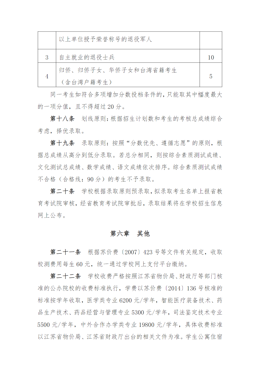
大学志 * 整理招生信息 *