江苏
招生章程
2026年 : 江苏医药职业学院2026年提前招生简章
2025年 : 江苏医药职业学院2025年全日制普通专科招生章程
2024年 : 江苏医药职业学院-2024年提前招生章程
2023年 : 江苏医药职业学院-2023年提前招生章程
2022年 : 江苏医药职业学院普通高考招生章程(2022年实行)
2021年 : 江苏医药职业学院2021年普通高考招生简章
欢迎报考 - 江苏医药职业学院





招生章程
2026年 : 江苏医药职业学院2026年提前招生简章
2025年 : 江苏医药职业学院2025年全日制普通专科招生章程
2024年 : 江苏医药职业学院-2024年提前招生章程
2023年 : 江苏医药职业学院-2023年提前招生章程
2022年 : 江苏医药职业学院普通高考招生章程(2022年实行)
2021年 : 江苏医药职业学院2021年普通高考招生简章



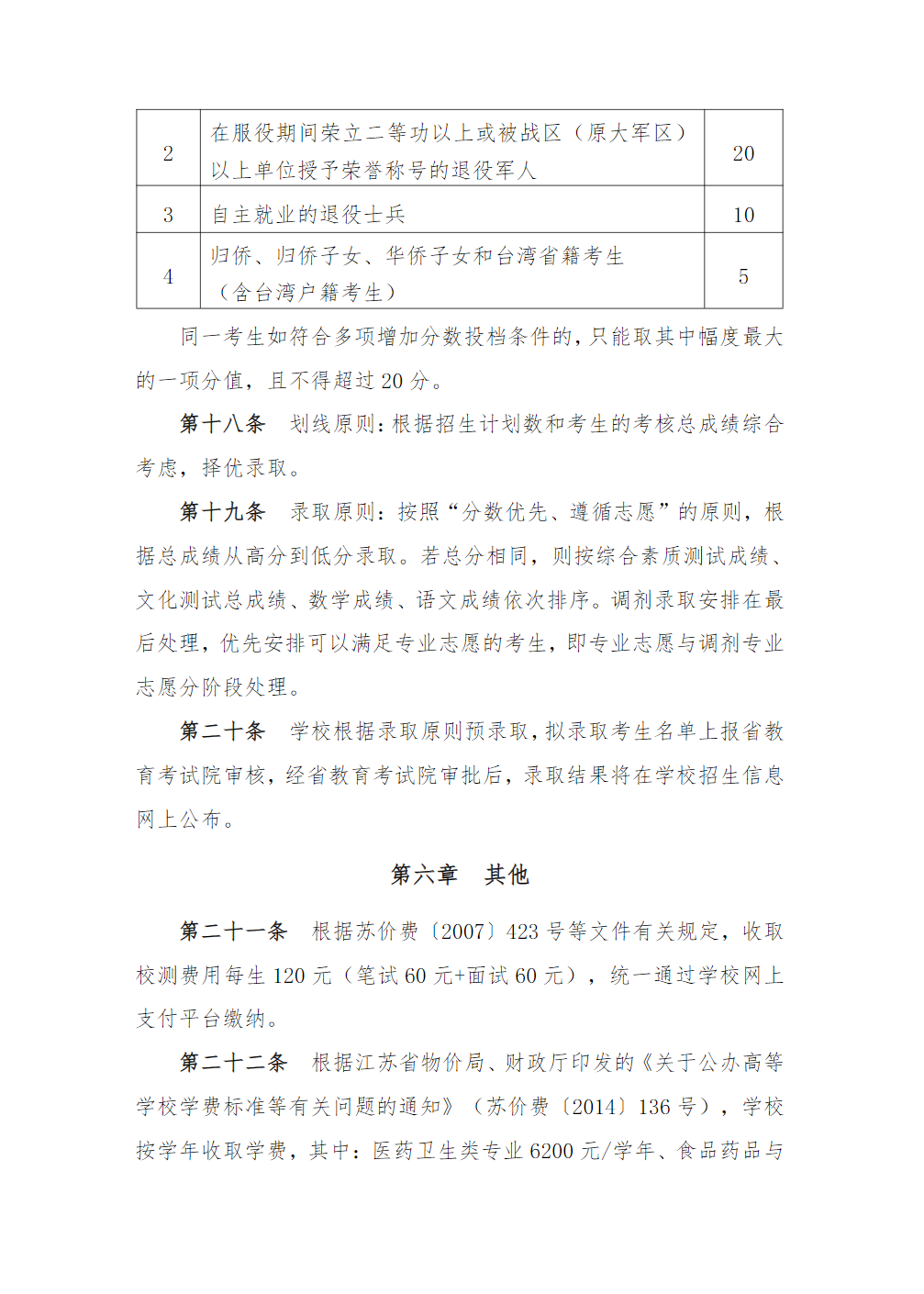
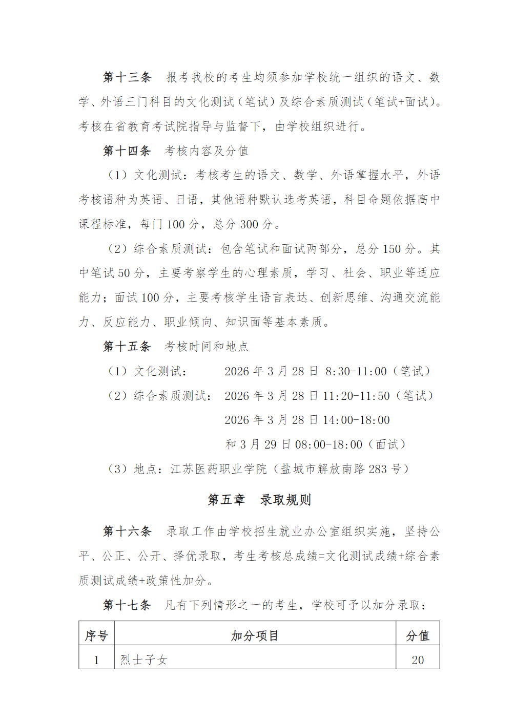
大学志 * 整理招生信息 *