浙江

招生章程
2025年 : 湖州学院-2025年招生章程
2024年 : 湖州学院-2024年招生章程
2023年 : 湖州学院-2023年招生章程
2022年 : 湖州学院-2022年招生章程
2021年 : 湖州学院-2021年招生章程
流金歲月 「 我的大學 - 我的萬水千山 」






招生章程
2025年 : 湖州学院-2025年招生章程
2024年 : 湖州学院-2024年招生章程
2023年 : 湖州学院-2023年招生章程
2022年 : 湖州学院-2022年招生章程
2021年 : 湖州学院-2021年招生章程



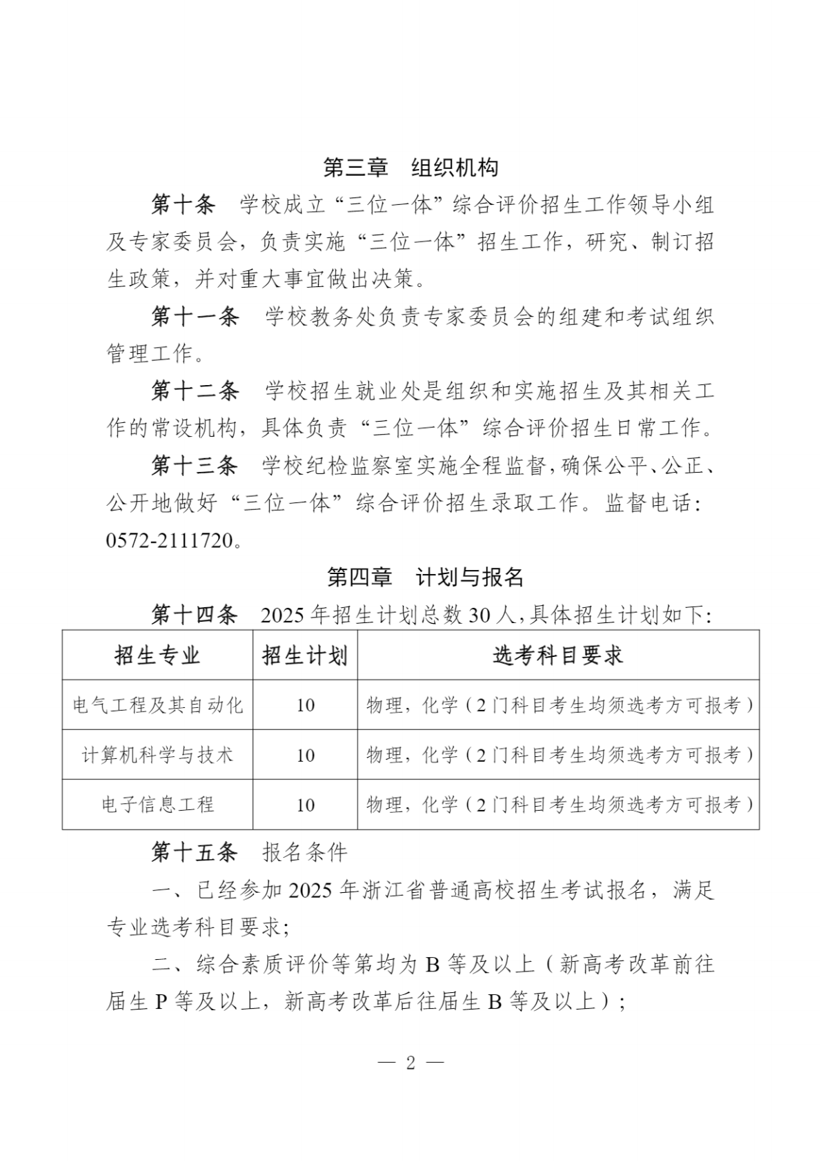
大学志 * 整理招生信息 *