浙江

招生章程
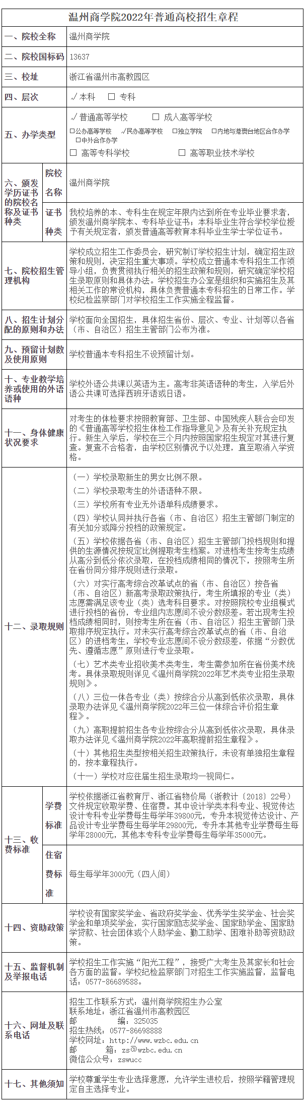
2022年 : 温州商学院2022年普通高校招生章程
2022年 : 温州商学院2022年高职提前招生章程
2021年 : 温州商学院2022年 “三位一体”综合评价招生章程
2021年 : 温州商学院2021年招生章程
流金歲月 「 我的大學 - 我的萬水千山 」






招生章程
2022年 : 温州商学院2022年普通高校招生章程
2022年 : 温州商学院2022年高职提前招生章程
2021年 : 温州商学院2022年 “三位一体”综合评价招生章程
2021年 : 温州商学院2021年招生章程



大学志 * 整理招生信息 *