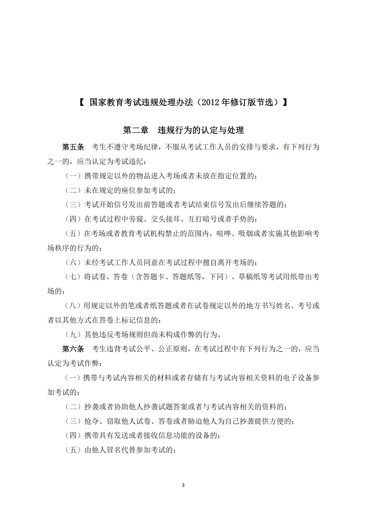
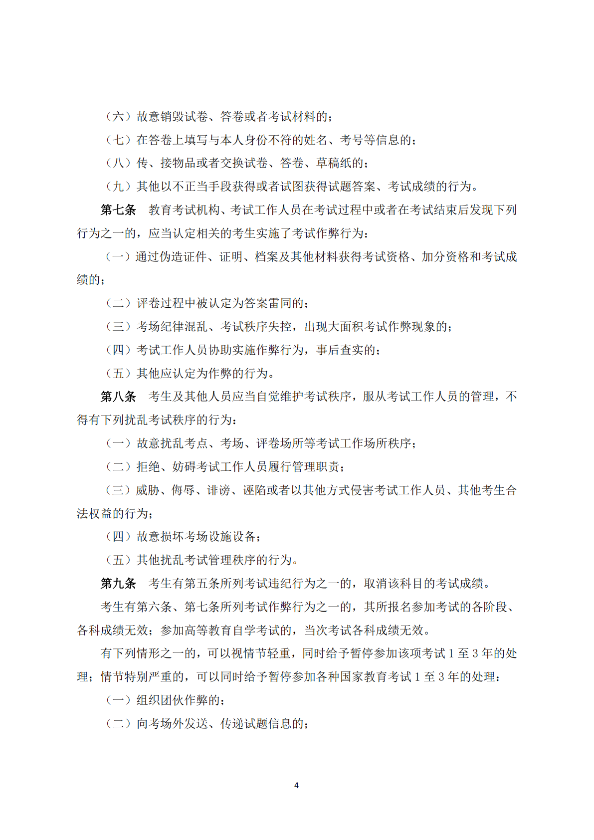
金华职业技术大学2025年高职提前招生考生诚信考试承诺书
院校招生办公室
发布日期:2025年4月1日











院校招生办公室






招生简章
2025年 : 金华职业技术大学2025年高职提前招生考生诚信考试承诺书
2025年 : 金华职业技术大学-关于2025年退役大学生士兵免试专升本综合测试的通知(一志愿)
2025年 : 金华职业技术大学-关于2025年退役大学生士兵免试专升本综合测试的通知(二志愿)
2025年 : 金华职业技术大学2025年高职提前招生综合测评方案
2025年 : 关于2025年高职提前招生录取信息查询及“一档多投”确认环节注意事项的通知



大学志 * 整理招生信息 *