义乌工商职业技术学院2024年高职提前招生章程
院校招生办公室
发布日期:2024年3月1日
第一章 总 则
第一条 根据《国务院关于深化考试招生制度改革的实施意见》《浙江省深化高校考试招生制度综合改革试点方案》《浙江省人民政府关于进一步深化高考综合改革试点的若干意见》《浙江省教育考试院关于印发浙江省高职提前招生试点管理暂行办法》等文件精神和要求,结合学校实际情况,制定本章程。
第二章 学校概况
第二条 义乌工商职业技术学院坐落在国际商贸名城义乌,是一所办学特色鲜明的公办全日制高职院校。学校前身是创办于1993年的杭州大学义乌分校,1999年开始独立办学。学校是浙江省高职高水平学校、浙江省优质高职院校,荣登全国创新创业典型经验高校,获评全国高校实践育人创新创业基地、国家级创新创业教育实践基地,上榜全国高职院校服务贡献典型学校60强榜单、全国高职院校教师发展指数100所优秀院校名单、全国高职院校学生发展指数100所优秀院校名单。
第三条 学校经批准具有高等职业技术学历教育招生资格,学生在校修完规定的学业后,颁发专科(高职)学历证书。
第四条 学校办学地点位于义乌市学院路2号。
第五条 学校占地面积1000余亩,建筑面积31.39万平方米,自然风光秀丽,建筑风格独特。学校下设人文旅游学院、机电信息学院、经济管理学院、外语外贸学院、建筑工程学院、创意设计学院(商城设计学院)、创业学院(电子商务学院)、国际教育学院、马克思主义学院(公共基础学院)等9个教学单位33个招生专业,并办有继续教育学院,目前全日制在校生13000余人。
第六条 学校秉承“尚德崇文 创业立身”的校训精神,结合办学实际和市场需求,走出了一条以“创”立校的特色办学之路,形成了创业教育、创意教育、国际教育三大特色教育,在培育创新创业人才、服务地方经济等方面成效显著。
第三章 招生计划
第七条 我校2024年面向浙江省高职提前招生计划共 330人,其中普高招生考生计划290人,单独考试招生考生40人。具体分专业招生计划如下:
第四章 报名与考试
第八条 报考条件:符合浙江省普高招生或单独考试招生报考条件,并已办理普高招生或单独考试招生报名手续的高中或中职毕业生。
第九条 报名采取网上报名、网上确认方式。
(一)考生申请报名
凡符合我校高职提前招生报考条件的考生,于2024年3月26日17:00前登录我校招生信息网(http://zsb.ywicc.edu.cn)提前招生系统进行报名。每位考生限报1个专业。
(二)校考综合素质测试资格确定
符合报考条件的考生,按招生计划表中规定的入围比例划定校考综合素质测试入围线,入围考生有资格参加校考综合素质测试。
1.普高招生考生依据浙江省教育考试院提供的高中学业水平考试(以下简称高中学考)成绩等级折算后的分数(折算规则详见第十二条),从高分到低分划定综合素质测试入围线。若某专业入围线上出现成绩相同的情况,则同分考生一并入围。若某专业报名人数未达到该专业规定的入围人数,则符合该专业报考条件的考生全部入围。
2.单独考试招生考生未参加浙江省职业技能考试,或者职业技能操作考试不合格不予入围,其他符合报名条件的考生全部入围。
学校将在3月29日通过招生网站公布各专业的入围分数线与入围考生名单。请考生及时查询,学校不再另行通知。
(三)网上确认和缴纳考试费
入围校考综合素质测试的考生请在3月29日~4月1日17:00登录我校招生网提前招生系统完成报名信息确认、签订诚信承诺书并缴纳考试费140元。未在规定时间内完成确认和缴费的考生视为放弃校考综合素质测试资格。
(四)准考证打印
已缴纳考试费并完成网上确认的考生可以于4月12日~4月14日登录我校招生网提前招生系统中下载并打印准考证。
第十条 考生总分组成
1.普高招生考生总分(200分)=高中学考成绩等级折算成绩(100分)+校考综合素质测试成绩(100分)
2.单独考试招生考生总分(200分)=职业技能折算成绩(100分)+校考综合素质测试成绩(100分)
校考综合素质测试由我校根据专业培养目标的要求组织评定,综合评价考生文化素质或职业性向。
第十一条 校考综合素质测试
1.测试时间:2024年4月14日
2.测试内容与形式
校考综合素质测试实行分类命题、分类评价。各专业普高招生考生进行职业性向测试,重点考核职业适应性;单独考试招生考生进行语数文化测试,重点考核文化素质。测试成绩四舍五入保留两位小数。具体测试规则如下:
3.校考综合素质测试成绩查询和复核
考生可在规定时间内登录我校高职提前招生系统查询成绩。如对校考综合素质测试成绩有疑问,可以书面形式提出核分申请,我校将根据教务处相关规定进行核分。
第十二条 折算成绩
1.普高招生考生
普高招生考生是将考生的高中学考成绩等级折算为相应的分值,再按各招生专业的学考科目折算规则进行折算,满分100分,四舍五入后保留两位小数。普高招生考生学考科目成绩具体折算表如下:
注:在浙江参加高中学考的成绩等级以我省教育考试院提供为准,成绩等级是外省获得的,须提供学籍所在省的省级机构出具或签署意见的学业水平考试成绩证书或证明(原件)。
各招生专业的学考科目折算规则如下:
2.单独考试招生考生
单独考试招生考生职业技能考试总成绩按满分100分折算,四舍五入后保留两位小数。
第五章 录取规则
第十三条 根据教育部和浙江省教育考试院要求,实行浙江省教育考试院监督、学校负责的体制,学校按公开、公平、公正的原则,择优录取。
第十四条 考生身体健康要求满足《普通高等学校招生体检工作指导意见》的相关规定,凡考生体检符合“学校可以不予录取”条款的,学校将按“不予录取”执行。
第十五条 录取新生的男女生比例不限。
第十六条 学校将按照“严格程序,加强管理,接受监督”的原则,分别按照普高招生考生和单独考试招生考生两类招生对象录取。
第十七条 按照各专业考生的高职提前招生总分,从高分到低分的录取原则进行录取。根据各专业招生计划的1:1确定拟录取考生名单;根据各专业招生计划的1:4确定“备录”考生名单。若出现拟录取考生放弃录取的情况,对于因考生放弃而产生的缺额计划,将在备录取考生中依次递补录取。考生未参加我校提前招生报名、缴费、网上确认、校考等任一环节,视为自动放弃录取资格。
第十八条 当考生总分相同时,普高招生考生按校考综合素质测试成绩、学考折算成绩、学考单项成绩进行排序录取,学考单项成绩排列顺序:语文、数学、外语、思想政治、技术、历史、化学、地理、生物学、物理。若依然相同的,普通高中综合素质评价等级高的考生优先;单独考试招生考生按校考综合素质测试成绩、职业技能考试成绩排序录取。高中阶段具备相关选修课程学分或相关选修课程成绩优良的,在同等条件下优先录取。
第十九条 若专业报考人数不足该专业招生计划的110%,则按照报考该专业实际参加校考人数的85%录取,采取四舍五入取整,以计划数为上限,不再设置备录考生。
第二十条 经学校确定的拟录取和备录取考生名单,将在我校招生信息网站和浙江省教育考试院网站上公布。
第二十一条 拟录取考生登录浙江省教育考试院高职提前招生服务平台,选择我校作为录取院校。备录取考生根据录取进程待转为拟录取状态后方可登录平台进行录取选择。未在规定时间内登录服务平台选定录取学校的考生视为自动放弃该批次所有拟录取资格。学校根据考生选择结果确定正式录取名单,并在我校招生信息网站和浙江省教育考试院网站同时进行公示,公示时间不少于10个工作日。学校根据公示结果形成最终录取名册,按规定办理录取手续。
第二十二条 被录取的考生,不得再参加当年的普通高校或单独考试招生统一考试;未被录取的考生则可参加当年的普通高校或单独考试招生统一考试,不影响其正常录取。
第六章 实施进程安排
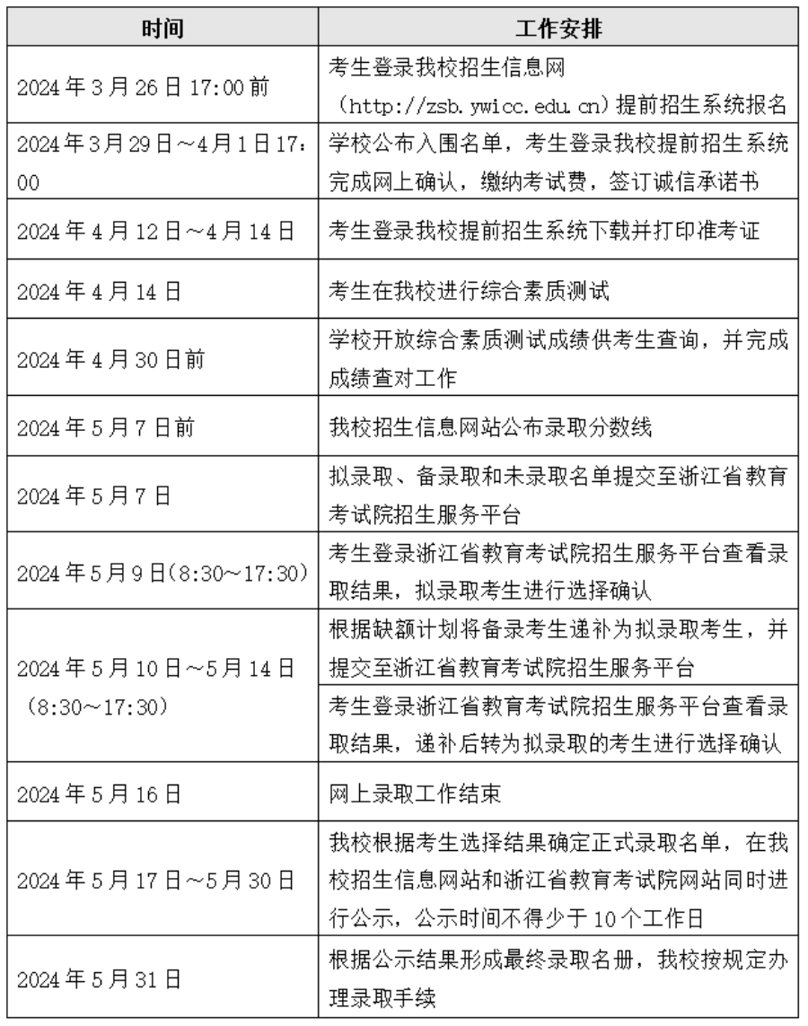
第二十三条 进程安排如下:
第七章 招生监督
第二十四条 高职提前招生工作在浙江省教育考试院的统一领导下,由我校招生工作领导小组组织实施。
第二十五条 招生工作人员认真学习招生政策、规定,严格执行教育部《普通高等学校招生工作规定》等要求,严格遵守招生考试纪律,坚持“公平、公正、公开”原则,创造一个让社会、考生放心的选拔环境,确保高职提前招生工作顺利完成。
第二十六条 高职提前招生工作的全过程由学校纪委实施监督,并主动接受浙江省教育考试院、媒体和社会各界的监督。
第二十七条 考生应本着诚信原则提交报考申请,有下列情形之一的,如实记入其考试诚信档案。下列行为在报名阶段发现的,取消报考资格;在入学前发现的,取消入学资格;入学后发现的,取消录取资格或者学籍;毕业后发现的,由教育行政部门宣布学历、学位证书无效,责令收回或者予以没收;涉嫌犯罪的,依法移送司法机关处理。
(1)提供虚假姓名、年龄、民族、户籍等个人信息,伪造、非法获得证件、成绩证明、荣誉证书等,骗取报名资格、享受优惠政策的;
(2)在综合素质评价、相关申请材料中提供虚假材料、影响录取结果的;
(3)冒名顶替入学,由他人替考入学或者取得优惠资格的;
(4)其他严重违反高校招生规定的弄虚作假行为。
第二十八条 其他违规行为的处理遵照教育部和浙江省教育厅有关规定执行。
第二十九条 学校纪委监督电话:0579-85353590
第八章 其 他
第三十条 学校的学费、住宿费等收费严格按浙江省物价局、浙江省财政厅规定执行。
第三十一条 学校联系方式
通信地址:义乌市学院路2号
邮政编码:322000
咨询电话:0579-85633555
传真电话:0579-85633555
招生网址:http://zsb.ywicc.edu.cn
第九章 附 则
第三十二条 本章程若有与国家相关政策不一致之处,以国家和上级有关政策为准。如遇重大突发情况,学校将视情保留对相关考核内容、方式、时间地点等调整的权利。
第三十三条 本章程由学校招生工作领导小组负责解释。
招生工作办公室
2024年3月1日






