安徽外国语学院2023年普通高校专升本招生章程
院校招生办公室
发布日期:2023年6月12日

附件 【安徽外国语学院2023年普通高校专升本招生章程.pdf】点击下载或在线观看
招生工作办公室
2023年6月12日





招生简章
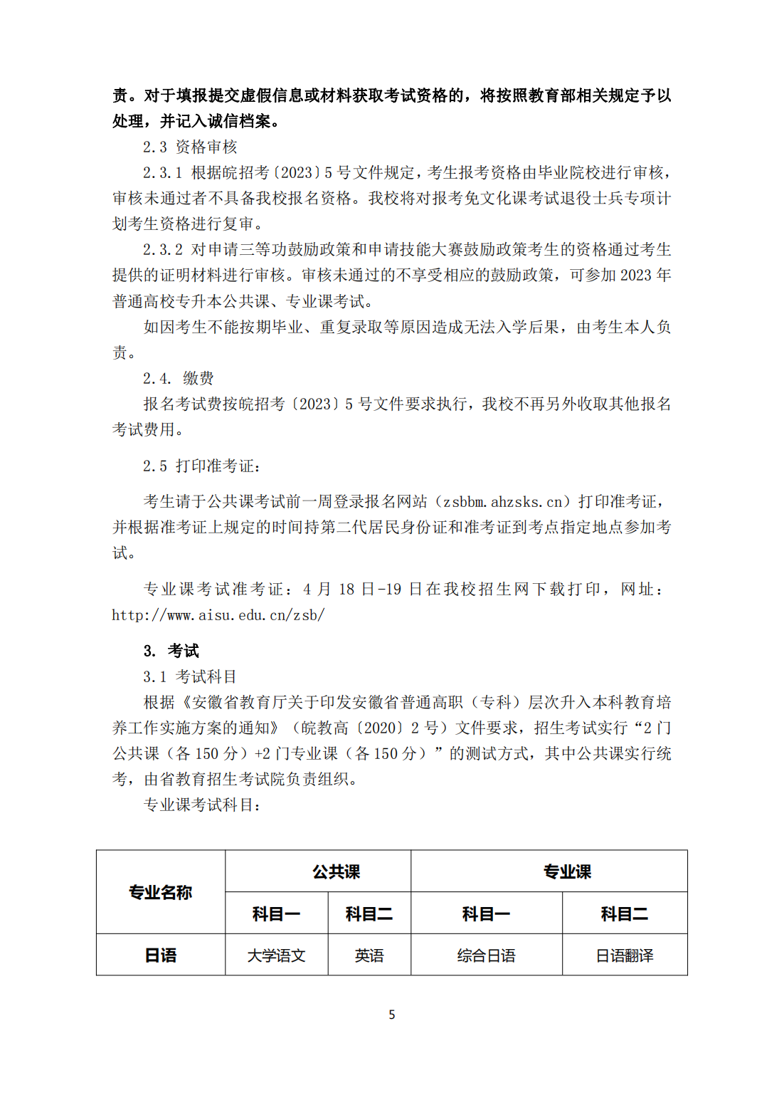
2023年 : 安徽外国语学院2023年普通高校专升本招生章程
2021年 : 一图看懂:安徽省高考综合改革



大学志 * 整理招生信息 *