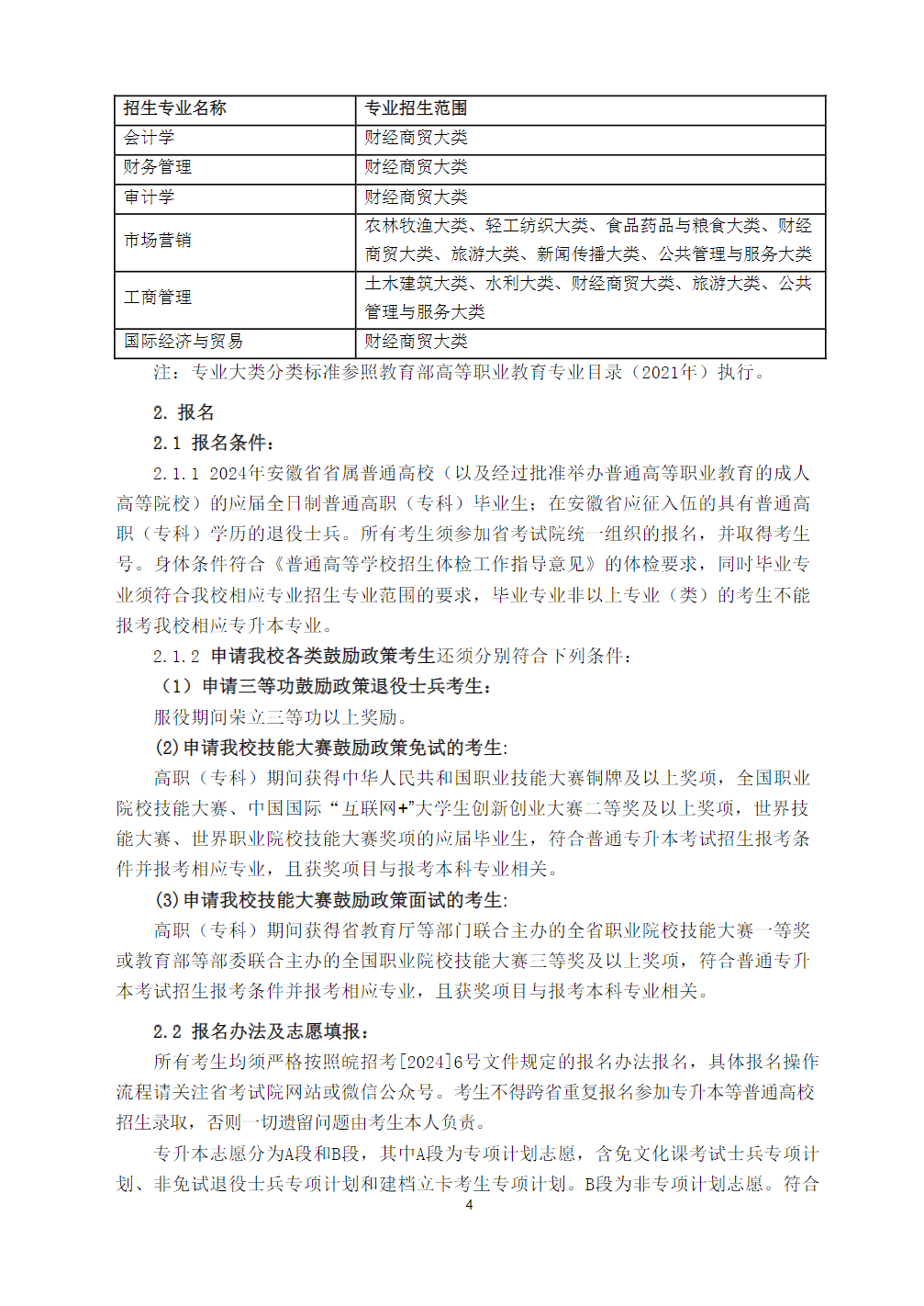
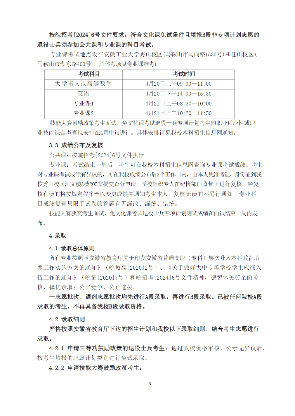
安徽工业大学2024年普通高校专升本招生章程
院校招生办公室
发布日期:2024年6月12日













附件【附件1:安徽工业大学2024年普通专升本招生外省院校毕业退役士兵申请表.docx】
附件【附件2:申请免文化课考试退役士兵计划考生高职(专科)阶段和入伍期间受表彰情况.docx】
附件【附件3:安徽工业大学2024年普通专升本招生鼓励政策申请表.docx】
招生工作办公室
2024年6月12日
所在位置:





院校招生办公室













附件【附件1:安徽工业大学2024年普通专升本招生外省院校毕业退役士兵申请表.docx】
附件【附件2:申请免文化课考试退役士兵计划考生高职(专科)阶段和入伍期间受表彰情况.docx】
附件【附件3:安徽工业大学2024年普通专升本招生鼓励政策申请表.docx】
招生工作办公室
2024年6月12日
招生简章
2024年 : 安徽工业大学2024年普通高校专升本招生章程
2024年 : 安徽机电职业技术学院-2024年分类考试招生空中乘务专业报考指南
2024年 : 安徽机电职业技术学院-2024年分类考试招生职业适应性(技能)测试样题



大学志 * 整理招生信息 *