安徽工业职业技术学院2024年分类考试招生职业适应性测试大纲(普高) / 安徽工业职业技术学院2024年分类考试招生职业技能测试大纲(中职) / 安徽工业职业技术学院2024年分类考试招生职业适应性测试大纲(退役军人)
院校招生办公室
发布日期:2024年5月14日
附件 【安徽工业职业技术学院2024年分类考试招生职业适应性测试大纲(普高).pdf】点击下载或在线观看
附件 【安徽工业职业技术学院2024年分类考试招生职业技能测试大纲(中职).pdf】点击下载或在线观看
附件 【安徽工业职业技术学院2024年分类考试招生职业适应性测试大纲(退役军人).pdf】点击下载或在线观看
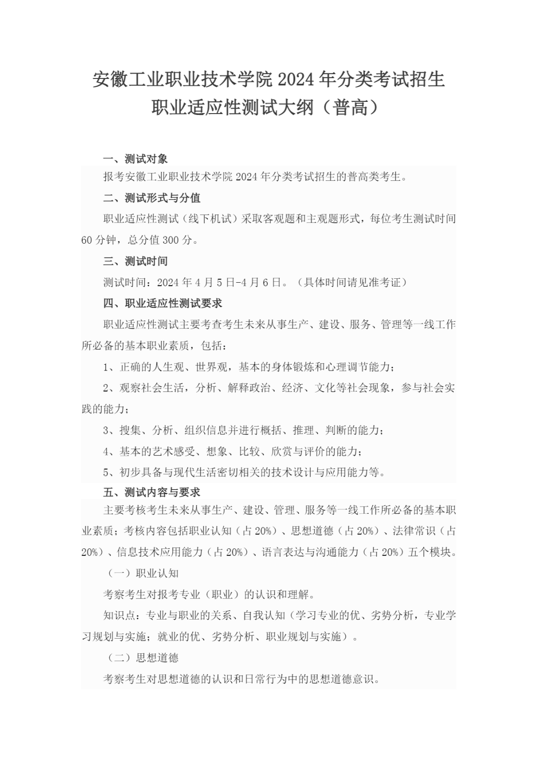
安徽工业职业技术学院2024年分类考试招生职业适应性测试大纲(普高)
_00.png)
_01.png)
_02.png)
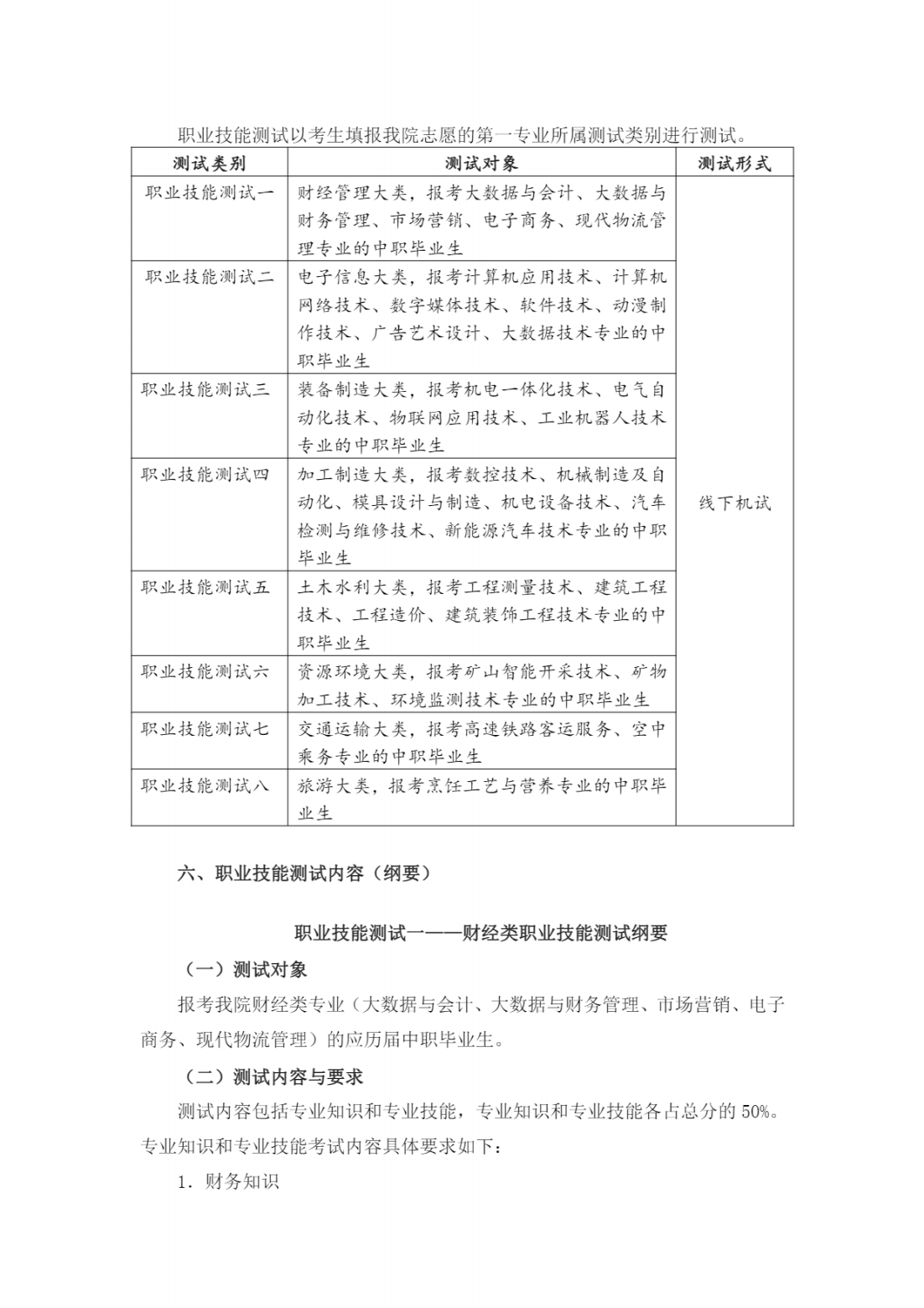
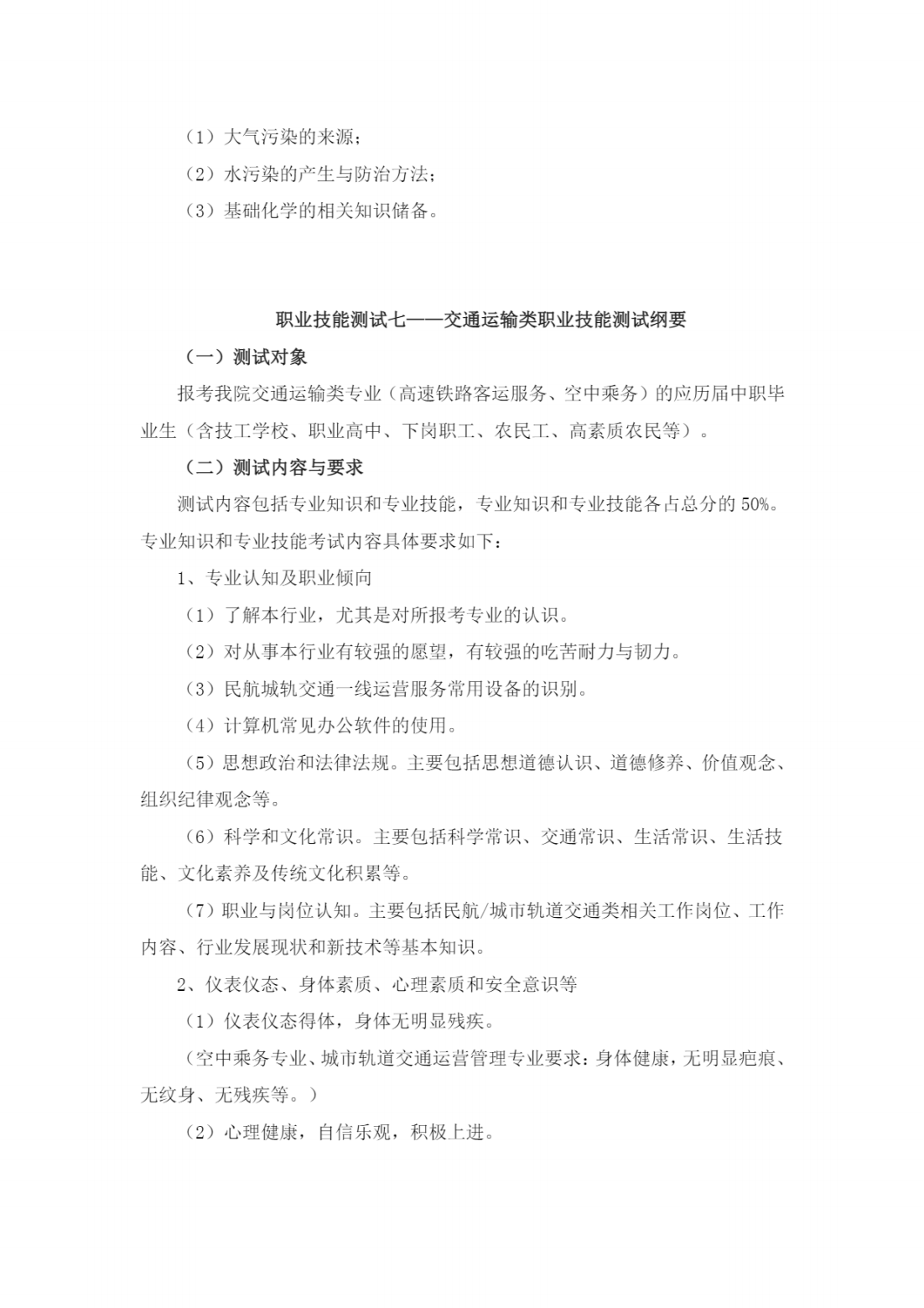
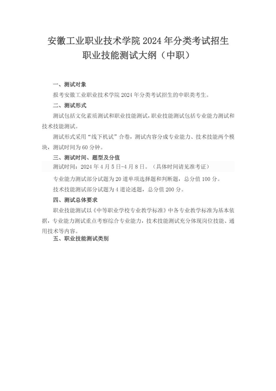
安徽工业职业技术学院2024年分类考试招生职业技能测试大纲(中职)
_00.png)
_01.png)
_02.png)
_03.png)
_04.png)
_05.png)
_06.png)
_07.png)
安徽工业职业技术学院2024年分类考试招生职业适应性测试大纲(普高)
_00.png)
_01.png)
_02.png)






