所在位置:
招生章程
2024年 : 黄山职业技术学院-2024年分类考试招生章程
2023年 : 黄山职业技术学院-2023年高招招生章程
2024年 : 黄黄山职业技术学院-2024年初中起点五年制高职招生代码公告
流金歲月 「 我的大學 - 我的萬水千山 」





招生章程
2024年 : 黄山职业技术学院-2024年分类考试招生章程
2023年 : 黄山职业技术学院-2023年高招招生章程
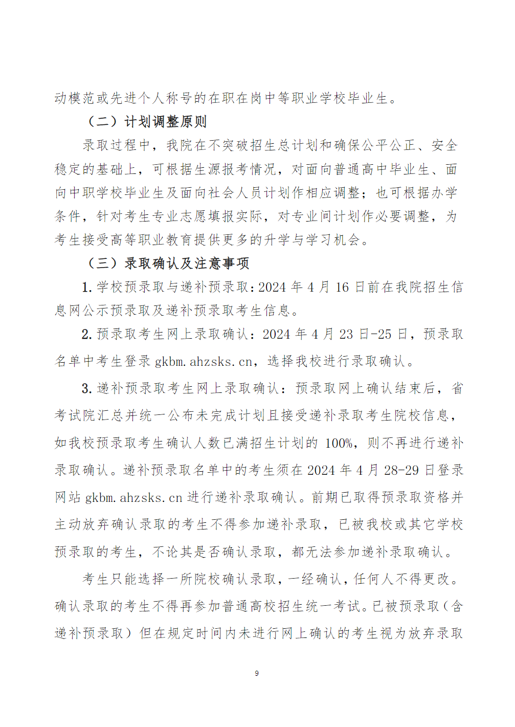
2024年 : 黄黄山职业技术学院-2024年初中起点五年制高职招生代码公告



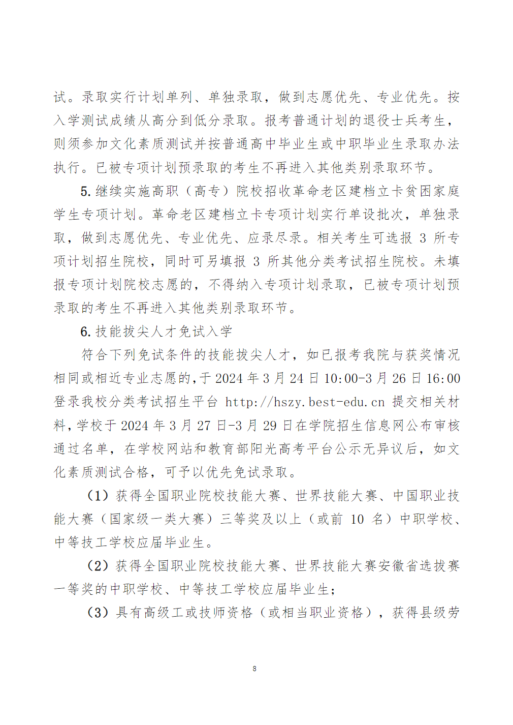
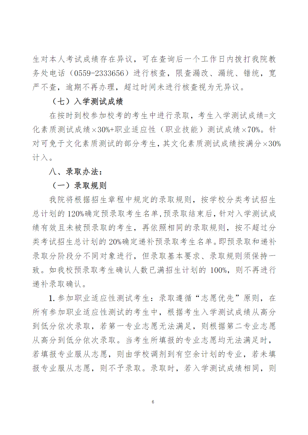
大学志 * 整理招生信息 *