Top
  • 网站地图
  • 安徽省 · 年 · 招生公告 · 招生简章 · 招生计划
  • 安徽省 · 年 · 高职 · 提前招 · 五年一贯制
  • 智选报考 · 志愿填报 「 智选大学 · 志愿填报 」
  • 大学志 www.ChinaSchool.com.cn
  • 安徽省 · 大学名单
  • 安徽省 · 招考最新资讯
  • 「 安徽省 · 最美大學 」
大学高校 - 招生简章 · 招生计划 · 招生分数 - 高考志愿,大学招生,线上咨询答疑
 2025 招生 ©
 章程 简章 计划 分数

安徽

  • 校志
  • 文化
  • 招生信息汇总

智选·创建志愿方案

  • 安徽省 · 高校(大學)面向華僑港澳臺招生資訊
    • 首页
    • 全国高考招生信息汇总
    • 高考招生政策
    • 招生章程 · 计划
    • 单考 · 单招 · 提前招
    • 招考动态
    • 志愿填报
    • 报考规划
    • 全国大学名单
    • 本科院校
    • 高职高专
    • 民办高校
    • 中外合作办学
    • 成人院校
    • 自主招生
    • 本专科 · 艺术院校
    • 研究生院校
    • 强基计划院校
    • “双一流”建设高校 · 建设学科
    • “双高”建设计划
    • “985 · 211”
    • 专项计划院校
    • 历年分数线
    • 本专科 · 专业目录
    • 专业解读
    • 国际大学简介
    • 高考分类招生简章 · 招生计划 :
    • 强基计划
    • 保送生
    • 综合评价
    • 专升本
    • 特殊类:艺术 · 体育 · 运动 · 公费(定向)师范生 ·(免费)医学生
    • “国家 · 高校 · 地方” 专项计划
    • 院校留学
    • 中外合作
    • 大陸高校面向华侨港澳臺招生
    • 港澳高校面向内地招生
    • 「 我的大學 · 我的万水千山 」
    • 招生专题:
    • 北京
    • 天津
    • 河北
    • 山西
    • 内蒙古
    • 辽宁
    • 吉林
    • 黑龙江
    • 上海
    • 江苏
    • 浙江
    • 安徽
    • 福建
    • 江西
    • 山东
    • 河南
    • 湖南
    • 湖北
    • 广东
    • 广西
    • 海南
    • 重庆
    • 四川
    • 贵州
    • 云南
    • 西藏
    • 陕西
    • 甘肃
    • 青海
    • 宁夏
    • 新疆
    • 香港
    • 澳門
    • 台灣

    所在位置:

    • 首页
    • 安徽省高校名单
    • 安徽汽车职业技术学院
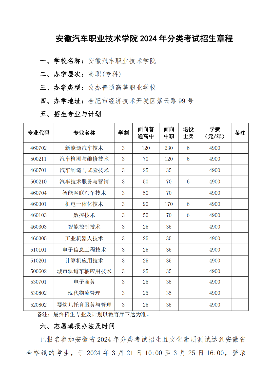
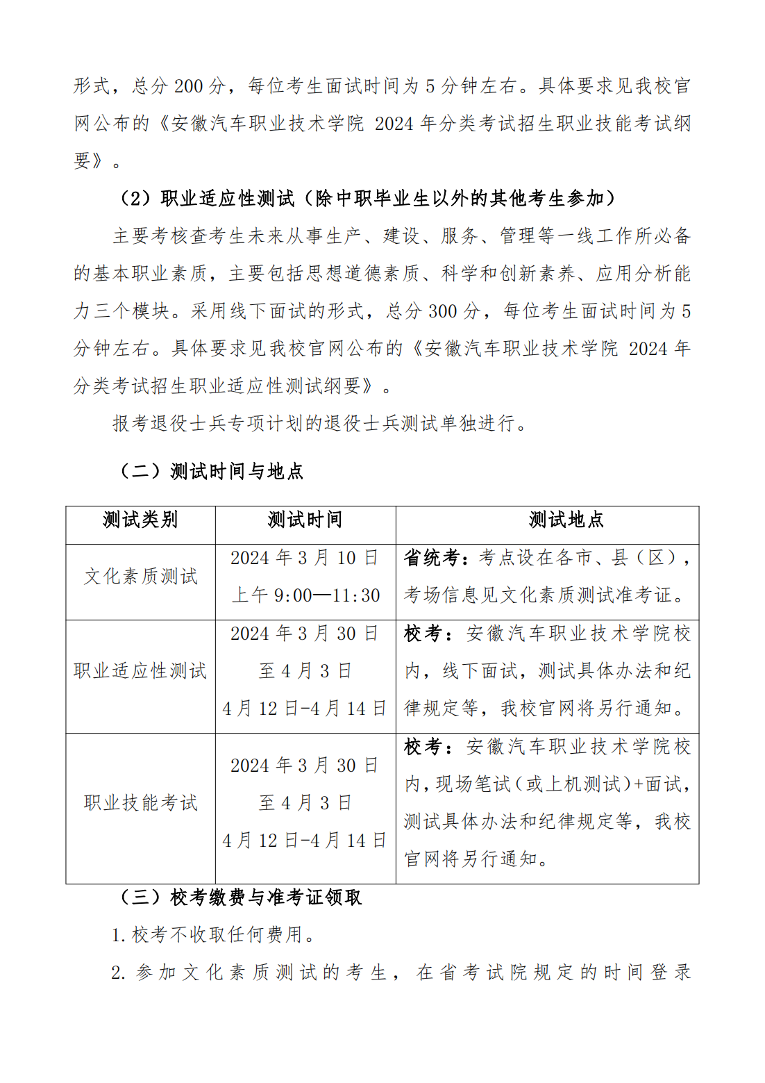
    • 安徽汽车职业技术学院 2024 年分类考试招生章程
    • 安徽汽车职业技术学院
    • 安徽汽车职业技术学院
    • 安徽汽车职业技术学院
    • 安徽汽车职业技术学院

    大学志 · 招生公告 · 招生简章 · 招生计划

    安徽汽车职业技术学院 2024 年分类考试招生章程

    院校招生办公室

    发布日期:2024年6月1日

    资料来源: 院校官方网站

    返回大學主页



    安徽汽车职业技术学院 2024 年分类考试招生章程

    安徽汽车职业技术学院 2024 年分类考试招生章程

    安徽汽车职业技术学院 2024 年分类考试招生章程

    安徽汽车职业技术学院 2024 年分类考试招生章程

    安徽汽车职业技术学院 2024 年分类考试招生章程

    安徽汽车职业技术学院 2024 年分类考试招生章程

    安徽汽车职业技术学院 2024 年分类考试招生章程

    安徽汽车职业技术学院 2024 年分类考试招生章程

    附件 【安徽汽车职业技术学院 2024 年分类考试招生章程.pdf】点击下载或在线观看


    招生工作办公室
    2024年6月1日


    招生章程

    2024年 : 安徽汽车职业技术学院 2024 年分类考试招生章程

    2024年 : 安徽汽车职业技术学院2024年分类考试招生简章

    2023年 : 安徽汽车职业技术学院各省招生代码

    流金歲月 「 我的大學 - 我的萬水千山 」

    我的大學 - 我的萬水千山

    声明(反馈邮箱)
    本页引用了院校官网资源,版权归原作者所有。 反馈邮箱: School@ChinaNet.com.cn
    安徽汽车职业技术学院-标识(校名、校徽)


    招生公告 · 招生简章 · 招生计划

    大学志 * 整理招生信息 *

    安徽汽车职业技术学院-校园风光
    我的流金歲月
    高考季