河南

招生简章
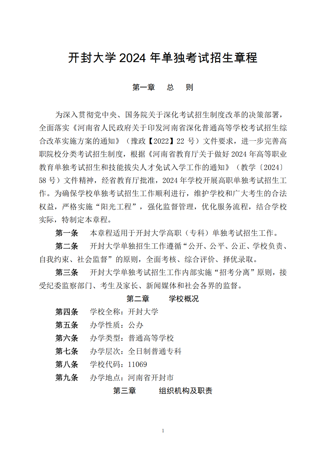
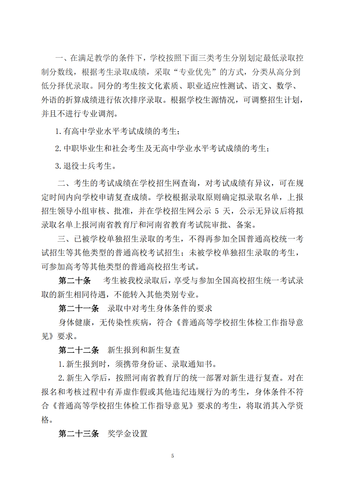
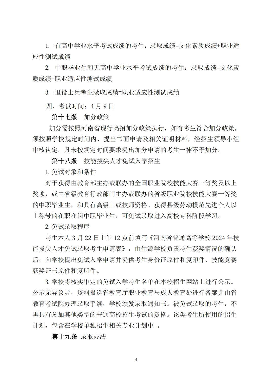
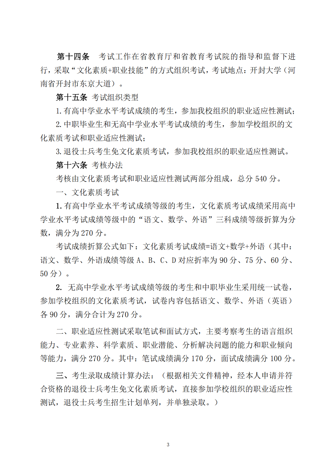
2024年 : 开封大学 2024 年单独考试招生章程
2023年 : 开封大学 2023 年单独考试招生章程
2022年 : 开封大学-2022年答考生问
2021年 : 开封大学 2021 年单独考试招生章程
流金歲月 「 我的大學 - 我的萬水千山 」






招生简章
2024年 : 开封大学 2024 年单独考试招生章程
2023年 : 开封大学 2023 年单独考试招生章程
2022年 : 开封大学-2022年答考生问
2021年 : 开封大学 2021 年单独考试招生章程



大学志 * 整理招生信息 *