湖南

招生简章
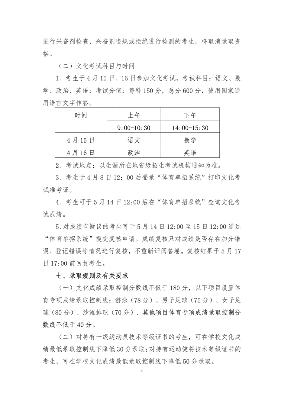
2023年 : 湖南工业大学2023年运动训练、武术与民族传统体育专业招生简章
2023年 : 湖南工业大学2023年高水平运动队招生简章
2023年 : 湖南工业大学2023年依据台湾地区大学入学考试学科能力测试成绩招收台湾高中毕业生简章
流金歲月 「 我的大學 - 我的萬水千山 」






招生简章
2023年 : 湖南工业大学2023年运动训练、武术与民族传统体育专业招生简章
2023年 : 湖南工业大学2023年高水平运动队招生简章
2023年 : 湖南工业大学2023年依据台湾地区大学入学考试学科能力测试成绩招收台湾高中毕业生简章



大学志 * 整理招生信息 *