湖北

招生简章
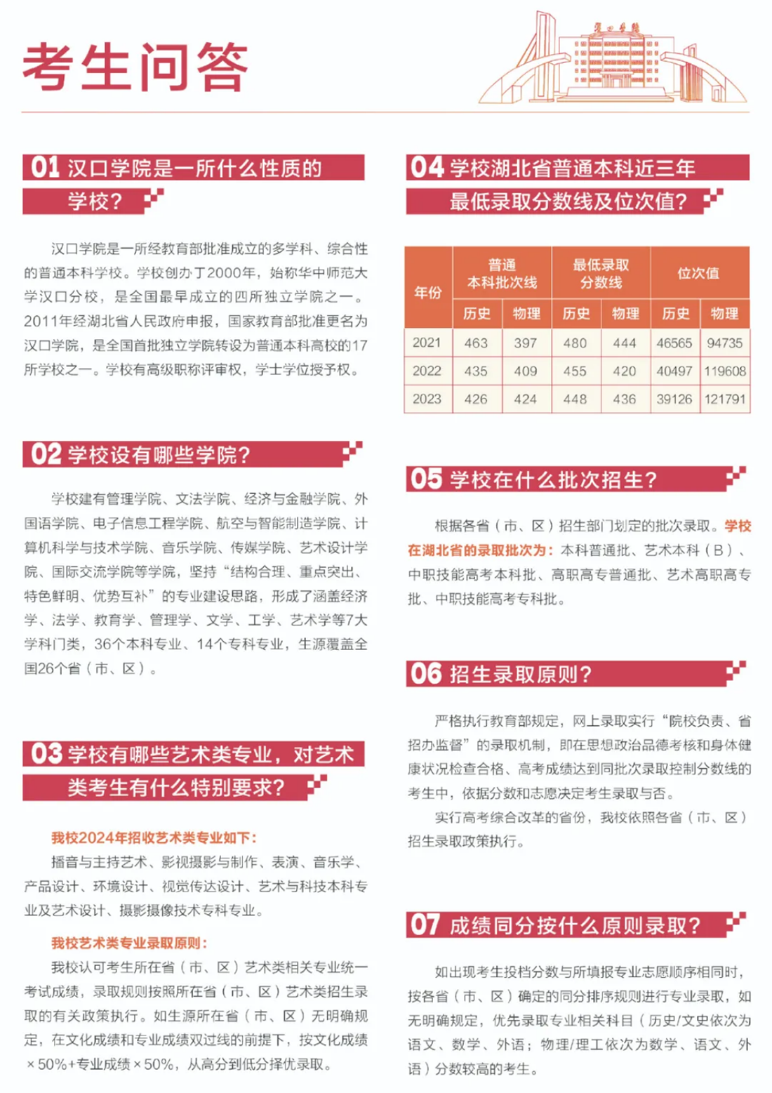
2024年 : 汉口学院-2024年招生简章(汉口学院2024年考生问答)
2024年 : 2024年《湖北招生考试》汉口学院专业代码及分数参考
2024年 : 汉口学院2024年本专科招生专业选考科目要求
2024年 : 汉口学院2024年报考指南
流金歲月 「 我的大學 - 我的萬水千山 」






招生简章
2024年 : 汉口学院-2024年招生简章(汉口学院2024年考生问答)
2024年 : 2024年《湖北招生考试》汉口学院专业代码及分数参考
2024年 : 汉口学院2024年本专科招生专业选考科目要求
2024年 : 汉口学院2024年报考指南



大学志 * 整理招生信息 *