武昌首义学院2025年普通专升本招生简章
院校招生办公室
发布日期:2025年2月28日
根据《省教育厅关于做好2025年湖北省普通高等学校专升本工作的通知》(鄂教高函〔2025〕5号)精神,结合我校普通专升本招生专业培养目标和要求,特制定本章程。
一、招生对象及条件
(一)招生对象
1.应届高职(专科)毕业生
2025年湖北省普通高校全日制高职(专科)应届毕业生,能如期取得专科毕业证书(简称“普通考生”)。
2.退役大学生士兵
遵守中华人民共和国宪法和法律,服役期间没有受到部队相关处分;在湖北省应征入伍;普通高校全日制高职(专科)毕业生及在校生(含高校新生)应征入伍,退役后完成高职学业。符合大学生退役士兵报考条件的考生,在服役期间荣立三等功及以上奖励的,可申请免试就读我校。申请免试的退役大学生士兵均须参加预报名和志愿填报,否则无效。
报名时,考生只能选择“普通考生”或“退役大学生士兵”中的一种考生类型报考我校。符合条件的考生只能参加一次普通专升本考试(含已录取未报到、延期毕业考生等)。
(二)报名条件
具有良好的思想品德和政治素质,热爱祖国,遵纪守法;修完普通高职高专教学计划规定的课程,成绩良好,能如期毕业;身体健康;专科所学专业与报考专业相近或相关,具体报考要求详见各专业招生计划表。
二、招生计划与报名资格条件
(一)招生计划:总计划1300人,普通考生计划1210人,退役大学生士兵招生计划90人。
(二)分专业招生计划与报名资格条件
(备注:退役大学生士兵招生计划90人,考生根据本人专科所学专业,参照报名资格条件从以上15个专业中选择报名)
(三)专业计划调整
根据省教育厅文件要求,招生计划调整,仅专项计划报考总人数不足的,可将专项计划空余量调整至相应专业的普通考生计划使用。普通考生计划、退役士兵计划报考人数不足的,留待补录解决。补录仍完不成的计划,将由省教育厅统筹调剂使用。
三、学籍学历校验
2025年普通专升本报名工作实行学籍学历校验。所有报名考生通过“学信网”手机APP对本人学籍学历信息进行核查。所有考生在报名前须先完成“学信网”手机APP下载和学籍学历核查及信息更正工作,核准无误后方可在普通专升本报名平台进行报名,对未进行核查或核查发现信息与本人信息不一致且在报名前未完成信息更正更新的考生,报名平台将禁止该类考生报名,请信息不一致的考生及时联系学校学籍管理部门。
根据教育部学生服务与素质发展中心要求,学籍学历信息核查需获得考生本人授权,具体流程如下:
1.报名前,考生应在本人手机上通过应用商店搜索“学信网”或者通过扫描报名平台首页上APP二维码下载安装“学信网”手机APP,并在“学信网”手机APP上完成注册和实人验证(实名、人脸认证)。打开学信网APP的“学籍查询”模块,点击“高等教育信息”功能,系统会显示考生的学籍、学历相关信息,如果查询学籍信息,系统会显示姓名、证件号码、学校名称、专业、入学日期、离校日期等信息,如果查询学历信息,系统会显示姓名、学校名称、专业、入学日期、毕业日期等信息,考生核对学籍学历信息是否准确。如果信息有误,应及时联系所在学校的学籍管理老师申请更正更新学籍学历信息,信息有误的需在报名前完成学籍学历的更正工作。
2.报名时,考生在普通专升本报名平台完成报名信息填写后,点击“保存”按钮,报名平台会生成考生的学籍学历二维码。此时,考生应使用“学信网”手机APP扫描功能,扫描报名平台的学籍学历二维码,“学信网”手机APP会显示一条或多条学籍学历信息,考生应选择用于本次报名的学籍学历信息,然后点击“确定”按钮,确认将学信网的学籍学历信息用于普通专升本报名。
四、报名
2025年湖北省普通专升本统一报名平台网址:http://zsb.e21.cn。具体报名流程请登录报名平台查看《考生须知》。
(一)网上报名
1.普通考生
网络报名期间,报名平台开放时间为每天8:00-20:00。具体时间如下:
(1)志愿填报(3月10日8:00-3月13日20:00)
考生需按页面提示上传符合要求的本人电子照片文件、居民身份证正反面、学籍证明材料(在线学籍验证报告)。
(2)学校进行专业志愿审核及考生查阅审核结果(3月14日8:00-3月16日20:00)
(3)未通过专业审核的考生更正志愿(3月17日8:00-20:00)
(4)学校对更正志愿的考生进行专业志愿终审(3月18日8:00-20:00)
(5)下载打印报名表(3月19日8:00-3月21日14:00)
2.退役大学生士兵考生
退役大学生士兵报名分两个阶段:第一阶段,2月17日至21日进行预报名;通过预报名审核的,可在第二阶段,3月10日至13日进行志愿填报,填报要求同普通考生一致。未参加预报名的不能填报退役大学生士兵志愿。
退役大学生士兵考生须在“入伍地证明”材料一栏上传经批准入伍地县级人民政府征兵办公室签字盖章和考生本人签字的《2025年湖北省普通高等学校退役大学生士兵专升本申请表(预报名)》。志愿填报结束,考生需在线打印申请表。
考生可在填报志愿期间(即3月10日至3月13日)查询各高校各专业招生计划和报考人数信息,自行决定是否调整报考志愿。报考人数统计信息每天中午12:00更新一次。
(二)资格审查
我校2025年普通专升本实行线上报名资格审查。考生在省平台填报志愿审核通过后,还须登录我校专升本工作网站(网址:http://jwc.wsyu.edu.cn/zsbbm/84916.htm,下同)注册账号,填报信息,提交资格审查材料,具体要求如下:
1.普通考生
包括本人电子照片、居民身份证正反面、学籍证明材料(教育部学籍在线验证报告)、《2025年湖北省高校普通专升本学生报名申请表》等。
2.退役大学生士兵
包括本人电子照片、居民身份证正反面、退出现役证、普通全日制专科毕业证书或《教育部学籍在线验证报告》、入伍地证明、经入伍批准地县级人民政府征兵办公室盖章和本人签字的预报名表等材料。申请免于参加综合考查的退役大学生士兵,还需上传个人立功受奖证明材料。
《教育部学籍在线验证报告》获取方法可查阅我校专升本工作网站通知,具体请登录工作网站查看《注册须知》。资格审查结果,3月21日前在我校专升本工作网站公布,具体请考生及时关注学校官方网站工作通知。
根据省教育厅有关文件精神,资格审查将贯穿招生、考试、录取、报到等工作全过程,考生对所提供的信息和资料真实性、准确性和完整性负责,并承担相应的责任,在整个“专升本”各工作环节,一旦发现考生有弄虚作假、违规违纪行为,一律取消考生报名、考试、录取、报到资格。
(三)缴费
3月18日-20日,报名成功的考生可登录学校官方网站网上缴纳报名费。具体安排请考生及时关注学校官方网站工作通知。逾期未缴纳报名考试费的考生,视为自动放弃考试资格。报名考试费缴纳后,无论参加考试与否,一律不再退费。
(四)下载打印准考证
2025年4月11日—4月18日,资格审查合格,缴费成功的考生可在学校专升本工作网站下载打印准考证。
★网络报名特别注意事项
1.网络报名时考生须提交本人电子照片。电子照片须真实表达考生本人相貌。禁止对电子照片图像整体或局部进行镜像旋转等变换操作。不得对人像特征(如伤疤、痣、发型等)进行技术处理。除头像外,不得添加边框、文字、图案等其他内容。数字化图像文件为宽480像素*高640像素,分辨率300dpi,应符合JPEG标准,压缩后文件大小一般在20KB至40KB。
2.填报个人基本信息时,真实姓名、身份证号务必准确填写。若姓名中含有间隔符,请使用“• ”,如“达•芬奇”。身份证号必须为18位,所有数字请用半角输入。
五、考试
(一)考试科目
1.普通考生
考试科目分为1门公共课和1门专业课。公共课科目为大学英语(科目1),大学英语全省统一命题、考试、阅卷。专业课科目(科目2)由我校自主确定并命题、阅卷。大学英语考试时长120分钟,总分100分;专业课科目考试时长90分钟,总分100分。
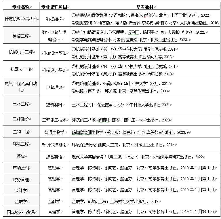
普通类考生专业课程考试科目及参考教材见下表:
2.退役大学生士兵
退役大学生士兵免于文化课考试,参加由我校组织的职业技能综合考查。
退役大学生士兵职业技能综合考查采用笔试考试方式进行,总分100分,考试时间90分钟。考试主要考查考生对计算机基本文化知识、通用办公软件使用掌握情况以及对计算机新技术、计算思维了解情况。荣立三等功及以上的考生可申请免于参加职业技能综合考查。
★关于“荣立三等功及以上的退役大学生士兵考生可免于参加综合考查”的说明:三等功的退役大学生士兵考生同其他考生一样,需按照报名程序登录填报信息并提交相关资料。
(二)考试时间和地点
1.考试时间
(1)普通考生
大学英语(科目1): 2025年4月18日上午9:00-11:00;
专 业 课(科目2):2025年4月18日下午14:00-15:30。
(2)退役大学生士兵
职业技能综合考查:2025年4月18日下午14:00-15:30
2.考试地点
武昌首义学院广才楼(18号教学楼)。
3.注意事项
(1)2025年4月17日9:00—17:00考生可凭准考证来学校看考场并熟悉周边环境;
(2)考生应持本人身份证、准考证到我校指定考场参加普通“专升本”考试。
(三)成绩查询
2025年4月25日9:00,考生可登录学校专升本工作网站查询专业课成绩、退役士兵职业技能综合考查成绩;2025年5月9日16:00,考生可登录学校专升本工作网站查询大学英语、专业课和总成绩。
(四)成绩复核
专业课复查受理时间为4月25日9:00至4月26日12:00,大学英语科目复查受理时间为5月9日16:00至5月11日12:00。考生如对考试成绩有疑问,可在学校专升本工作网站下载、填写查分申请表,并在以上时间范围内发至258168973@qq.com,逾期不予受理。受理申请后,学校纪检组按照规定程序查阅试卷,主要核查是否有漏评、加错分、漏登分、登错分等现象。若有误,则按考生实际成绩更正,不对试卷进行复评。查分结果电子邮件反馈考生。
六、录取
(一)普通考生
1.录取
依据考生各门课程考试的总成绩,分招生专业按招生计划数从高分到低分依次录取。若总分相同时,按科目1成绩排序录取。
2.补录
如我校已完成招生计划,不再进行补录。如有未完成的普通考生计划,第一轮录取结束,根据省教育厅公布的补录计划组织补录。第一轮未被录取的考生,可根据省教育厅对外公布的补录计划及相应报名条件进行补录报名。第一轮已被录取的考生不得再参加补录报名。补录按大学英语科目成绩对报名参加补录的考生分专业从高分到低分依次录取。补录时间根据省教育厅工作进度安排,具体请考生关注湖北省统一报名平台工作通知。
(二)退役大学生士兵
退役大学生士兵录取与普通考生录取同步进行。
1.录取
依据退役大学生士兵职业技能综合考查结果,从高分到低分依次录取。对申请免于参加综合考查的退役大学生士兵,经学校资格审查通过后按相关要求办理录取手续。
2.补录
如我校已完成招生计划,不再进行补录。如果我校退役大学生士兵计划未完成,按省教育厅相关规定进行补录。补录时,学校组织技能综合考查,依据考生技能综合考查成绩,结合考生志愿、在校期间成绩、服役期间表现等情况,综合评价,在计划内择优录取。补录时间根据省教育厅工作进度安排,具体请考生关注湖北省统一报名平台工作通知。
(三)公示预录取名单
5月中旬公示预录取考生名单,公示期一周,具体时间将在学校专升本工作网站发布。
(四)发放录取通知书
通过复核备案的普通“专升本”学生由我校于7月中旬通过邮政特快专递发放录取通知书。应届毕业生考生在7月31日前未取得专科毕业证书的,取消录取资格。
被录取的考生凭录取通知书办理户口和档案迁移手续,具体报到时间以通知书要求为准。学校将详细核查报到情况并报省教育厅复查。
七、收费项目和标准
根据《湖北省物价局、湖北省教育厅关于规范教育招生考试收费有关问题的通知》(鄂价费﹝2006﹞107号)文件规定,报名参加我校普通专升本考试的考生应向本校缴纳普通专升本报名考费,收费标准为:普通考生类80元/生,退役大学生士兵考生50元/生,其中申请免试的退役大学生士兵考生免费。
被学校录取的2025年普通专升本学生,入学后的收费项目和标准与学校2023级同一专业全日制普通本科生一致。
八、学籍复核及入学政策
(一)入学报到及学籍管理
按照普通“专升本”招生规定录取且经省教育厅备案通过的学生入学报到时持本人身份证原件和复印件、录取通知书及本人专科毕业证原件和复印件(退役大学生士兵需同时携带退出现役证原件和复印件)按相关要求在规定时间内办理入学手续。学校进行入学资格复查,复查合格后进行学籍注册。逾期未报到的学生,按自动放弃入学资格处理。普通“专升本”学生单独编班组织教学,在本科专业学习阶段,不得转专业或转学。
专升本学生(含退役大学生士兵)为高等学校普通全日制学生,学制2年或3年,不得采取非全日制学习形式就读,入学后不得转专业和转学。专升本学生修完本科教学计划规定的内容达到毕业要求的,颁发本科毕业证书,其毕业证书上标注“在本校XX专业专科起点本科学习”,学习时间按进入本科阶段学习和颁发毕业证书实际时间填写。普通“专升本”学生达到学校学士授予要求的,可申请授予学士学位。
(二)入学政策
普通“专升本”学生本科在校期间与其他本科生一样享受奖学金、助学金等待遇,就业按国家有关普通全日制本科毕业生的就业政策执行。
九、联系方式
咨询电话:027-88426116 88426123(招生办公室) 027-88426328 88426296(教务处)
报名咨询时间:自本简章公布之日起至2025年3月18日17:00
举报电话:027-88010015 举报邮箱:8111836@qq.com
邮寄地址:湖北省武汉市洪山区南李路22号武昌首义学院招生办公室
邮政编码:430064
招生网址:http://www.wsyu.edu.cn http://zs.wsyu.edu.cn
行车路线:
1.武昌火车站公交901路、916路、570路南李路华工分校站下车;地铁7号线(青龙山地铁小镇方向)湖工大站下车A、D出口。
2.汉口火车站公交10路至武昌火车站综合体站转901路,公交561路至中山路津水路站转901或916南李路华工分校站下车;地铁2号线(佛祖岭方向)至螃蟹岬站转地铁7号线(青龙山地铁小镇方向)湖工大站下车A、D出口。
3.武汉火车站公交540路至丁字桥路武珞路口站转587路南李路华工分校站下车;地铁4号线(黄金口方向)至武昌火车站站转地铁7号线(青龙山地铁小镇方向)湖工大站下车A、D出口。
4.武汉天河国际机场 机场巴士1号线至傅家坡客运站转543路,至恒安路雅安街站转901路或丁字桥路武珞路口站转587路南李路华工分校站下车;地铁2号线(佛祖岭方向)至螃蟹岬站转地铁7号线(青龙山地铁小镇方向)湖工大站下车A、D出口。
5.外地来汉车辆 东面来汉车辆,在三环线“民族大道”出口下,右转上民族大道,直行至民族大道与南湖大道交汇路口,左转至南湖大道,直行至尽头右转500米即到。西面来汉车辆,在三环线“文化大道、珞狮南路”出口下,左转沿珞狮路方向至南湖大道路口(不上高架桥)左转直行至尽头右转500米即到。
十、特别说明
我校严格按照湖北省教育厅相关政策要求组织开展“专升本”工作,未委托或授权任何组织或个人以任何形式组织开展我校2025年普通“专升本”招生考试培训工作;学校“专升本”工作程序严格按照省教育厅有关文件执行,所有的工作均以学校官方网站通知为准。请各位考生、家长及关心我校发展的朋友们提高警惕,谨防上当受骗。
为防止考试作弊,所有考试科目无选择题,无判断题,其他题型不限。
附件2:2025年湖北省普通高等学校专升本《大学英语》考试要求
招生工作办公室
2025年2月28日






