华南师范大学-2022年全国美术类录取情况参考
院校招生办公室
发布日期:2023年5月26日
0、2022年华南师范大学美术与设计学类录取统计表

0、2022年华南师范大学美术与设计学类录取统计表.pdf
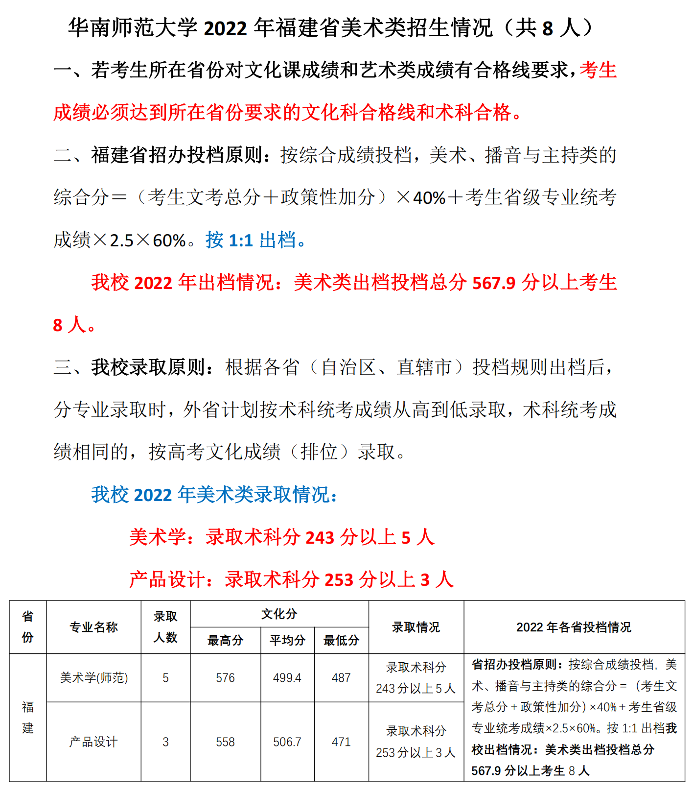
1、2022年福建省美术类招生情况(共8人)
_00.png)
1、2022年福建省美术类招生情况(共8人).pdf
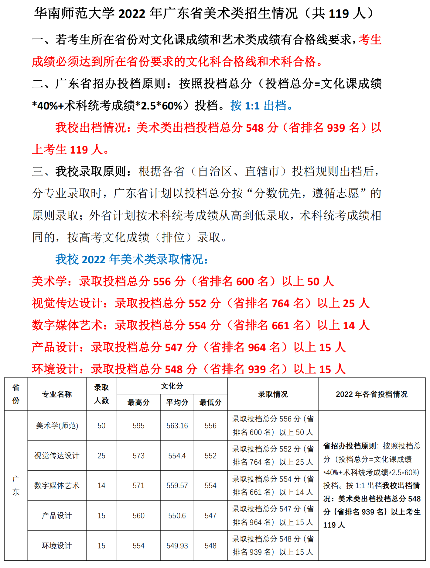
2、2022年广东省美术类招生情况(共119人)
_00.png)
2、2022年广东省美术类招生情况(共119人).pdf
3、2022年广西省美术类招生情况(共10人)
_00.png)
3、2022年广西省美术类招生情况(共10人).pdf
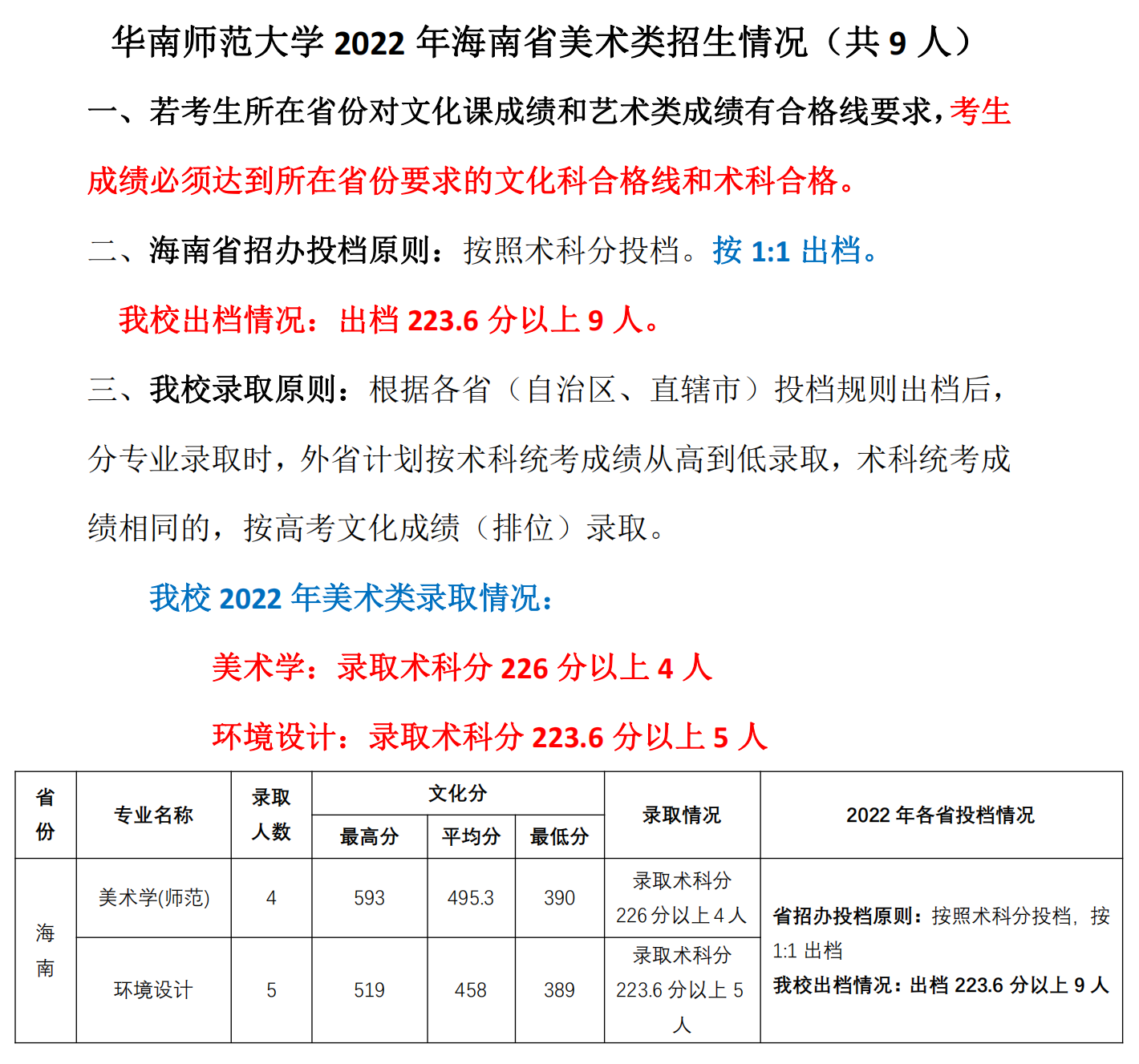
4、2022年海南省美术类招生情况(共9人)_00
_00.png)
4、2022年海南省美术类招生情况(共9人).pdf
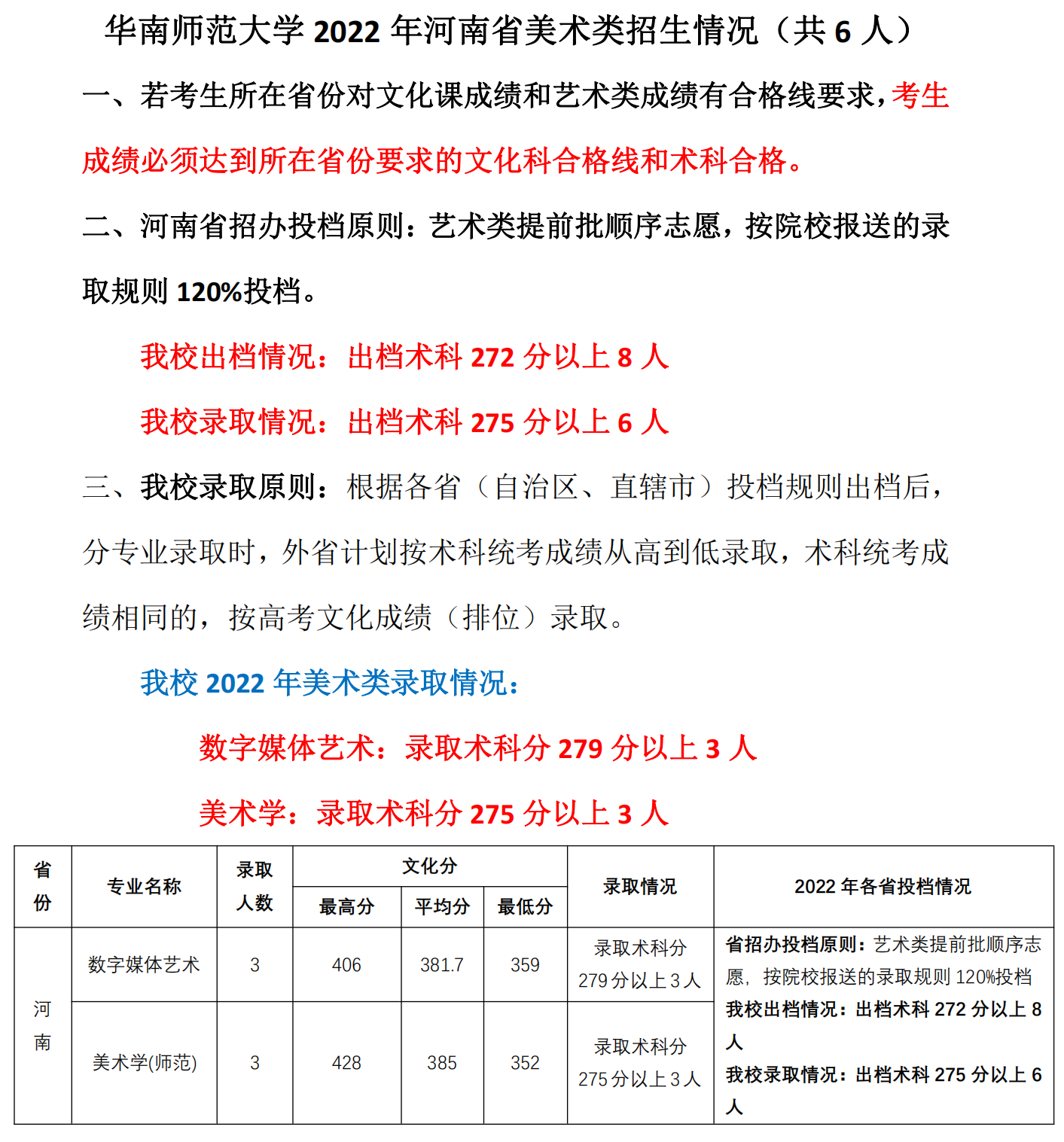
5、2022年河南省美术类招生情况(共6人
_00.png)
5、2022年河南省美术类招生情况(共6人).pdf
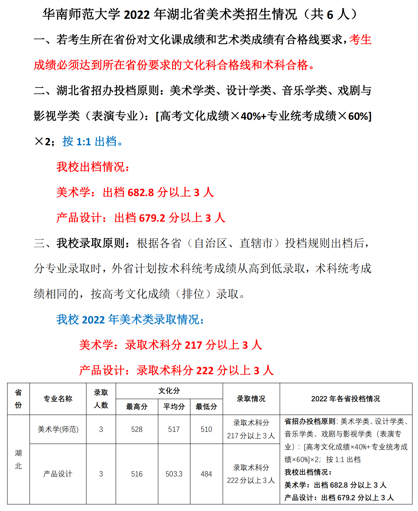
6、2022年湖北省美术类招生情况(共6人)
_00.png)
6、2022年湖北省美术类招生情况(共6人).pdf
7、2022年湖南省美术类招生情况(共16人)
_00.png)
7、2022年湖南省美术类招生情况(共16人).pdf
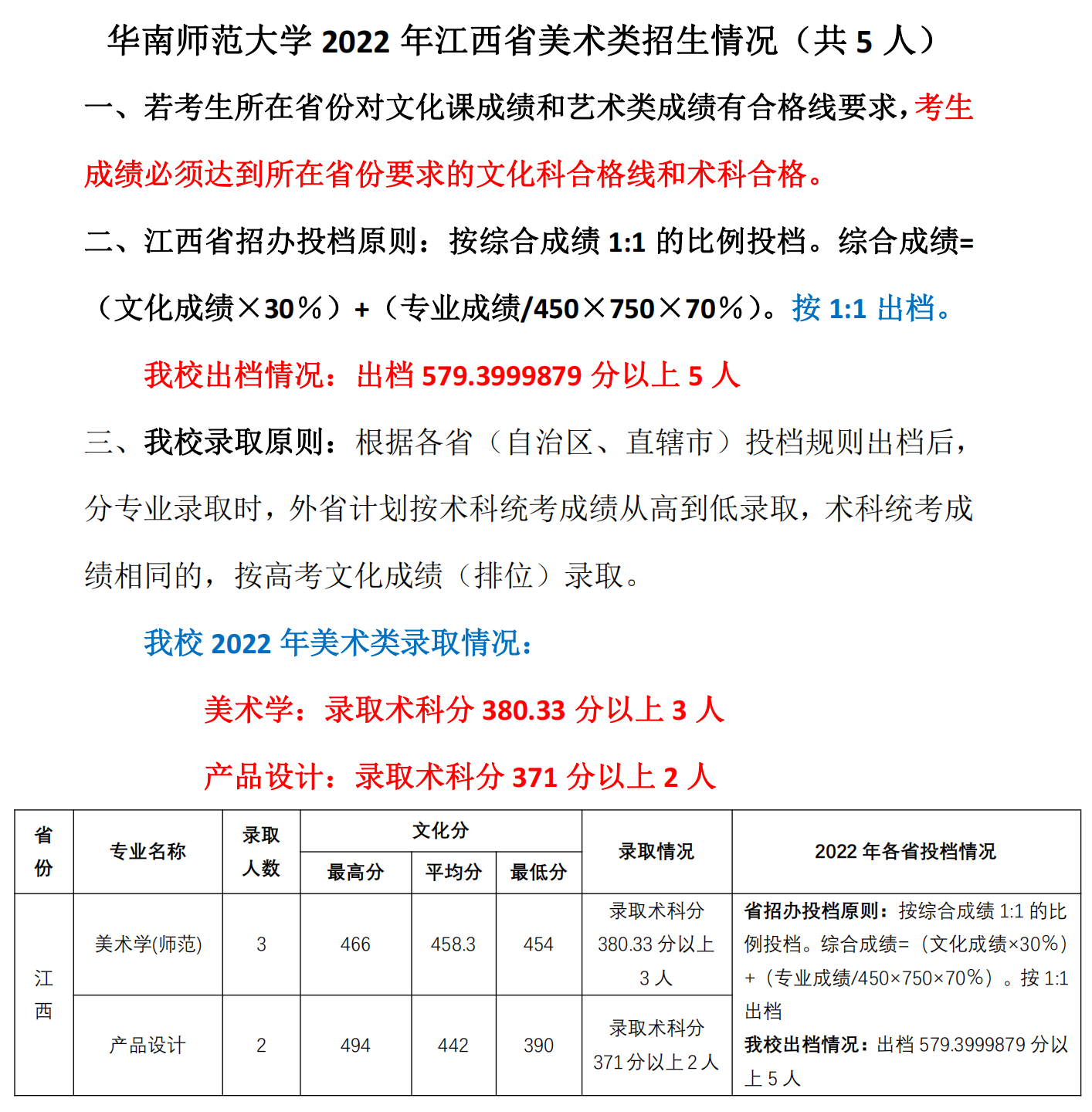
8、2022年江西省美术类招生情况(共5人)
_00.png)
8、2022年江西省美术类招生情况(共5人).pdf
招生工作办公室
2023年5月26日






