惠州学院-历史沿革
一部校园简史,浸染了数代人的奋斗心血,
谱写了躬耕不辍、薪火相传的赞歌,
传承一段不朽的历史,开启一个崭新的时代。
发布日期:2026年2月21日
校史,见证着一所学校的过去、现在和未来。它记录着学校的光辉历程,也传承着学校的文化底蕴。让我们铭记过去,珍惜现在,更加努力地开创未来。向着理想,向着远方,我们一路同行。
历史沿革(概):光阴荏苒,日月如梭。数载勠力同心,伴世纪砥砺前行。回首往昔,为有岁月峥嵘;还顾今朝,且以风光旖旎。一部校园简史,浸染了数代人的奋斗心血,谱写了躬耕不辍、薪火相传的赞歌,传承一段不朽的历史,开启一个崭新的时代。
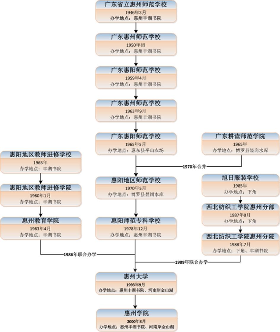
1946年,学校前身粤秀中学迁至惠阳丰湖书院,改办为广东省立惠州师范学校。
1950年,广东省立惠州师范学校更名为广东惠州师范学校。
1959年,广东惠州师范学校更名为 惠阳师范学校。
1963年, 惠阳师范学校更名为 广东惠州师范学校。
1965年,广东惠州师范学校更名为 广东惠阳师范学校。
1970年,与广东耕读师范学院合并,更名为 惠阳地区师范学校。
1978年12月,经国务院批准升格为专科院校,更名为惠阳师范专科学校。
1986年6月,惠阳师范专科学校与惠州教育学院实行联合办学,1989年4月 ,与西北纺织学院惠州分院联合办学。
1993年9月,经广东省人民政府批准,惠阳师范专科学校、惠州教育学院、西北纺织学院惠州分院联合办学基础上,成立专科层次的惠州大学。
2000年3月,经教育部批准升格为本科院校,更名为惠州学院。





