暨南大学2026年招收华人及其他外籍学生(来华留学生)简章
院校招生办公室
发布日期:2026年2月20日
素有“华侨最高学府”之称的暨南大学创办于1906年,是国家“双一流”建设高校,也是广东省高水平大学重点建设高校。2018年10月24日,中共中央总书记、国家主席、中央军委主席习近平莅临暨南大学视察并发表重要讲话,嘱托暨南大学坚持立德树人根本任务,弘扬暨南精神,坚持办学特色,把学生培养好、把学校办得更好,为海外侨胞回祖国学习、传承中华文化创造更好条件。
学校学科种类齐全,涵盖文、史、哲、经、管、法、理、工、医、教育、艺术、交叉等12个学科门类,文理工医兼备,综合性特色显著,交叉融合潜力大。设有38个学院,59个系,18个直属研究院(所);有本科专业108个。截至2025年3月,学校有19个学科进入ESI世界排名前1%,数量位居广东高校第三位,有13个学科进入ESI世界排名前5‰,其中药理学与毒理学进入ESI世界排名前1‰。在教育部第五轮学科评估中,学校37个一级学科参评,总体进步显著。
学校深耕粤港澳大湾区,在广州、深圳、珠海三地设有五个校区,校本部在广州市天河区石牌街道。学校目前有全日制学生48393人,其中本科生31851人,研究生16542人,在校港澳台侨及国际学生16110人,其中澳门学生近两千人。
学校大力推进国际化发展战略,在全球82个国家设立148个招生报名点。2025年在校国际学生2012人,来自97个国家和地区。已同世界五大洲54个国家和港澳台地区的252家高等院校和文化、科研机构签订学术交流合作协议、谅解备忘录或合作意向书,积极开展科学研究、人才培养等方面的国际合作。实行全英语授课的国际学院已开办20多年,获教育部批准的暨南大学伯明翰大学联合学院人才培养质量优异,在海外办学的暨南大学日本学院获日本文部科学省认定并开始招生。
学校积极贯彻“面向海外,面向港澳台”的办学方针,建校至今,共培养了来自世界五大洲170多个国家和港澳台地区的各类人才50余万人,其中香港校友近8万人。“有海水的地方,就有暨南人”,暨南大学已成为香港、澳门、台湾和华侨华人学生赴中国内地升学的首选。
(数据更新时间:2025年3月)
一、报名条件
凡具有高中毕业学历或同等文化程度,年龄满18周岁不超过25周岁,品行端正,无犯罪记录,身心健康的华人及其他外籍学生(非中国籍公民),均可报读暨南大学。
根据《教育部关于规范我高等学校接受国际学生有关工作的通知》(教外函〔2020〕12号)规定,父母双方或一方为中国公民并定居在外国,本人出生时即具有外国国籍,不具有中国国籍的学生,或祖国大陆(内地)、香港、澳门和台湾居民在移民并获得外国国籍的学生,作为来华留学生,必须持有效的外国护照或国籍证明文件4年(含)以上,且最近4年(2022年5月1日至2026年4月30日)之内有在外国实际居住2年以上的记录(一年中实际在外国居住满9个月可按一年计算,以入境和出境签章为准)。
二、入学途径
(一)申请审核入学
具有高中毕业学历或同等文化程度,经暨南大学境外报名点、或中国驻外使(领)馆、或侨团、侨校、侨界知名人士推荐,或由本人申请并有两位老师推荐,视其语言能力以及中学阶段的成绩、操行评定、健康状况等方面情况,经审核符合条件者,择优录取。
语言能力要求:
申请中文授课专业的学生,中国汉语水平考试(简称HSK)须达到5级(180分)及以上。
申请入读国际学院各专业、英语为非母语的学生,入学英语水平须达到雅思(IELTS)5.5(每部分均在5.0以上),或托福(IBT)80分,或SAT1030分以上。
(二)考试入学
参加“暨南大学、华侨大学联合招收港澳台和华侨、华人及其他外籍学生入学考试”(简称两校联招),第一志愿报考暨南大学的学生,择优录取。
三、招生时间安排
分类 |
网上报名和现场确认时间 |
考试时间 |
|
网上报名 |
现场确认 |
||
(周六、日及公众假期除外) |
|||
申请审核入学 |
2026年1月15日-2月28日,2026年4月1日—5月31日 |
||
两校联招考试 |
2026年3月1—15日 |
2026年3月19—27日 |
2026年5月30—31日 |
注:上述日期及事项或有修改,将在暨南大学本科招生网公布。
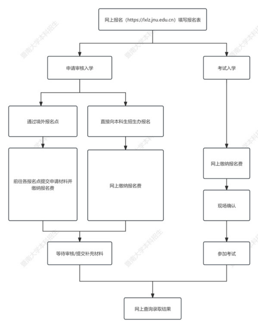
四、报名流程
注:
①境外报名点只办理网上报名的现场确认和收取材料、报名费等工作,不受理网上报名信息的修改和补报。报名费一旦缴交,恕不退还。
②报名信息需真实有效,否则取消报名、录取资格。系统中填写的邮箱、联系电话将作为考生在后续流程的重要联系方式,请确保系统填写准确无误,因信息填写有误等造成的后果由申请人自行承担。
③两校联招,需考生亲自前往暨南大学石牌校区办理现场确认手续(详见报名须知),在报名时间内未到现场确认的网上预报名记录自动失效。如因特殊情况未能亲自前往现场办理确认手续的考生,须由考生提出书面申请,可委托亲属代理确认,确认时应出示考生身份证件、代理人身份证件、考生亲笔签署的委托书以及其它报名材料,每位代理人只能为一名考生办理确认手续。
五、报名材料
1.【报名表】《暨南大学、华侨大学招收港、澳、台、华侨、华人及其他外籍学生报名表》(登录报名系统填写)。
2.【护照】学生本人护照(若现在中国境内,还需提供最近一次的有效中国签证页及出入境记录章)。
3.【来华留学本科入学学业水平测试成绩单】CSCA成绩单(报名网址:http://csca.cn/home)。
4.【毕业证书】及【成绩单】
高中及以上学历的毕业证书或学历证明、毕业中学开具的高中各学年成绩单、国际通行标准化考试成绩单(有则提供,如SAT/ACT/A-Level/AP/IB等)。
5.【语言能力证明】HSK或雅思、托福成绩证书等(成绩以两年内为有效)。
6.【个人陈述】自我介绍、过往学习经历及来华学习计划。
7.【推荐信】1封,可经我校海外招生处或当地侨团侨社、侨界知名人士、毕业高中学校的推荐。
8.【体检报告】如报读我校医药类专业者,还需提供近半年的体检报告,体检报告模板见附件《体检表》。
9.【无犯罪记录证明】出具日期应在报名日期前六个月以内。
10.【其他材料】根据《教育部关于规范我高等学校接受国际学生有关工作的通知》(教外函〔2020〕12号)规定:
(1)原为中国大陆(内地)、香港、澳门和台湾地区居民,后加入外国国籍的申请人,需提交:①中国国籍或户籍注销证明;②加入外国国籍证明;③近四年出入境记录(截至2026年4月30日前)。
(2)在外国出生即取得外国国籍的申请人,父母双方或一方为中国公民的,需提供①申请人出生即取得外国国籍证明;②申请人出生前父母(中国公民方)在外国的永久居留证明;③近四年出入境记录(截至2026年4月30日前)。
★必要时,我校将要求申请人提交补充材料,请密切留意邮箱及招生系统状态。
注:
①应届高中毕业生可先提交就读学校出具的预毕业证明,2026年8月15日前须在报名系统补交高中毕业证书,不按期提交者,我校有权取消其录取资格。
②申请者提交的各类证书、公证或认证件须为中文(或英文)原件;如为其他语言的文件,须同时上传该文件原件及中文(或英文)翻译公证件。如被我校录取,所有报名材料原件须于入学后提交核验。
六、收费标准
1.学费(元人民币/学年)
学院 |
专业类别 |
华人及其他外籍学生 |
专业学院 |
文经管类 |
19000 |
理工、外语、体育类 |
22000 |
|
医药学类 |
25000 |
|
艺术类 |
戏剧影视导演、录音艺术、播音与主持艺术 |
29000 |
其他专业 |
24000 |
|
国际学院 |
文经管类 |
28000 |
会计学 |
32000 |
|
理工类 |
30000 |
|
医学类 |
40000 |
|
深圳旅游学院 |
英语专业 |
22000 |
其他专业 |
19000 |
|
预科 |
预科A班 |
22800 |
预科B班 |
24800 |
2.住宿费(元人民币/学年)
校区 |
广州石牌校区 |
广州番禺校区 |
广州广园东校区 |
珠海校区 |
深圳校区 |
住宿费 |
975~4000 |
1440 |
6000 |
1700 |
2600 |
3.报名费:人民币500元/人。
4.教育部要求所有外国来华留学生入学时统一自费购买医疗保险,保险费见新生入学须知。
注:
①以上收费标准以2026年广东省物价局核定为准。
②国际学院(全英语教学)会计学专业的学费中已包含与加拿大会计师协会合作办学的CGA (CPA Canada)课程学费(6000元人民币/学年)。
③华文学院各专业学费标准为22000元人民币/学年。
④书籍费、辅助教学仪器费以及膳食费、学生会费、医疗保险费等自理。
⑤日本学院收费标准另行公布。
七、奖学金
1.中国政府奖学金
通过中国驻申请者住在国大使馆或总领馆申请中国政府奖学金。申请时间一般在2025年11月—2026年4月,请登录国家留学网(www.csc.edu.cn)自行查询。请在填写《中国政府奖学金申请表》时,注明申请院校为“暨南大学”。
2.广东省政府来粤留学生奖学金
直接向暨南大学申请。优秀学生可获得第一学年奖学金1万元。
3.国务院侨务办公室华文教育本科专业奖学金
申请人通过中国驻外使领馆或使领馆委托的学校或机构申请。申请人须与当地华侨华人社团或学校签订协议书,保证毕业后回所在国从事华文教育工作至少4年。
4.“丝绸之路”中国政府奖学金
需在中国政府奖学金来华留学管理信息系统(http://studyinchina.csc.edu.cn)和暨南大学本科生招生网同步报名。
5.国际中文教师奖学金汉语国际教育专业
需在中外语言交流合作中心网站(http://www.chinese.cn)和暨南大学本科生招生网同步报名。
八、住宿、医疗、生活等服务
学校在广州、深圳、珠海三地设有五个校区,校本部在广州市石牌。校园占地总面积226.81万平方米,校舍建筑面积178.76万平方米,学生宿舍面积45.54万平方米。学校图书馆藏书425.49万册。
学生公寓的房间内有床、行李架、小衣柜、写字台、椅子、电话、网络插座、空调、卫生间,但不提供包房。
学校有校门诊部和10所附属医院,其中国家三级甲等医院4所。可随时为师生提供医疗服务。学生在校期间需交纳国家规定的医疗保险费,可享受国家规定的初级公费医疗。
学校设有学生膳堂供学生用餐,供学生自由选择。每月伙食费一般在人民币1000—1500元。
校内还设有银行、邮局、理发、洗衣、维修、书店、商场、餐厅、照相馆等服务点。
学校的学生活动中心、大型体育馆及各种运动场所,可供学生进行各种学术、娱乐和体育活动。学校有书法、武术、动漫、定向越野等众多社团,校园文化丰富多彩,社团活动精彩纷呈,创新创业氛围浓厚,学生在“互联网+”“挑战杯”、全国大学生创业大赛、全国大运会等多种国内外文体艺等赛事中屡创佳绩,暨南健儿苏炳添、陈艾森、谢思埸等在奥运会等重大国际赛事上为国争光。学校入选全国首批深化创新创业教育改革示范高校。暨大毕业生深受海内外用人单位好评,就业率一直位居同类院校前列。
2026年招生专业与考试科目一览表
学院与校区 |
招生专业(方向)名称 |
学制 |
来华留学本科入学学业水平测试必考科目(CSCA) |
国际学院 |
国际经济与贸易 |
4 |
数学 |
会计学 |
数学 |
||
金融学 |
数学 |
||
药学 |
数学、化学 |
||
计算机科学与技术 |
数学、物理 |
||
国际新闻与传播 |
数学 |
||
国际学院 |
*食品营养与健康 |
4 |
数学、化学 |
临床医学 |
6 |
数学、化学 |
|
经济学院 |
经济学 |
4 |
文科中文、数学 |
金融学 |
文科中文、数学 |
||
国际经济与贸易 |
文科中文、数学 |
||
财政学 |
文科中文、数学 |
||
税收学 |
文科中文、数学 |
||
经济统计学 |
文科中文、数学 |
||
管理学院 |
工商管理 |
4 |
文科中文、数学 |
会计学 |
文科中文、数学 |
||
市场营销(数智营销创新班) |
文科中文、数学 |
||
公共管理学院/应急管理学院 |
应急管理 |
4 |
文科中文、数学 |
行政管理 |
文科中文、数学 |
||
外国语学院 |
英语 |
4 |
文科中文、数学 |
商务英语 |
文科中文、数学 |
||
日语 |
文科中文、数学 |
||
法语 |
文科中文、数学 |
||
西班牙语 |
文科中文、数学 |
||
新闻与传播学院 |
新闻学 |
4 |
文科中文、数学 |
广告学 |
文科中文、数学 |
||
广播电视学(视听传播创新班) |
文科中文、数学 |
||
播音与主持艺术 |
文科中文、数学 |
||
网络与新媒体 |
文科中文、数学 |
||
文学院 |
汉语言文学(师范) |
4 |
数学 |
历史学(师范) |
文科中文、数学 |
||
法学院/知识产权学院 |
法学 |
4 |
文科中文、数学 |
知识产权 |
文科中文、数学 |
||
国际关系学院 |
国际政治 |
4 |
文科中文、数学 |
国际事务与国际关系(区域国别创新班) |
文科中文、数学 |
||
环境与气候学院 |
环境科学与工程(智能环境创新班) |
4 |
理科中文、数学、物理 |
物理与光电工程学院 |
应用物理学 |
4 |
理科中文、数学、物理 |
光电信息科学与工程 |
理科中文、数学、物理 |
||
力学与建筑工程学院 |
工程力学(钱伟长创新班) |
4 |
理科中文、数学、物理 |
土木工程(城市更新创新班) |
理科中文、数学、物理 |
||
土木工程(智能运维创新班) |
理科中文、数学、物理 |
||
化学与材料学院 |
应用化学 |
4 |
理科中文、数学、化学 |
化学 |
理科中文、数学、化学 |
||
材料科学与工程 |
理科中文、数学、化学 |
||
信息科学技术学院 |
数学与应用数学 |
4 |
理科中文、数学、物理 |
软件工程 |
理科中文、数学、物理 |
||
信息与计算科学 |
理科中文、数学、物理 |
||
信息管理与信息系统 |
理科中文、数学、物理 |
||
电子信息工程 |
理科中文、数学、物理 |
||
计算机科学与技术 |
理科中文、数学、物理 |
||
电子科学与技术 |
理科中文、数学、物理 |
||
网络空间安全学院 |
网络空间安全 |
4 |
理科中文、数学、物理 |
密码科学与技术(图灵密码创新班) |
理科中文、数学、物理 |
||
生命科学技术学院 |
生物医学工程 |
4 |
理科中文、数学、化学 |
生态学 |
理科中文、数学、化学 |
||
生物技术 |
理科中文、数学、化学 |
||
生物科学 |
理科中文、数学、化学 |
||
食品科学与工程 |
理科中文、数学、化学 |
||
医学部 |
临床医学 |
6 |
理科中文、数学、化学 |
基础医学与公共卫生学院 |
预防医学 |
5 |
理科中文、数学、化学 |
口腔医学院 |
口腔医学 |
5 |
理科中文、数学、化学 |
中医学院 |
中医学 |
5 |
理科中文、数学、化学 |
护理学院 |
护理学 |
4 |
理科中文、数学、化学 |
药学院 |
药学 |
4 |
理科中文、数学、化学 |
中药学 |
理科中文、数学、化学 |
||
生物制药 |
理科中文、数学、化学 |
||
艺术学院 |
书法学 |
4 |
文科中文、数学 |
动画 |
文科中文、数学 |
||
戏剧影视文学 |
文科中文、数学 |
||
戏剧影视导演 |
文科中文、数学 |
||
录音艺术 |
文科中文、数学 |
||
体育学院 |
体育教育 |
4 |
文科中文、数学 |
国际商学院 |
工商管理 |
4 |
文科中文、数学 |
国际商务 |
文科中文、数学 |
||
金融工程 |
文科中文、数学 |
||
人文学院 |
法学 |
4 |
文科中文、数学 |
汉语言文学 |
数学 |
||
文化产业管理 |
文科中文、数学 |
||
包装工程学院 |
包装工程(绿色智造卓越班) |
4 |
理科中文、数学、物理 |
国际能源学院 |
自动化 |
4 |
理科中文、数学、物理 |
电气工程及其自动化 |
理科中文、数学、物理 |
||
*新能源科学与工程 |
理科中文、数学、物理 |
||
智能科学与工程学院 |
人工智能 |
4 |
理科中文、数学、物理 |
物联网工程 |
理科中文、数学、物理 |
||
工业工程 |
理科中文、数学、物理 |
||
翻译学院 |
翻译 |
4 |
文科中文、数学 |
深圳旅游学院 |
旅游管理 |
4 |
文科中文、数学 |
酒店管理 |
文科中文、数学 |
||
商务英语 |
文科中文、数学 |
||
华文学院 |
华文教育 |
4 |
文科中文、数学 |
华文教育(学科教学创新班) |
文科中文、数学 |
||
华文教育(学前教育特色班) |
文科中文、数学 |
||
汉语国际教育 |
文科中文、数学 |
||
汉语言 |
数学 |
||
日本学院 |
汉语国际教育 |
4 |
文科中文、数学 |
汉语言 |
数学 |
||
华文学院 |
预科A |
1 |
|
预科B |
|
注:
①*为新增专业
②以上专业如有调整,录取专业名称和报到地点以实际发出录取通知书为准。
③报考体育教育、播音与主持艺术、书法学、动画、戏剧影视导演、戏剧影视文学和录音艺术专业者,原则上须第一志愿专业报考,且须提供相关作品或获奖证书。
④新生入学后将进行体检。录取至医药类专业(包括:临床医学、预防医学、口腔医学、中医学、护理学、药学、中药学、生物制药)的学生,若发现有色盲色弱,将被调整至医药类以外的专业。
⑤华文学院华文教育专业须通过海外华文教育专业学生奖学金专项报名,以暨南大学华文学院公布相关简章为准。
九、大学预科班
未达到本科录取标准者,可申请入读预科(文、理科班)。
预科A班(文、理科):学制一年。学习期满,经结业考试,达到结业标准,颁发暨南大学预科结业证书。各科成绩合格,品德良好,直升暨南大学本科相关专业。
预科B班(文、理科):学制一年。学习期满,可经过以下三种途径升读大学本科:
1.根据学年总评成绩及操行评定,约20%品学兼优者可免予入学考试保送暨南大学本科有关专业。
2.学年总评各科成绩合格,但未能保送,且未受过纪律处分者,可参加预科A班的直升考试,各科成绩合格,可直升暨南大学本科有关专业。
3.未能保送、直升者,可参加当年的两校联招和全国联招。
主要课程:
文科:语文、英语、数学、历史、地理。
理科:语文、英语、数学、物理、化学、生物。
十、其他注意事项
1.本简章由暨南大学本科生招生办公室负责解释。
2.如教育部及我校有政策调整,则以新政策为准。
热烈欢迎华人以及其他外籍学生报考暨南大学
联络方式:
暨南大学本科生招生办公室
地址:中华人民共和国广州市黄埔大道西601号
邮编:510632
电话:86-20-8522 0130
传真:86-20-8522 1340
E-mail:ozsb@jnu.edu.cn
学校网址:https://www.jnu.edu.cn
招生信息网:https://zsb.jnu.edu.cn
报名、查询网址:https://lxlz.jnu.edu.cn





