南方医科大学2022年依据台湾地区大学入学考试学科能力测试成绩招收台湾高中毕业生简章
院校招生办公室
发布日期:2022年2月28日
南方医科大学前身为中国人民解放军第一军医大学,创建于1951年,1979年被确定为全国重点大学,2004年8月整体移交广东省,更名为南方医科大学。学校是全国首批、广东省唯一一所“部委省”(教育部-国家卫健委-广东省)共建高校,首轮广东省高水平大学整体建设高校中唯一的医科大学,全国首批8所开设八年制本硕博连读临床医学专业高校之一,全国首批卓越医生教育培养计划试点高校。
现有校本部(广州市)、顺德校区(佛山市)2个校区,设有21个教学机构,拥有13所直属附属医院。拥有以国家重点实验室、国家临床医学研究中心、国家重点学科等为标志的一批优势学科平台,形成了以医学为主,理学、工学、法学、管理学、教育学等多学科协调发展的学科体系。拥有10个博士学位授权一级学科,8个博士后流动站,2个博士专业学位授权点,16个硕士学位授权一级学科,14个硕士专业学位授权点。临床医学、药理与毒理学、生物学与生物化学、神经科学与行为学、分子生物学与遗传学、化学、免疫学、微生物学、材料科学9个学科进入ESI世界排名前1%,其中临床医学进入全球前1‰。
学校师资力量雄厚,拥有以两院院士为代表的高水平师资队伍,现有国家级人才项目入选者239人次,省级人才项目入选者354人次。其中两院院士4人、双聘院士6人,国家级教学团队3个,国家教学名师4人,国家海外高层次人才15人,长江学者21人,国家杰青19人,国家特支计划12人(青年拔尖人才3人),“百千万人才工程”国家级人选20人,科技部中青年科技创新领军人才6人,国家“优青”13人。
学校开设30个本科专业,其中7个国家级特色专业,20个国家级一流本科专业建设点,拥有国家级临床教学培训示范中心、国家基础学科拔尖学生培养计划2.0基地。现有全日制在校生近两万人,与21个国家和地区63所教育、科研和医疗机构建立友好合作关系,开展师生互访、联合培养、科研合作、合作办学办医等多种形式交流活动。
2022年在台湾地区招收10名依据台湾地区大学入学考试学科能力测试成绩招收台湾高中毕业生,视生源情况可增加录取名额。
根据《教育部办公厅关于2022年普通高等学校依据台湾地区大学入学考试学科能力测试成绩招收台湾高中毕业生的通知》(教港澳台厅函[2022]1号)的精神,结合我校的实际情况,即日起接受具备报名资格的台湾地区高中毕业生的报名申请,具体要求如下:
第一条 申请条件
(一)持有《台湾居民居住证》或《台湾居民往来大陆通行证》、以及在台湾居住的在有效期之内的有效身份证明;
(二)参加2022年台湾地区大学入学考试学科能力测试且各科目同时达到以下标级要求:
1.临床医学、口腔医学专业要求语文、数学、英语、自然四科成绩均达到前标级(含前标级)以上;
2.其他专业要求语文、数学、英语、社会(或自然)四科成绩均达到均标级(含均标级)以上;
第二条 申请办法和相关事项
(一)考生登录祖国大陆普通高校依据台湾地区学测成绩招收台湾高中毕业生报名系统(网址:https://www.gatzs.com.cn/z/tw/)进行报名。报名截止前,考生可修改基本材料和其他材料。报名截止后,考生原则上不可修改基本材料。考生应准确填写个人网上报名信息并提供真实材料。
(二)申请者可在2022年3月1日至31日,在祖国大陆普通高校依据台湾地区学测成绩招收台湾高中毕业生报名系统上提交个人证件、电子照片、学测成绩、考生诚信承诺书、成绩查验授权书等基本材料。同时可以提交体现考生个人情况的其他材料。
第三条 选拔程序
(一)资格审查。学校招生办公室将对考生的申请材料进行审核,对通过审核结果,考生可登录祖国(大陆)普通高校依据台湾地区学测成绩招收台湾高中毕业生报名系统进行查询。
(二)面试时间。面试时间初定为2021年4月底,具体面试时间、方式、地点等相关信息将另行通知,届时可登录招生信息网查询。
第四条 录取
按照择优录取的原则,经学校审核批准并上报教育部高等学校联合招生办公室审核后,以快递方式邮寄《南方医科大学录取通知书》,请学生请准确填写地址及联系电话。
第五条 体检与收费标准
(一)新生入学后,学校以教育部、卫生部、中国残疾人联合会制定的《普通高等学校招生体检工作指导意见》、《教育部办公厅卫生部办公厅关于普通高等学校招生学生入学身体检查取消乙肝项目检测有关问题的通知》为依据,对新生进行身体健康状况复查,对不符合入学体检要求者,取消入学资格;仅专业受限者,可以商转其它专业。
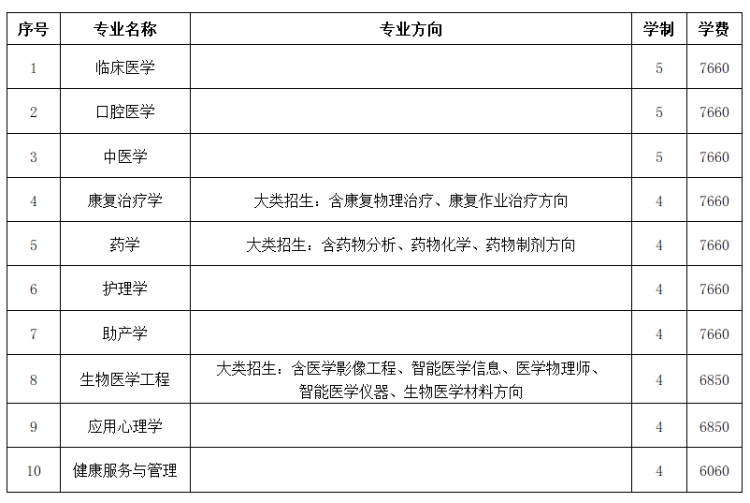
(二)台湾学生学费、住宿费的收费标准与祖国大陆学生收费标准一致。学费标准为医学类专业7660元/人·学年;理工类专业6850元/人·学年;管理学专业6060元/人·学年。住宿费1700元∕人∕学年(带空调)(宿舍水电实行定额管理,超出部分的费用,由学生自付;学费和住宿费收费标准,如有变动,我校将按照广东省教育厅、广东省物价局最新批准执行)。
关于台湾学生申请免试报读我校的未尽事宜,学校会及时在官网上通知(https://portal.smu.edu.cn/bkzs/),请及时查看。紧急事宜将电话、邮件形式通知。
第六条 联系方式
联系单位:南方医科大学招生办公室
通信地址:广州市沙太南路1063号行政楼225室 邮政编码:510515
招生信息网:https://portal.smu.edu.cn/bkzs/
微信公众号:nfykdzs
电子邮件:zsb@smu.edu.cn
电话:0086-20-61648523
传真:0086-20-61648524
咨询QQ群:145703664
南方医科大学2022年台湾地区免试生招生专业
注:1.各招生专业的专业介绍请登陆我校招生信息网查阅。
2.体检标准按照教育部、卫生部、中国残疾人联合会印发的《普通高等学校招生体检工作指导意见》的通知执行。南方医科大学除了健康服务与管理专业外,对色盲、色弱的考生有严格的专业限制,请考生在填报志愿时严格按照有关规定填报。
3.学校本科各专业一、二年级在顺德校区分属四个书院学习,之后在专业所属学院学习。
招生工作办公室
2022年2月28日






