广东

招生章程
2025年 : 广州番禺职业技术学院2025年职业院校中高职贯通培养三二分段试点工作招生章程
2022年 : 广州番禺职业技术学院-2022年招生章程
2021年 : 广州番禺职业技术学院-2021年招生章程
流金歲月 「 我的大學 - 我的萬水千山 」

所在位置:





招生章程
2025年 : 广州番禺职业技术学院2025年职业院校中高职贯通培养三二分段试点工作招生章程
2022年 : 广州番禺职业技术学院-2022年招生章程
2021年 : 广州番禺职业技术学院-2021年招生章程



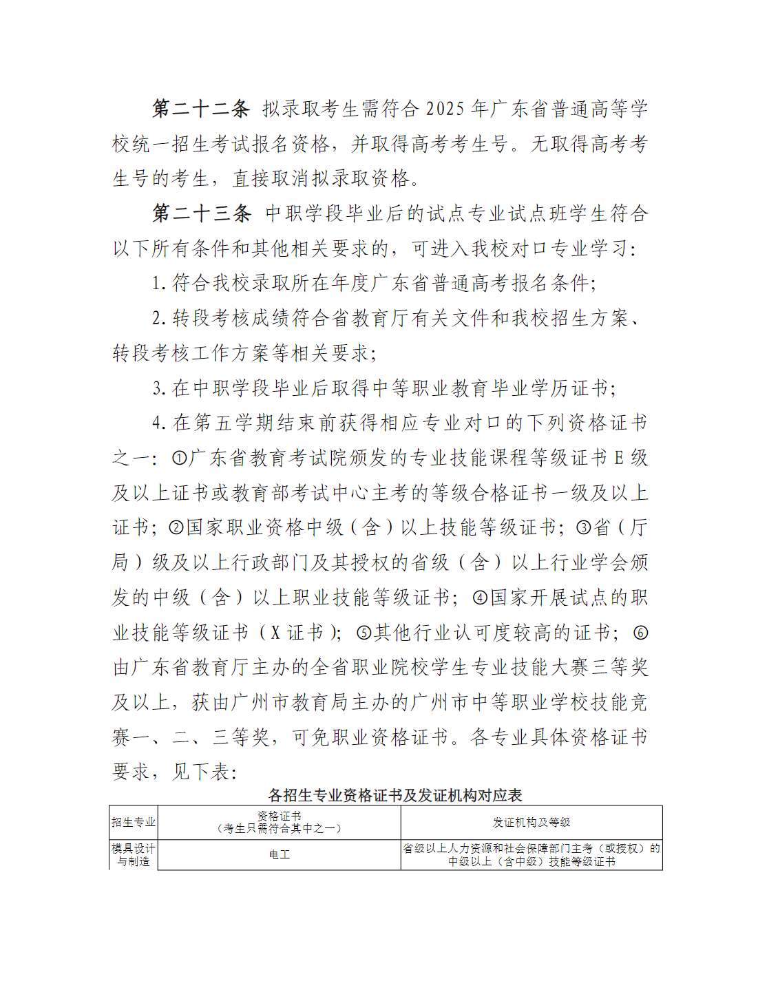
大学志 * 整理招生信息 *