广东南华工商职业学院-2024年招生简章
院校招生办公室
发布日期:2024年5月14日
广东南华工商职业学院2024年高等职业院校
自主招生普通现代学徒制试点招生简章
招生代码:11114
学院简介:
广东南华工商职业学院是广东省总工会于1993年在广东省总 工会干部学校基础上建立的全日制公办普通高等学校。学院现有天 河、清远校区,校园面积1100多亩,在校生1.3万人。我校作为 2024年高等职业院校自主招生普通现代学徒制试点院校,面向合作 企业在职员工开展现代学徒制试点项目。开设电子商务1个专业, 招生计划共50人,教学地点设在合作的企业。
一、招生对象及报考条件
2024年高等职业院校自主招生普通现代学徒制试点招生对象 为符合广东省招生委员会《关于做好广东省2024年普通高校招生 统一考试报名工作的通知》(粤招〔2023〕7号)普通高考报名条 件规定,且获得高考报名号的试点招生专业合作企业在职员工。
二、招生专业、招生计划、学费标准、合作单位
专业代码 |
专业名称 |
招生计 |
学制 (年) |
学费(元/ 学年) |
依托载体 |
合作单位 |
601 |
电子商务 |
50 |
3 |
5250 |
英德市茶业行 业协会 |
广东鸿雁茶业有限公司、英德 |
三、报名及志愿填报 (报名时间为5月9日至5月12日)
所有报考考生须符合广东省招生委员会《关于做好广东省2024 年普通高校招生统一考试报名工作的通知》(粤招〔2023〕7号) 普通高考报名条件规定,且获得高考报名号的试点招生专业合作企 业在职员工考生可直接使用已获得高考报名号进行院校专业志愿 填报。试点录取的学生应在录取前与合作企业签订符合《中华人民 共和国劳动合同法》等法律法规要求且有效的劳动合同,劳动合同 期限应涵盖录取学生学习期间。考生如有弄虚作假行为,将根据国 家有关规定,严肃处理,在报名阶段发现的,取消报考资格;在入 学前发现的,取消入学资格;入学后发现的,取消录取资格或者学 籍。
( 一 ) 5月9日10:00至12日16:00,考生凭高考报名号及 密码登录“广东省 2024 年高职院校自主招生网上报名系统”(下称 “网上报名系统”,网址: https://pg.eeagd.edu.cn/gzks/) 报名,签订 《诚信考试承诺书》,选择“普通现代学徒制试点”(不分考生类型) 填报志愿,录入相关报名信息、上传有关证明材料(原件扫描版, 下 同 ) , 经我校确认报考资格后,考生不得更改考核方式。
(二)考生须上传证明材料
普通现代学徒制考生须上传与试点专业合作企业的劳动合同 原件电子版。如是退役军人的在职员工考生,还须上传本人退役证  (或复员证、退伍证)原件电子版。
(三)审核考生报考资格(报考资格审核及志愿确认时间为 2024年5月9日至5月12日)
高职院校自主招生报考资格审定工作实行网上审核,我校先根 据考生在系统中填报信息以及上传的相关证明材料电子版对考生 进行资格审核,如有需要,我校会联系考生重新上传补充材料。由 于考生未正确填报联系方式,我校无法联系考生提供必要的证明材 料的,考生报考资格审核不通过的后果由考生自负。
考生报考资格审核工作由我校组织开展。我校会对考生的户籍 信息、学历信息、退役军人考生的退役证明材料、劳动合同签订情 况审核。现代学徒制试点报考考生资格由我校会同试点合作企业联 合审定,且只能录取试点合作企业在岗职工。 5月13日前在我校 招生网站公布获得报考资格的考生名单(请考生自行关注,如因错 过时间,没有参加入学测试,后果由考生自负)。
(四)高校在校生、2024年被依据普通高中学业水平考试成 绩招生录取、普通高等学校招收中等职业学校毕业生统一考试招生 录取的考生,以及中高职贯通三二分段转段录取的考生不得参加高 职院校自主招生录取。报考高职普通自主招生并被录取的考生不得 参加其他类型高职(专科)层次的招生录取。
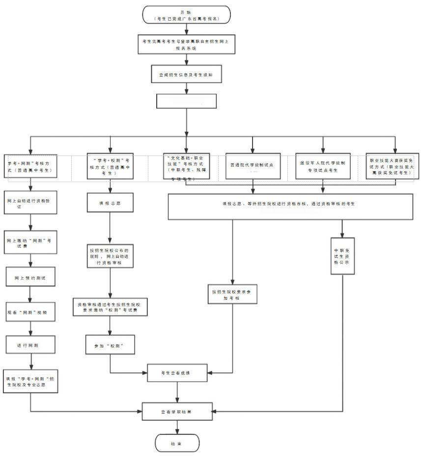
广东省2024年高职院校自主招生考生报考流程图

四、入学测试(5月18日或19日待定)
测试由我校自主确定考核形式,自主命题组织开展。测试的内 容包含文化素质及职业技能,测试满分值为100分,拟录取考生的 测试成绩原则上不低于测试满分值的40%。(考试方案5月15日前 在官网公布)
五、录取规则及录取时间(5月25日-5月31日进行)
1、测试结束后,我校在招生网站公示考生测试成绩,公示3 天无异议后,我校根据报考考生的专业志愿及测试成绩情况划定各 类型各专业最低录取分数线。原则上拟录取考生的测试成绩不低于 测试满分值100分的40%。根据各专业各类型考生考核成绩由高分 到低分依次录取,在最低录取分数线上录满计划为止。总分相同时, “职业技能”考核成绩高者优先录取。
2、考生测试成绩公示3天无异议后,根据拟录取的考生名单 上报省招生办公室审核备案,经省招生办公室审核通过的考生方可 确认为正式录取并寄发录取通知书。
六、新生注册与复查
2024年高等职业院校自主招生普通现代学徒制试点录取的考 生,拟定于2024年9月底入学,须在规定时间内缴交学费及注册。 逾期未注册者,取消入学资格。
新生入学后,我校将对录取新生进行资格复查。复查后发现在 报名和考核过程中有弄虚作假或其他违纪违规行为者,将按规定取 消其入学资格。
七、人才培养及毕业证书
(一)采用在岗培养与学校培养相结合的人才培养模式,实行 工学交替等学习形式,采取适合成人、方便就学、灵活多元的教学 模式,探索线上与线下混合教学和网上教学,实施学分制管理改革。
(二)入学后不得转学,不得转专业,不得转入试点专业非试 点班。其他专业学生或试点专业非试点班学生均不能转入试点班学 习。
(三)高等职业院校自主招生普通现代学徒制试点录取的考 生,在2024年秋季入学,符合我校毕业条件和要求的,可获得由 广东南华工商职业学院颁发的高校普通专科毕业证书。毕业生在落 实就业、参加机关事业单位招聘、职称评审、职级晋升等方面与普 通高校毕业生享受同等待遇。
八、资助政策
符合条件的学生,可按《财政部教育部人力资源社会保障 部退役军人部中央军委国防动员部关于印发<学生资助资金管理 办法>的通知》(财科教〔2019〕19号)等文件精神申请资助。
九、工作日程安排
广东省2024年高职院校自主招生工作日程安排
时间安排 |
工作内容 |
5 月 9 日 至 1 2 日 |
考生根据附件3报考流程图在网上报名系统报名及填报志愿。 选择“学考+网测”考核方式的考生通过系统自动验证报考资格后 缴费、预约观看视频,进行"网测"后填报志愿;选择其他考核方式 的考生根据系统指引上传相关证明材料后进行报名及填报志愿, 等待系统自动验证或报考院校资格审核。 |
5月13日前 |
高职院校通过网上报名系统完成考生资格审核工作并公布获 得报考资格的考生名单。 |
5月14日前 |
获得报考资格的考生根据院校招生网站公布的招生简章指引 缴纳考试费。 |
5月15日前 |
高职院校完成考场编排并指引考生打印准考证。 |
5月18日至19日 |
高职院校组织考核。 |
5月22日前 |
高职院校公示考核成绩。 |
5月25日前 |
高职院校在网上录取系统提交考核成绩,并提交拟录取方案 及录取最低分数线。 |
5月30日前 |
省招生办公室通过录取系统审核高职院校提交的拟录取方案。 |
5月31日前 |
高职院校完成自主招生录取工作,在本校招生网站上公示经 审核通过的录取考生名单。招生院校根据本校招生工作安排另行 确定录取通知书发放时间。 |
十、联系方式
地址:广州市天河区沙太南路113号招生办 咨询电话:020-37198588、020-87732281
广东南华工商职业学院 2024年5月7日






