首都师范大学-2025年招生计划
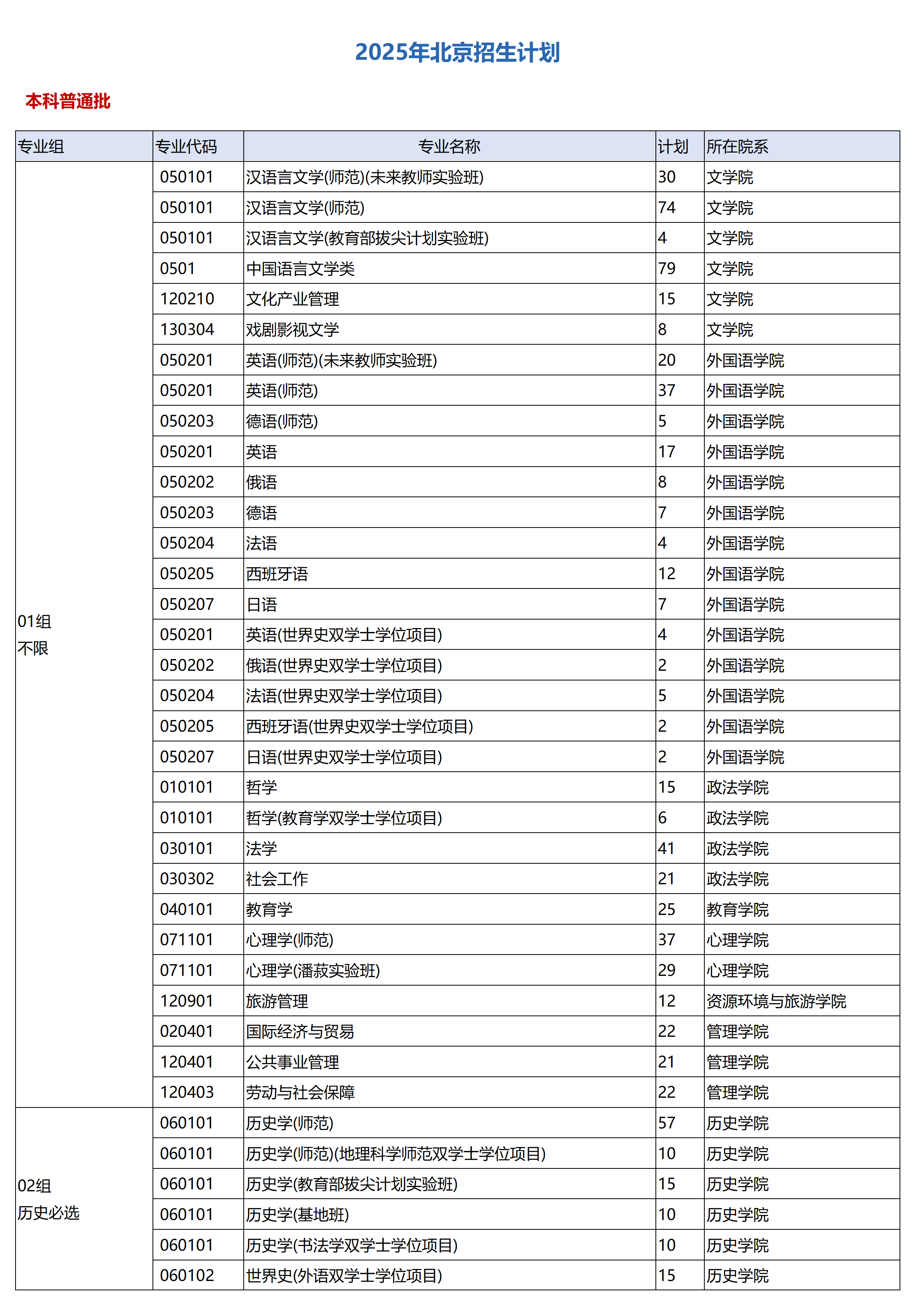
本科普通批 / 本科提前批普通A段 / 本科提前批艺术类B段 / 本科提前批普通B段 地方农村专项 / 本科提前批普通B段 乡村教师支持计划 / 本科提前批普通B段 双培计划 / 本科提前批普通B段 外培计划,要求外语单科成绩不得低于120分(满分150分)
院校招生办公室
发布日期:2025年6月10日










院校招生办公室





招生计划
2025年 : 首都师范大学-2025年外地招生省份招生计划
2023年 : 首都师范大学-2023年招生计划
2022年 : 首都师范大学-2022年招生计划
2021年 : 首都师范大学-2021年招生计划



大学志 * 整理招生信息 *