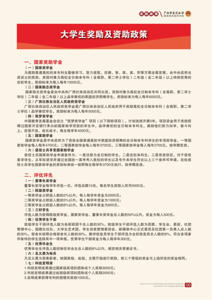
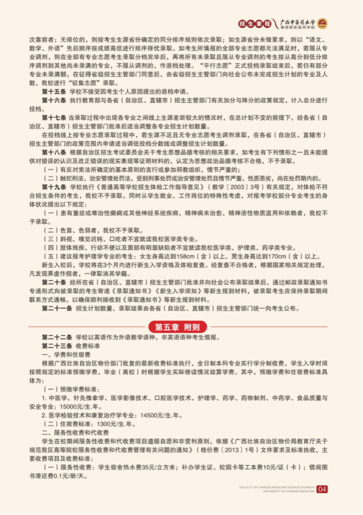
广西

招生简章
2025年 : 广西中医药大学赛恩斯新医药学院-2025年招生简章
2025年 : 广西中医药大学赛恩斯新医药学院2025年普通高等教育专升本招生简章
2023年 : 广西中医药大学赛恩斯新医药学院-2023年招生简章
2025年 : 广西中医药大学赛恩斯新医药学院-2025年普通高考招生专业选考科目要求
2025年 : 广西中医药大学赛恩斯新医药学院-转专业管理办法(2025年修订)
流金歲月 「 我的大學 - 我的萬水千山 」

所在位置:





招生简章
2025年 : 广西中医药大学赛恩斯新医药学院-2025年招生简章
2025年 : 广西中医药大学赛恩斯新医药学院2025年普通高等教育专升本招生简章
2023年 : 广西中医药大学赛恩斯新医药学院-2023年招生简章
2025年 : 广西中医药大学赛恩斯新医药学院-2025年普通高考招生专业选考科目要求
2025年 : 广西中医药大学赛恩斯新医药学院-转专业管理办法(2025年修订)



大学志 * 整理招生信息 *