贵州

招生简章
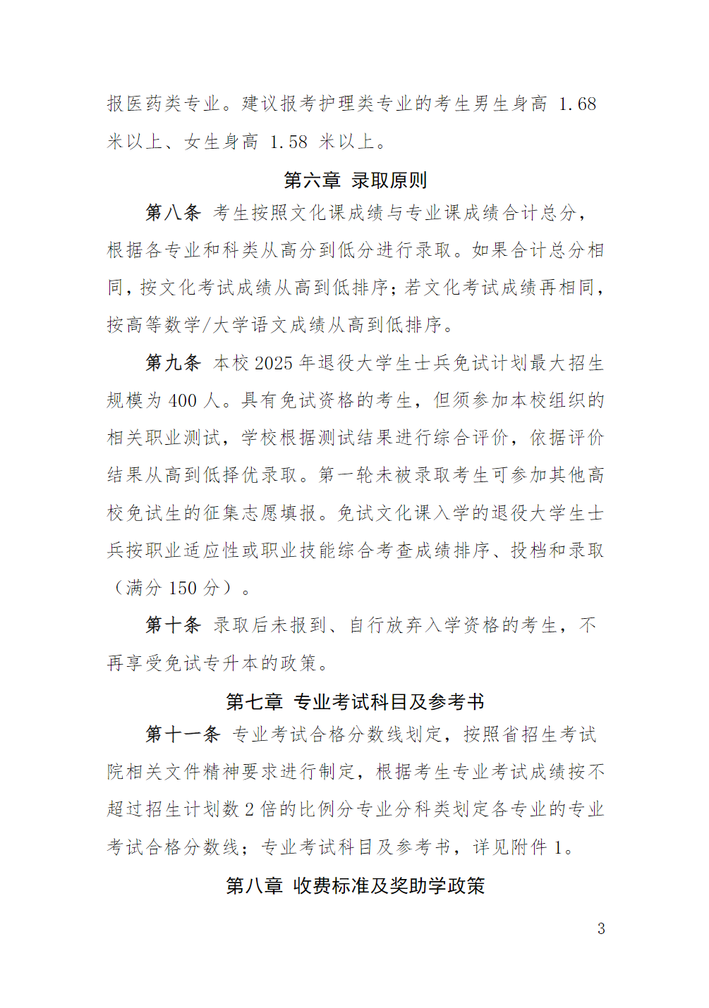
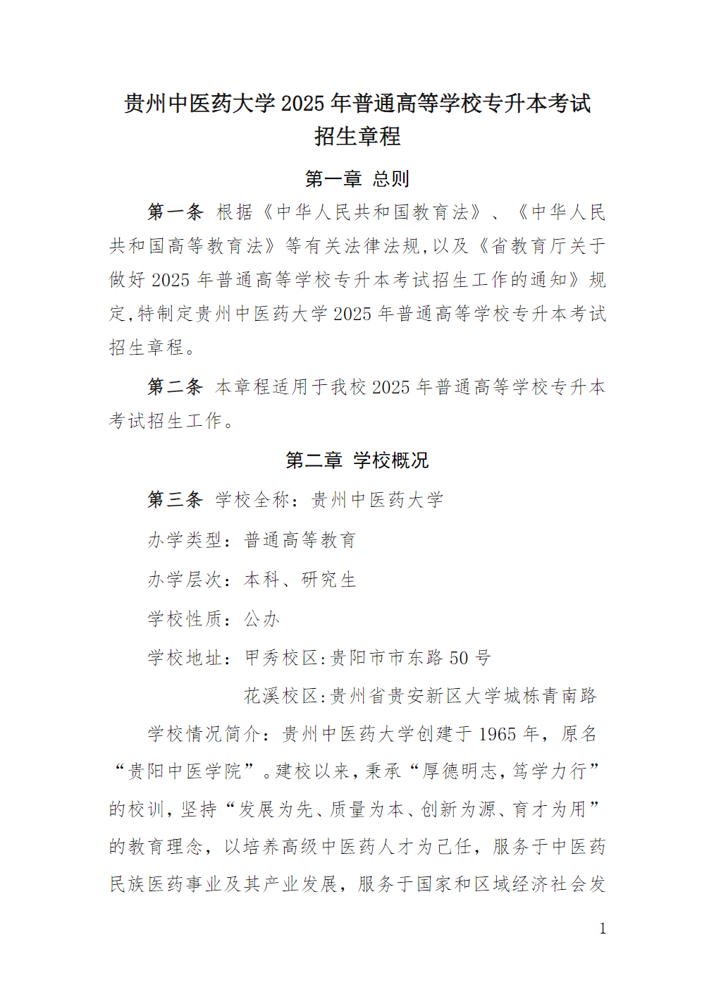
2025年 : 贵州中医药大学2025年普通高等学校专升本考试招生章程
2024年 : 贵州中医药大学2024年“专升本”招生章程
2023年 : 贵州中医药大学2023年“专升本”招生章程
2022年 : 贵州中医药大学2022年“专升本”招生章程
2021年 : 贵州中医药大学与英国利兹贝克特大学2021年合作办学
流金歲月 「 我的大學 - 我的萬水千山 」






招生简章
2025年 : 贵州中医药大学2025年普通高等学校专升本考试招生章程
2024年 : 贵州中医药大学2024年“专升本”招生章程
2023年 : 贵州中医药大学2023年“专升本”招生章程
2022年 : 贵州中医药大学2022年“专升本”招生章程
2021年 : 贵州中医药大学与英国利兹贝克特大学2021年合作办学



大学志 * 整理招生信息 *