贵州

招生简章
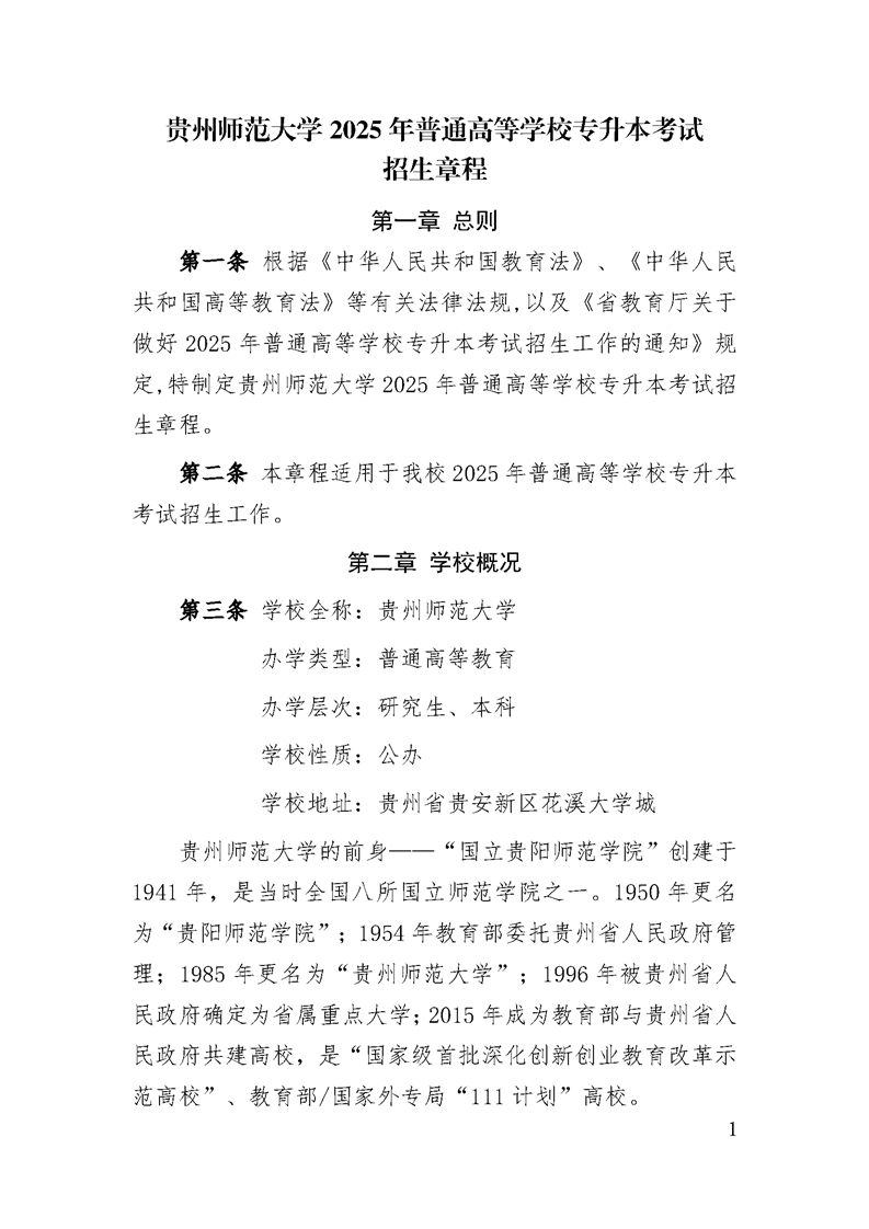
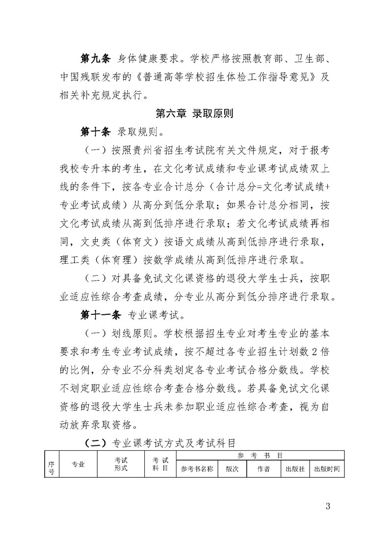
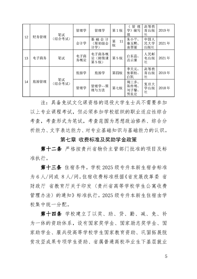
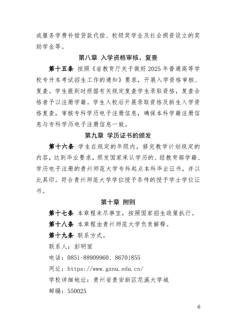
2025年 : 贵州师范大学2025年专升本招生章程
2025年 : 贵州师范大学2025年第二学士学位招生简章
2025年 : 贵州师范大学2025年保送录取优秀运动员招生简章
2025年 : 贵州师范大学2025年运动训练、武术与民族传统体育、足球运动专业招生简章
2024年 : 贵州师范大学2024年第二学士学位招生简章
2023年 : 贵州师范大学2023年专升本招生章程
2022年 : 贵州师范大学2022年“专升本”招生章程
2021年 : 贵州师范大学2021年“专升本”招生章程
流金歲月 「 我的大學 - 我的萬水千山 」












