陕西

历年招生分数
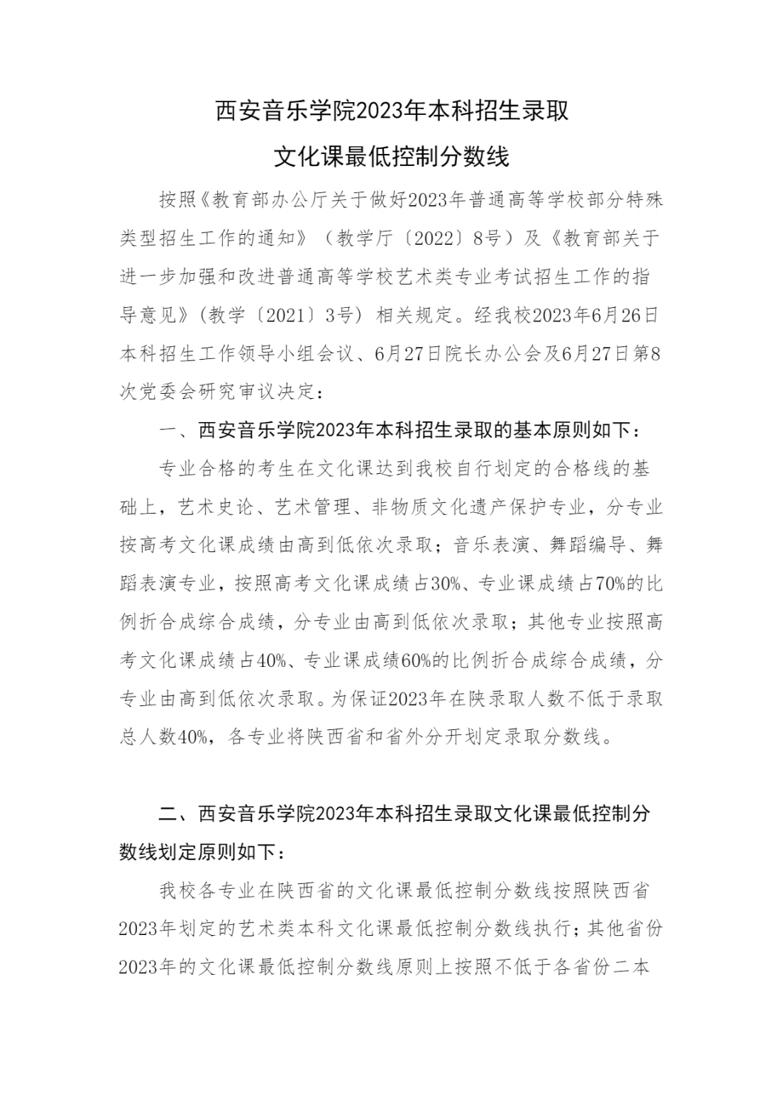
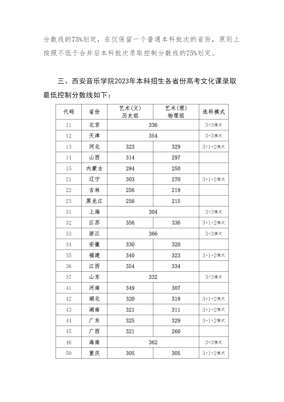
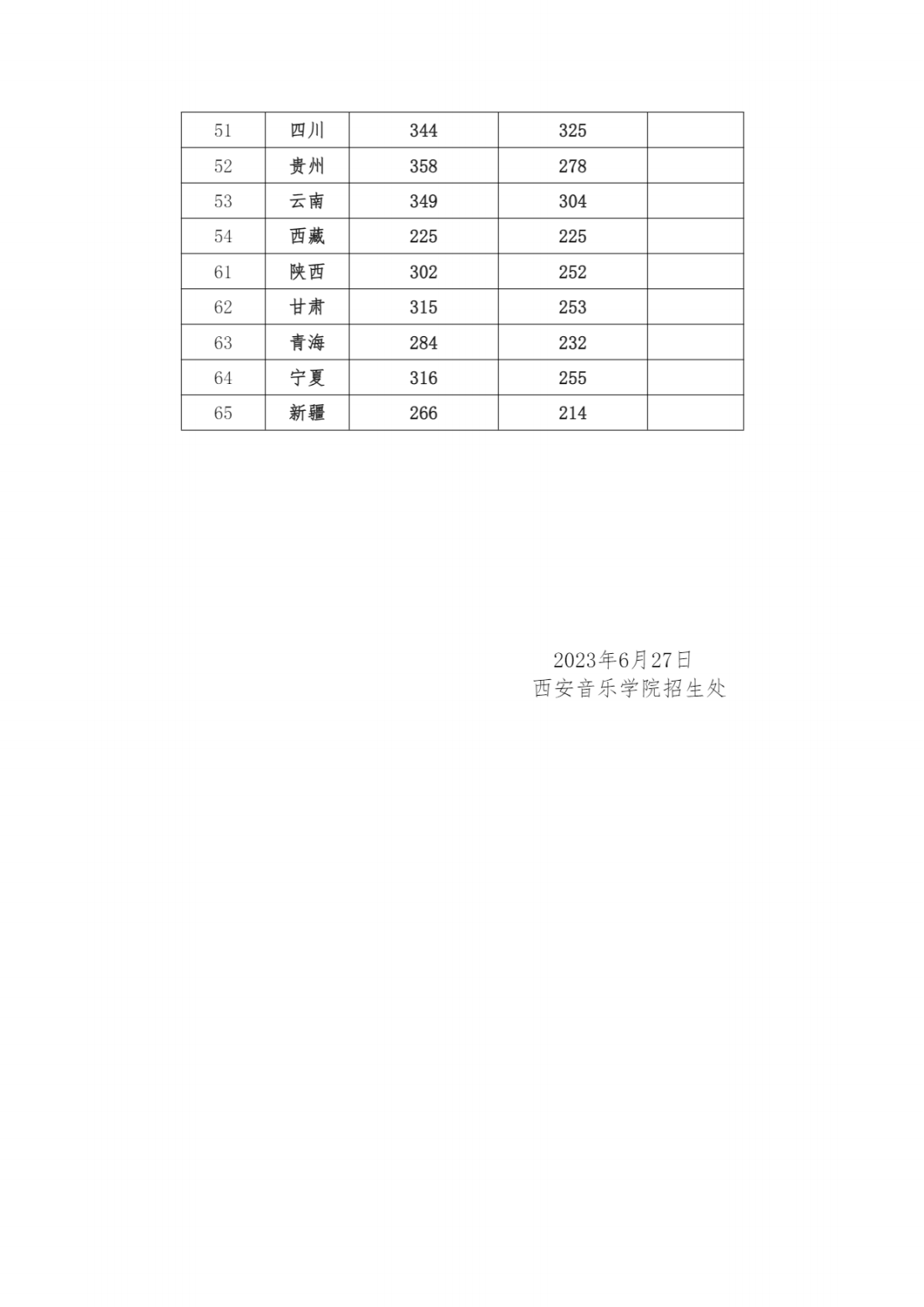
2023年 : 西安音乐学院2023年本科招生录取文化课最低控制分数线
2022年 : 西安音乐学院2022年本科招生文化课录取最低控制分数线
2021年 : 西安音乐学院2021年本科招生文化课录取最低控制分数线
流金歲月 「 我的大學 - 我的萬水千山 」






历年招生分数
2023年 : 西安音乐学院2023年本科招生录取文化课最低控制分数线
2022年 : 西安音乐学院2022年本科招生文化课录取最低控制分数线
2021年 : 西安音乐学院2021年本科招生文化课录取最低控制分数线



大学志 * 整理招生信息 *