兰州文理学院-历史沿革
一部校园简史,浸染了数代人的奋斗心血,
谱写了躬耕不辍、薪火相传的赞歌,
传承一段不朽的历史,开启一个崭新的时代。
发布日期:2025年8月4日
校史,见证着一所学校的过去、现在和未来。它记录着学校的光辉历程,也传承着学校的文化底蕴。让我们铭记过去,珍惜现在,更加努力地开创未来。向着理想,向着远方,我们一路同行。
历史沿革(概):光阴荏苒,日月如梭。数载勠力同心,伴世纪砥砺前行。回首往昔,为有岁月峥嵘;还顾今朝,且以风光旖旎。一部校园简史,浸染了数代人的奋斗心血,谱写了躬耕不辍、薪火相传的赞歌,传承一段不朽的历史,开启一个崭新的时代。
前身追溯
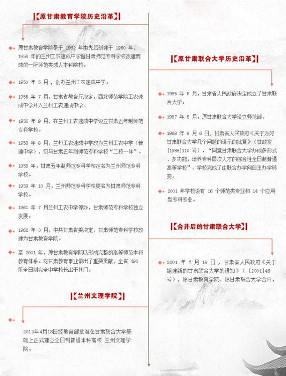
甘肃教育学院
1950年5月,兰州工农速成中学创办。
1955年7月,甘肃省教育厅决定,西北师范学院工农速成中学并入兰州工农速成中学。
1956年9月,在兰州工农速成中学设立甘肃五年制师范专科学校。
1958年8月,兰州工农速成中学改为兰州工农中学(普通中学),与甘肃五年制师范专科学校“二校一体”。
1958年,甘肃五年制师范专科学校更名为兰州师范专科学校。
1959年10月,兰州师范专科学校更名为甘肃师范专科学校。
1961年7月,兰州工农中学停办,甘肃师范专科学校独立发展。
1962年3月,中共甘肃省委决定,甘肃师范专科学校改建为师范类成人本科院校甘肃教育学院。
甘肃联合大学
1985年5月,甘肃省人民政府决定成立了甘肃联合大学。
1987年5月,甘肃联合大学设立师范部。
1988年8月,完成由联合办学向自主办学转变。

兰州文理学院历史沿革
合并发展
甘肃联合大学
2001年7月,甘肃教育学院、原甘肃联合大学合并,组建新的甘肃联合大学(专科)。
2011年,甘肃省艺术学校划归甘肃联合大学管理。
兰州文理学院
2013年4月,经教育部批准,在甘肃联合大学基础上建立全日制普通本科高校兰州文理学院。
2015年7月,学校被确定为甘肃省首批向应用技术型大学转型发展试点院校。
2020年9月,兰州文理学院建校70周年庆祝大会隆重举行。甘肃省委书记、省人大常委会主任林铎出席庆祝大会,并为优秀教师代表颁奖。
2022年,学校申报的非物质文化遗产保护本科专业获批设立,成为甘肃首个非遗保护本科专业。
2025年1月4日,兰州文理学院科学技术协会成立。
「 大学志 」转载于院校官网
2025年8月4日




