兰州工商学院2023年专升本(免试生)招生简章
院校招生办公室
发布日期:2023年6月12日
一、学校简介
兰州工商学院创建于2000年3月,是省管民办普通本科学校。学校设有经济学院、财政金融学院、法学院、外语学院、土木工程学院、信息工程学院、工商管理学院、会计学院、艺术学院、马克思主义学院等10个学院,大学数学教学部、大学体育教学部2个教学部。现有6个学科门类,形成了以经济学、管理学为主,经、管、文、法、工、艺术多学科相互支撑、协调发展的专业结构。
办学声誉
省级文明单位
省级众创空间
甘肃省经济管理实验教学示范中心
5A级省属社会组织
甘肃省食品安全示范学校食堂
甘肃省高等学校示范性标准化学生食堂
全国民办大学第10位、6星级中国顶尖民办大学
二、招生对象
(一)按国家计划招收、具有甘肃省普通高校学籍的高职(专科)应届毕业生,就读期间品学兼优、无违法违纪行为,满足以下条件之一,具备免试资格。
1.在教育部、人社部牵头举办的全国职业院校技能大赛、世界技能大赛、中华人民共和国职业技能大赛中获得个人或团体国家三等奖及以上的应届毕业生。
2.在教育部主导的全国大学生电子设计竞赛、中国国际“互联网+”大学生创新创业大赛中获得个人或团体国家三等奖及以上的应届毕业生。
3.全国学生运动会个人竞赛项目中进入前3名的应届毕业生。在教育部高等教育司和行业主管部门共同主办的数学建模竞赛、广告艺术大赛(高职组)中获得个人或团体国家三等奖及以上的应届毕业生。
4.在甘肃省职业院校学生技能大赛中获得个人或团体二等奖及以上的应届毕业生。
5.高职(专科)在读期间学业综合成绩(学习成绩+思想品德成绩;学习成绩占比不少于80%)在本专业排名前3%的应届毕业生。
(二)在甘肃省应征入伍,退役并取得普通高职(专科)学历应往届毕业生(简称“退役大学生士兵”)。
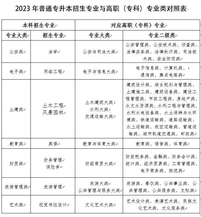
三、招生专业
我校2023年高职(专科)升本科共有招生专业大类7个,招生专业9个,招收免试生的专业目录请参照《2023年普通专升本招生专业与高职(专科)专业类对照表》。
招生简章.png)
四、报名及资格审核
1.2023年普通专升本免试生招生工作继续实行网上报名,网上报名开始后,符合免试生资格的考生登录甘肃省教育考试院官网(https://www.ganseea.cn/),点击“普通专升本专栏”进入网上报名页面,根据提示完成全部报名工作。
2.志愿填报须按照高职(专科)专业二级类(除医药卫生类)与本科招生二级专业相同或相近对应的原则进行,在同一专业大类内可以跨二级专业报考。
3.免试生分两轮报考(申请),网上报名及志愿填报时间:
第一轮:2023年2月13日8:00至16日18:00;
第二轮:2023年3月9日8:00至10日18:00。
4.申请免试生资格的考生需完成线下资格审核,省内学校应届毕业生(退役大学生士兵除外)资格审核由就读学校负责,退役大学生士兵资格审核由省教育考试院负责。
五、招生方式
1.免试招录方式为免于参加全省普通专升本招生统一考试,仅参加学校组织的专业能力测试,依据测试结果录取。
2.学校将对经测试和考查后确定的拟录取名单在校内进行不少于3天的公示。公示后拟录取名单将从普通专升本信息管理平台报省教育考试院办理录取手续。
六、专业能力测试
1.测试形式:测试采用面试形式,凡报考的学生应参加现场专业能力测试(测试地点:兰州市和平开发区薇乐大道68号兰州工商学院)。
确因在省外实习等原因无法参加现场专业能力测试的考生,须于测试前一周与我校招生办公室联系,申请参加线上专业能力测试。
2.测试时间:
第一轮:2023年3月3日(星期一)9:00—11:00;
第二轮:2023年3月13日(星期五)9:00—11:00。
3.测试内容:专业能力测试大纲由学校制定,详细内容见《兰州工商学院2023年普通专升本免试招生专业能力测试大纲》
七、招生计划
根据省教育厅精神,免试生计划纳入招生总计划,实行计划单列。省教育厅统筹下达计划,并由省教育考试院统一向社会发布。退役大学生士兵招生计划单列并纳入免试生总计划。
八、联系方式
联系人:毕老师
咨询电话:0931-5271600、5271634
学校地址:甘肃省兰州市和平开发区薇乐大道68号
学校网址:http://www.lanzhoutbc.cn/






