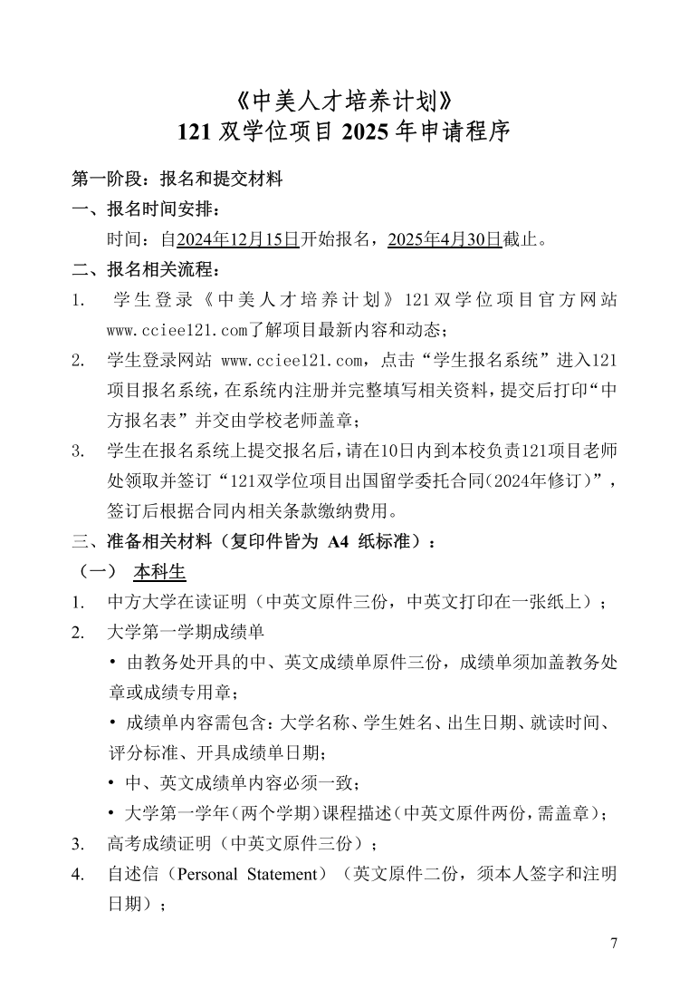
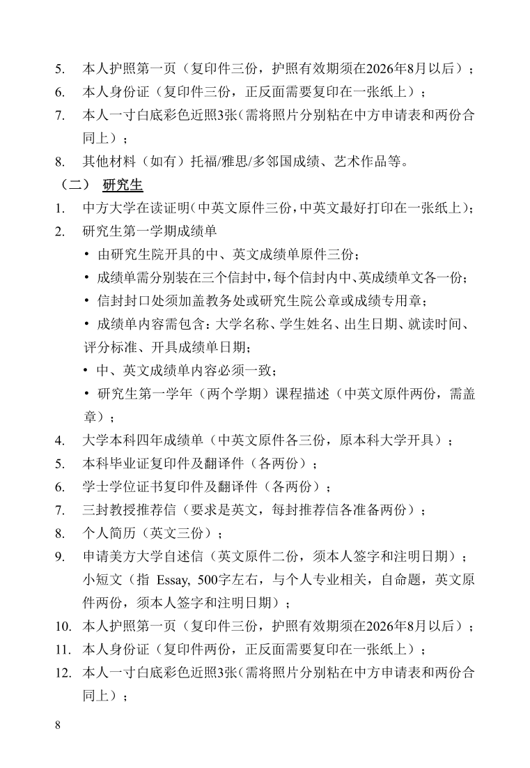
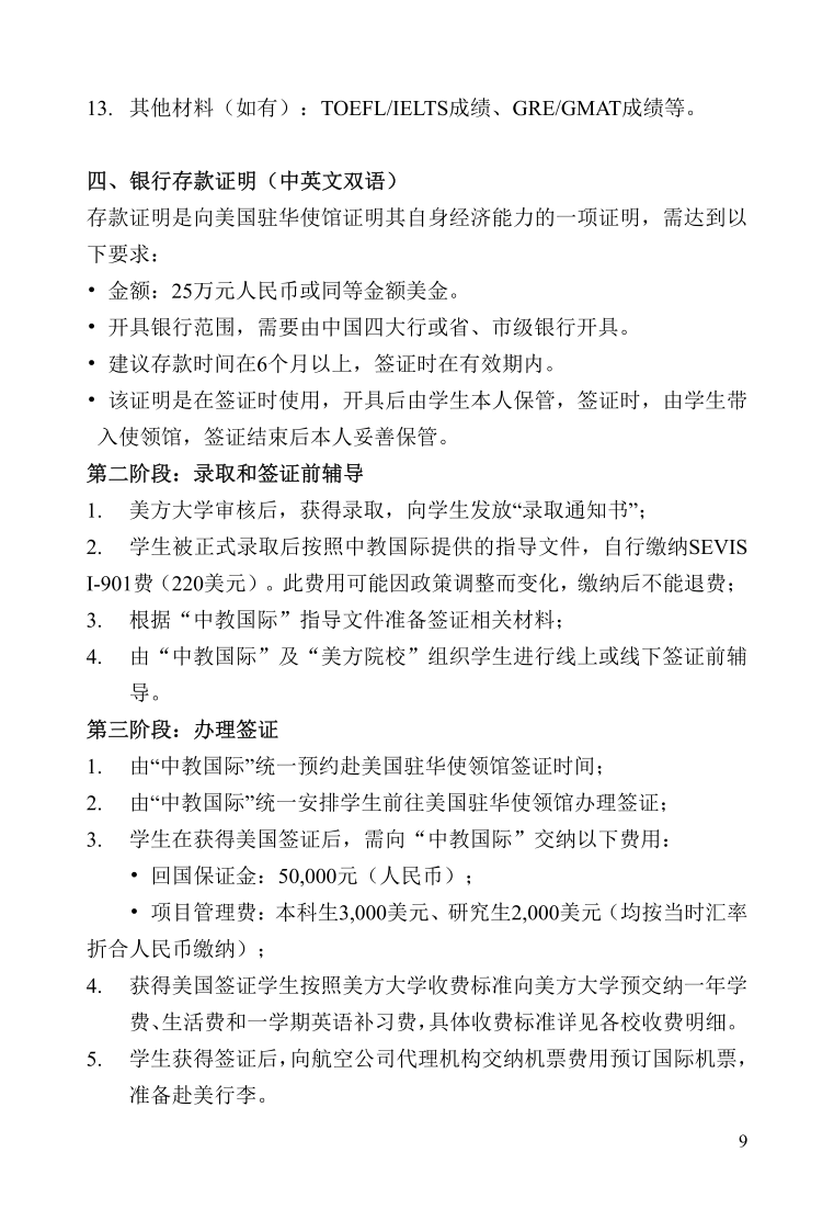
青海大学-《中美人才培养计 划》121 双学位项目2025年招生简章
院校招生办公室
发布日期:2025年6月10日
中美人才培养计 划》121 双学位项目是中国教育国际 交流协会 ( CEAIE) 、中教国际教育交流中心 ( CCIEE ) 和美国州立大学与学院 协会 ( AASCU) 共同管理的新型中美高等教育双向交流与合作项目 , 项目旨在通过创新人才培养模式, 培养国际创新型人才 。该项目已列入“第七轮中美人文交流高层磋商机制”成果及“首轮中美社会与人文对话行动计划“执行项目。
CCIEE和AASCU选择中国和 美国符合条件的高等院校作为该计划的成员单位, 具体承担教学任务, 截至2024年10月, 有210所中美大学参加项目(其中: 中方大学167所, 美方大学43所)。
截至2024年, 有7000多名大学本科和硕士 学生赴美方大学学习,2004-2024 年共有二十一届本科生和研究生同时获得中美双方大学毕业证书和学士(硕士)学位。
以下为招生简章部分内容,查看全部请下载完整《中美人才培养计 划》121 双学位项目2025年招生简章,共310页,文件大小 98MB 左右
























相关附件
《中美人才培养计 划》121 双学位项目2025年招生简章.pdf






