天津城建大学-2024年招生指南
院校招生办公室
发布日期:2024年6月10日
天津城建大学2024年考生问答
1.2024年学校本科招生专业与去年相比有哪些变化?
2024年我校设本科招生专业56个,较2024年发生以下变化:
(1)管理科学与工程类、公关管理类、外国语言文学类取消大类招生;原管理科学与工程类中的工程造价专业自2024年起停招。我校尚有计算机类、电子信息类、设计学类共3个专业大类。3个大类共包含9个专业,其他47个专业按专业进行招生。
2.大类招生培养是怎么回事?
大类招生是相对于按专业招生来说的,其全称是按学科大类招生,高校将相同或相近的学科门类,同院系或者不同院系的专业合并,按一个大类招生。考生填报大类志愿被院校录取后,入学时不指定专业,在完成第1学年(或前2学年)专业类学科基础学习后,根据学生学业成绩结合个人兴趣专长,按照学校大类招生专业分流实施办法,在录取大类所含专业中选择具体修读专业。大类招生整合学科教学资源优势,有效提升人才培养质量,是高校实施“通才教育”的一种改革;同时给予学生一次再选专业的机会,做好未来发展规划。
例如我校招生专业中,计算机科学与技术、网络工程、物联网工程3个专业合并以“计算机类”招生。
3.学校的优势特色学科、专业有哪些?
更多信息可登录天津城建大学官网(http://www.tcu.edu.cn/)和天津城建大学招生信息网(http://recruit.tcu.edu.cn/)了解详情。
4.学校今年招生专业分类和录取批次情况如何?
学校2024年56个本科招生专业,分普通类专业、艺术类专业、中外合作办学专业三类。其中,艺术类专业按设计学大类招生,包含4个专业;土木工程(中外合作办学)、环境工程(中外合作办学)2个专业为我校与波兰比亚威斯托克工业大学合作举办;建筑学(中外合作办学)和风景园林(中外合作办学)2个专业为我校与波兰克拉科夫工业大学合作举办的中外合作办学专业;工程管理专业(中外合作办学)是与丹麦VIA大学学院合作办学专业,其他专业为普通类专业。普通类专业中的软件工程专业为我校与天津市大学软件学院合作办学专业。
我校面向全国31个省(区、市)招生,考生须通过参加普通秋季高考报考我校各招生专业(类),报考艺术类专业还须参加相应的省专业科目统考。
2024年分省分专业招生计划和录取批次以各省级教育招生考试机构公布为准。
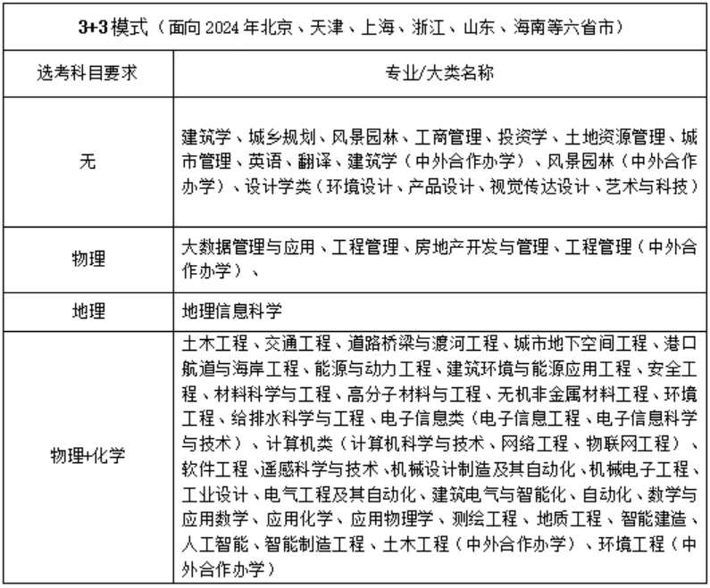
5.新高考模式下学校本科招生专业(类)的选考科目要求如何?
6.如何了解各本科招生专业(类)的学习内容、就业方向等信息?
可登录我校招生信息网(http://recruit.tcu.edu.cn/),点击主页左侧“本科教育专业介绍”链接,详细了解各学院、各专业详细情况。
7.如果学生对所录取的专业不满意,是否可以转专业?
为保证学生学习的积极性,我校出台了《天津城建大学本科生转专业办法》,允许符合条件的本科生提出转专业申请,经考核合格后转入符合要求的专业学习。
艺术类、合作办学专业等以特殊招生形式录取的学生,不能转专业。
转专业条件:完成第一学年培养方案规定的全部课程,成绩合格且平均学分绩点达3.0及以上或学年必修课平均分在年级专业的前30%。具体各专业转入条件可登录我校教务处网站(https://jwc.tcu.edu.cn/)在通知公告中查看历年通知。
8.学校的合作办学情况如何?
2024年我校设6个合作办学专业,分别是学校与天津市大学软件学院合作办学的软件工程专业,学校与波兰合作举办的中外合作办学机构“国际工程学院”开设的建筑学、风景园林、土木工程、环境工程4个专业,学校与丹麦VIA大学学院合作举办的工程管理专业。
(1)软件工程专业与天津市大学软件学院和软件行业知名企业紧密合作,实施“3+1”校企联合培养模式。即3年校内专业基础教育;最后1年依托天津市大学软件学院平台开展企业实践,在天津市大学软件学院(天津市西青区宾水西道399号)上学。毕业时,成绩合格的学生将获得天津城建大学本科毕业证书、工学学士学位证书。
(2)设立建筑学、风景园林、土木工程、环境工程等4个中外合作办学专业的国际工程学院是2019年12月教育部批准在我校设立的国际化学院,是我国与波兰合作的首个中外合作办学机构,由我校与波兰比亚威斯托克工业大学(Bialystok University of Technology,BUT)和克拉科夫工业大学(Cracow University of Technology,CUT)合作举办,于2020年首届招生。致力于培养具有国际视野、创新意识和实践能力,服务“一带一路”建设的国际化复合型工程人才。
BUT和CUT均为波兰公立大学,办学历史悠久,师资队伍雄厚,教育质量优秀,得到中国教育部认证。
学生达到波兰两所大学英语水平要求,完成培养方案规定全部课程,满足三所大学毕业要求时,可同时获得我校毕业证书、工学学位证书以及BUT或CUT的学位证书。在学期间,本科生在大三年级必须赴BUT或CUT访学一年。
(3)工程管理(中外合作办学)专业为教育部2013年批准开办的中外合作办学本科项目,2014年开始招生,由天津城建大学与丹麦VIA大学学院联合培养(3+1或4+0教学模式)。丹麦VIA大学学院始建于1910年,是丹麦最大的大学学院和第三大高等院校。工程管理专业是该校的优势专业,具有近百年办学历史。
学生在本专业毕业时,成绩合格者将获得天津城建大学本科毕业证书、管理学学士学位证书。同时,对于符合相应条件在第4年赴丹麦学习的学生,成绩合格者在获得天津城建大学本科学位证书的同时,还将获得丹麦VIA大学学院建筑技术与工程管理学士学位证书。(注:满足下列条件的学生,可在第4年赴丹麦学习:①顺利完成天津城建大学与丹麦VIA大学学院双方共同认定的前3年培养方案课程(所有课程及格);②达到丹麦VIA大学学院的英语能力要求,须提供雅思成绩(6.5,单科不低于6.0)或天津城建大学与丹麦VIA大学学院共同组织的英语测试证明。
更多详情请见“招生信息网——本科教育专业介绍”或致电招生办公室咨询。
9.有哪些需注意的招生录取原则?
专业志愿录取按“分数优先、遵循志愿、专业志愿不设分数级差”原则,即在同一投档单位内,对于符合我校录取标准的考生,分科类(或选考科目或首选科目)按投档成绩从高分到低分依次按照考生填报的专业志愿顺序录取。投档成绩相同时,按各省(区、市)确定的同分排序细则录取。若无确定同分排序的依次比较语文、数学和外语单科成绩,优先满足成绩较高考生的志愿。
北京、天津、上海、浙江、山东、海南、河北、辽宁、江苏、福建、湖北、湖南、广东、重庆、黑龙江、甘肃、吉林、安徽、江西、贵州、广西等21个高考改革省份的考生,选考科目应与当地招生考试机构公布的学校专业选考要求匹配,录取时按当地招生考试机构公布的有关办法执行。投档成绩相同时,按各省(区、市)确定的同分排序规则进行专业录取。
内蒙古自治区考生,专业志愿录取以“招生计划1:1范围内按专业志愿排队录取”为原则,按考生填报的专业志愿顺序依次由高分到低分排队录取。
少数民族预科生专业志愿录取以分数优先为原则。
内地新疆班录取工作参照《教育部普通高等学校招收内地西藏班、新疆高中班学生工作管理规定》执行。
录取加分政策按照教育部有关政策规定执行。我校普通类专业录取在提档及安排专业时只认可教育部和各省(区、市)教育招生主管部门审定的全国性政策加分。
对录取考生的体检要求依照教育部、卫生部、中国残疾人联合会联合印发的《普通高等学校招生体检工作指导意见》及有关补充规定执行。
对《指导意见》中“学校可以不予录取”和“学校有关专业可不予录取”的情况,学校按“不予录取”执行。依据该指导意见,结合学校招生专业要求,说明如下:
一、符合《指导意见》中第一部分的考生,学校不予录取。
二、符合《指导意见》中第二部分的考生,学校有关专业不予录取。
a) 轻度色觉异常(俗称色弱)不能录取的专业:应用化学、材料科学与工程、高分子材料与工程、地质工程、风景园林、环境工程。
b) 色觉异常Ⅱ度(俗称色盲)不能录取的专业:应用化学、材料科学与工程、高分子材料与工程、无机非金属材料工程、地质工程、风景园林、环境工程、设计学类、应用物理学、地理信息科学、交通工程。
c) 不能准确识别红、黄、绿、蓝、紫各种颜色中任何一种颜色的导线、按键、信号灯、几何图形者不能录取的专业:应用化学、材料科学与工程、 高分子材料与工程、无机非金属材料工程、 地质工程、风景园林、环境工程、设计学类、 应用物理学、地理科学科学、交通工程、投资学、工程管理、房地产开发与管理、大数据管理与应用、土地资源管理、城市管理。不能准确在显示器上识别红、黄、绿、蓝、紫各颜色中任何一种颜色的数码、字母者不能录取到计算机科学与技术等专业。
若本年度,主管部门对相关政策进行调整,则按新政策执行。
10.学校对部分专业录取的特殊要求是什么?
建筑学(中外合作办学)、风景园林(中外合作办学)2个专业的考生一般应具有徒手绘画基础。
报考土木工程(中外合作办学)、环境工程(中外合作办学)、建筑学(中外合作办学)、风景园林(中外合作办学)、工程管理(中外合作办学)专业的,外语单科成绩不得低于90分。
艺术类专业录取原则详见《天津城建大学2024年艺术类专业招生简章》。
注意:我校非英语类专业的公共外语课程均为英语,小语种考生慎重填报。
11.学校的本科双学位和辅修设置情况如何?
我校全日制普通本科未开设双学位教育。学校从2019级开始,增加了专业辅修、微辅修的层次,为学生的个性发展提供了多样选择。
12.学校学生毕业后的就业、创业情况如何?
学生毕业后面向全国就业,就业率名列全市本科高校前列。主要从事与城市建设领域相关的规划、设计、施工、监理、管理、房地产经营等方面工作,以及非建筑行业的信息科技、软件开发、机械设计及数控、地理信息科学、涉外商贸、跨境电商、石油化工、金融保险等方面工作。
学校依托“城大众创空间”为学生提供创新创业平台并孵化注册公司,城大众创空间获批国家备案众创空间并连续八年获评天津市A级(优秀)高校众创空间,走出了一批优秀的创业校友,并通过创业带动了更多毕业生就业。
近两年,学生毕业去向落实率名列全市本科院校前三。绝大多数毕业生在京津冀地区、长江经济带、新一线城市就业,就业单位覆盖国有企业、大型企业、事业单位等,近20%毕业就职于世界500强企业,在建筑及房地产业,信息传输、软件和信息技术服务业从事工程技术工作。2024年考研成功人数518名,出国出境深造86人,升学深造率达15%,其中考取天津城建大学本校的有86人。
更多详情请见“就业信息网”https://zj.tcu.edu.cn/或关注“天津城建大学就业指导中心”微信公众号查询。
13.学校的研究生教育情况如何?
1998年,学校获教育部批准取得硕士学位授予权;2007年,学校被批准为工程硕士培养单位。目前学校有13个硕士学位授权一级学科(分别是建筑学、土木工程、环境科学与工程、城乡规划学、管理科学与工程、材料科学与工程、计算机科学与技术、设计学、化学、应用经济学、动力工程与工程热物理、控制科学与工程和测绘科学与技术),11个硕士专业学位授权类别(汉语国际教育、建筑学、城市规划、电子信息、机械、资源与环境、能源动力、土木水利、风景园林、公共管理、工程管理)。
14.学校的学费、住宿费情况如何?
学校学费标准执行天津市有关规定:
(1)管理、经济类各专业:每生每学年4400元;
(2)理工、外语类各专业:每生每学年5400元;
(3)设计学类各专业:每生每学年12000元;
(4)软件工程专业:每生每学年8000元;
(5)土木工程(中外合作办学)、环境工程(中外合作办学)、建筑学(中外合作办学)、风景园林(中外合作办学)4个专业:每生每学年30000元。工程管理(中外合作办学)专业:每生每学年25000元。赴外方学费根据合作办学协议执行。
学校住宿费标准执行天津市有关规定:
(1)4人间:第一公寓区每生每学年800元,第四公寓区每生每学年1000元,第二、三公寓区每生每学年1200元;
(2)6人间:每生每学年1000元。
以上学费和住宿费标准如天津市规定有调整,均按调整后的收费标准执行。
15.学校的奖学金、助学金和助学贷款等学生学业资助情况如何?
为奖励学业成绩和综合素质突出学生,帮助家庭困难学生减轻经济负担、安心学业,学校经过多年不懈努力,同时在优秀校友大力支持,和社会爱心企业、个人的资助下,基本形成了“奖、贷、助、勤、减、免、补”立体的学生资助体系。奖学金主要包括国家奖学金(每生每年8000元)、国家励志奖学金(每生每年5000元)、天津市人民政府奖学金(每生每年8000元)、校级奖学金等。资助项目主要包括国家助学金,天津市学生低保减免、困难补助、勤工助学,校源地国家助学贷款、生源地国家助学贷款等。
16.如何参考往年录取信息?
录取位次能够较直观地反映一所高校录取考生的综合情况,是考生填报院校和专业志愿的主要参考依据。当招生计划稳定时,各高校不同年份的录取位次较为稳定。建议广大考生在填报志愿时关注我校近三年在各省(区、市)的录取考生位次信息。
北京、天津、上海、浙江、山东、海南六省市实施“3+3”高考模式,河北、辽宁、江苏、福建、湖北、湖南、广东、重庆、黑龙江、甘肃、吉林、安徽、江西、贵州、广西十五省市实施“3+1+2”高考模式。其中黑龙江、甘肃、吉林、安徽、江西、贵州、广西7省首次实施新高考模式,高考的考试科目、赋分方式,以及高校招生计划设置均较以往文理分科模式发生较大变化,因此高考改革之前年份的录取位次的含义与今年有所区别。我们建议考生主要参考我校2021-2023年的录取位次,新高考“3+1+2”模式考生主要参考我校2023年的录取位次,综合考虑专业组内专业选科变化情况,如建筑学等专业从2023年的选考限制物理科目改为不限科目。
【温馨提示】如何查询学校近三年在各省(区、市)的录取考生位次?
(1)近三年在各省(区、市)的录取统计分数:登录天津城建大学招生信息网,点击上方录取情况栏,点击“2020-2023”年天津城建大学各省(区、市)录取情况统计”链接,方可获取近三年在各省(区、市)的录取统计分数。
(2)近三年具体专业的录取分数:点击招生信息网右上方“录取统计”链接,查询近三年具体专业的录取分数。
(3)一分一段表:网上搜索“XX省(区、市)20XX年高考一分一段表”(建议在各省级教育招生考试机构官网查询),即可使用录取分数对应查询录取位次。
17.学校针对考生填报志愿有什么建议吗?
当前各高校正在开展多种类型的招生宣传,考生和家长面对海量的高招信息有时比较盲目,为此,我们建议考生在填报志愿时主要从以下方面进行考虑:
(1)选考科目和身体素质是否符合要求。我校2024年本科招生专业(类)选考科目要求见“考生问答”第5则。另须关注考生个人身体条件是否受限,可参考教育部《普通高等学校招生体检工作指导意见》,见“考生问答”第9则。
(2)高考成绩、位次是否合适。学校近三年在生源地录取考生的位次是各地考生填报志愿的首要参考信息。针对施行“3+3”和“3+1+2”新高考模式的21省市考生,基于考试科目和赋分方式发生变化考虑,建议在填报志愿的过程中,将自己的志愿位次区间拓宽一些。
(3)学校和专业选择之间的平衡。建议考生首先结合专业兴趣选择学校和专业,以便后期充分发挥个人学习优势。
(4)不盲目报考“热门专业”。某些专业成为“热门”,或许只是在一定特殊时期出现的短期现象。长远来看,个人感兴趣、符合自身个性特点且有利于发挥自身特长的专业,才是最适合自己的。
(5)建议同一专业组内报考专业拉开梯度。可参考上一年本省各专业报考热度,在志愿位次区间内从高位次到低位次分别挑选专业,不要一味冲击高位次专业,可尽量避免出现调剂专业的情况。
(6)密切关注意向高校的招生宣传平台和咨询联系方式,以便在填报志愿时及时获得官方信息、问题解答和专业建议。此外,心态需保持冷静、理智,不偏听偏信一家之言,审慎定夺,方能得到最准确、最适合考生自身情况的决策。
18.获取学校往年录取信息和最新招生资讯的渠道有哪些?
(1)天津城建大学招生信息网:http://recruit.tcu.edu.cn/
(2)天津城建大学招生办公室官方微信公众平台
(3)天津城建大学本科招生咨询QQ群
(4)天津城建大学本科招生咨询电话:022 - 23771790,23771791






