山西医科大学-奖 / 助学金政策
院校招生办公室
发布日期:2024年6月20日
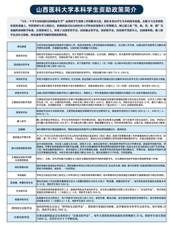
奖助政策 学校建立了包括奖、助、勤、贷、补、减等在内的全学段,多维度家庭经济困难学生资助体系。开展的主要资助项目有:新生入学“绿色通道”、国家奖学金、国家励志奖学金、国家助学金、国家生源地助学贷款、服兵役高等学校学生国家教育资助、学校优秀学生奖学金、邵象伊奖学金、校内勤工助学、基层就业学费补偿、临时困难补助、“应善良助学金”和“陈家震、蒋慧权助学金”等多项社会奖助学金。学校在落实奖助学金政策、切实帮困助学的同时,注重培养学生全面素质、提升综合能力,实现资助育人的培养目标。







