Top
  • 网站地图
  • 上海市 · 年 · 招生公告 · 招生简章 · 招生计划
  • 上海市 · 年 · 高职 · 提前招 · 五年一贯制
  • 志愿填报 · 报考咨询
  • 大學志 www.ChinaSchool.com.cn
  • 上海市 · 大学名单
  • 上海市 · 招考最新资讯
  • 「 上海市 · 最美大學 」
大学高校 - 招生简章 · 招生计划 · 招生分数 - 高考志愿,大学招生,线上咨询答疑
 「 春祺夏安,秋绥冬宁 ! 」 ©
  招生简章 · 招生计划 · 志愿填报 · 录取分数

上海

  • 校志
  • 文化
  • 我的大学

智选·创建志愿方案

  • 上海市 · 高校(大學)面向華僑港澳臺招生資訊
    • 首页
    • 全国高考招生信息汇总
    • 高考招生政策
    • 招生章程 · 计划
    • 单考 · 单招 · 提前招
    • 招考动态
    • 志愿填报
    • 报考规划
    • 全国大学名单
    • 本科院校
    • 高职高专
    • 民办高校
    • 中外合作办学
    • 成人院校
    • 自主招生
    • 本专科 · 艺术院校
    • 研究生院校
    • 强基计划院校
    • “双一流”建设高校 · 建设学科
    • “双高”建设计划
    • “985 · 211”
    • 专项计划院校
    • 历年分数线
    • 本专科 · 专业目录
    • 专业解读
    • 国际大学简介
    • 高考分类招生简章 · 招生计划 :
    • 强基计划
    • 保送生
    • 综合评价
    • 专升本
    • 特殊类:艺术 · 体育 · 运动 · 公费(定向)师范生 ·(免费)医学生
    • “国家 · 高校 · 地方” 专项计划
    • 院校留学
    • 中外合作
    • 大陸高校面向华侨港澳臺招生
    • 港澳高校面向内地招生
    • 「 我的大學 · 我的万水千山 」
    • 招生专题:
    • 北京
    • 天津
    • 河北
    • 山西
    • 内蒙古
    • 辽宁
    • 吉林
    • 黑龙江
    • 上海
    • 江苏
    • 浙江
    • 安徽
    • 福建
    • 江西
    • 山东
    • 河南
    • 湖南
    • 湖北
    • 广东
    • 广西
    • 海南
    • 重庆
    • 四川
    • 贵州
    • 云南
    • 西藏
    • 陕西
    • 甘肃
    • 青海
    • 宁夏
    • 新疆
    • 香港
    • 澳門
    • 台灣

    所在位置:

    • 首页
    • 上海市高校名单
    • 上海海洋大学
    • 上海海洋大学2023年插班生招生章程
    • 上海海洋大学
    • 上海海洋大学
    • 上海海洋大学
    • 上海海洋大学

    大学志 · 招生公告 · 招生简章 · 招生计划

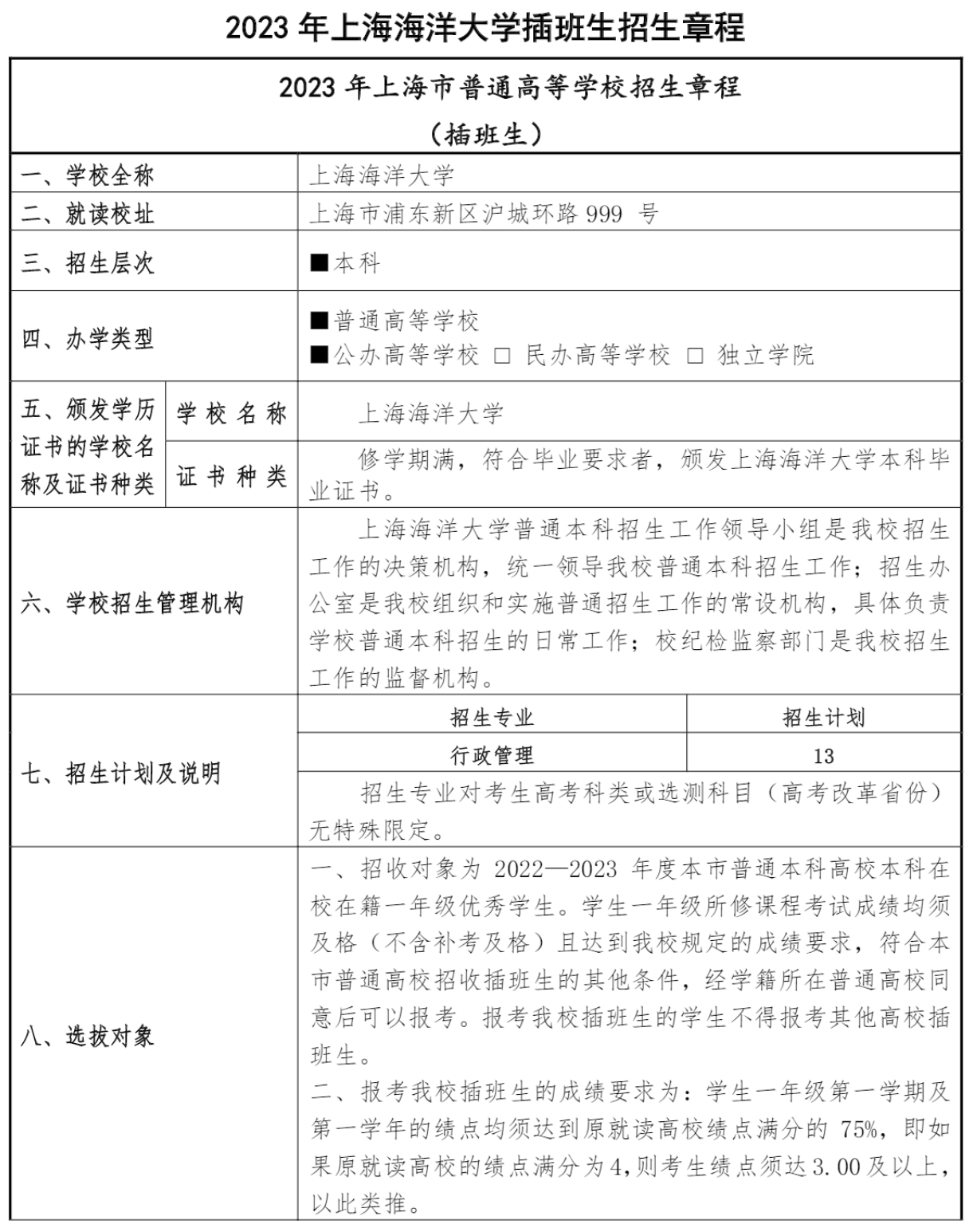
    上海海洋大学2023年插班生招生章程

    院校招生办公室

    发布日期:2023年5月11日

    资料来源: 院校官方网站

    院校本站主页



    上海海洋大学2023年插班生招生章程

    上海海洋大学2023年插班生招生章程

    上海海洋大学2023年插班生招生章程

    上海海洋大学2023年插班生招生章程


    招生工作办公室
    2023年5月11日


    招生章程

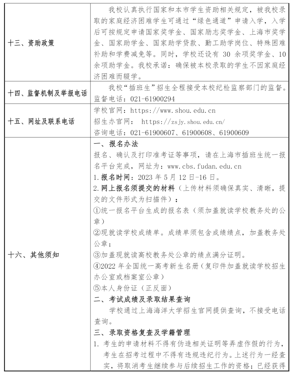
    2023年 : 上海海洋大学2023年插班生招生章程

    2023年 : 上海海洋大学2023年依据台湾地区大学入学考试学科能力测试成绩招收台湾高中毕业生章程

    流金歲月 「 我的大學 - 我的萬水千山 」

    我的大學 - 我的萬水千山

    声明(反馈邮箱)
    本页引用了院校官网资源,版权归原作者所有。 反馈邮箱: School@ChinaNet.com.cn
    上海海洋大学-标识(校名、校徽)


    招生公告 · 招生简章 · 招生计划

    大学志 * 整理招生信息 *

    上海海洋大学-校园风光
    我的流金歲月
    高考季