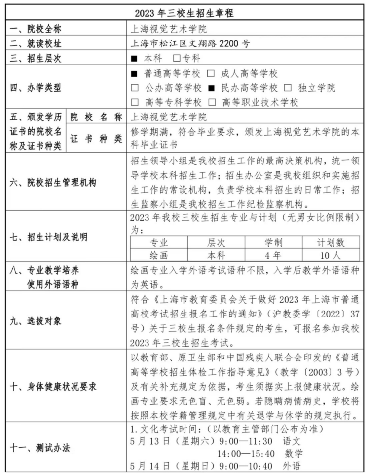
上海视觉艺术学院2023年三校生招生章程
院校招生办公室
发布日期:2023年4月14日
上海视觉艺术学院2023年三校生
职业技能测试考试规程
一、考试科目及要求(使用“小艺帮APP”远程线上考试<直播笔试>)
1.科目一:素描(分值100分,合格分为60分,考试时长:120分钟)
肖像(自备4开素描纸,限铅笔或炭笔等素描画具,美纹纸胶带,画板,画架,座椅等必要的绘画用具)
2.科目二:色彩(分值100分,合格分为60分,考试时长:120分钟)
静物(自备4开水粉纸或水彩纸,限水粉、水彩或丙烯颜料,色彩画笔,调色板,水盂,美纹纸胶带,画板,画架,座椅等必要的绘画用具)
二、考试时间及相关安排:
1.考试日期为2023年5月20日—5月21日,其中5月20日为模拟考期(含考前练习),5月21日为正式考期。请务必严格按照日程安排表的要求参加考试,否则视为弃考。具体考试安排如下:
考试类别 |
考试科目 |
候考开始时间 |
考试时间 |
模拟考试 |
科目一:素描 |
5月20日 9:00 |
9:30-11:30 |
科目二:色彩 |
5月20日12:30 |
13:00-15:00 |
|
正式考试 |
科目一:素描 |
5月21日 9:00 |
9:30-11:30 |
科目二:色彩 |
5月21日12:30 |
13:00-15:00 |
2.考生请提前在手机内下载“小艺帮APP”,2023年5月19日上午10:00起,可登录小艺帮APP确认考试。考生请务必在5月20日前在“小艺帮”APP中完成登录、身份认证、考试确认等操作,以确保后续考试顺利进行。
3.模拟考期内(2023年5月20日),考生须对所有考试科目进行考前练习(考前练习不限次数),参加模拟考,练习考试操作,熟悉考试流程。模拟考试与正式考试流程一致,未参加模拟考试,不影响正式考试的结果,但考生因未提前进行考前练习、参加模拟考而导致正式考失败的,后果由考生本人承担。考前练习、模拟考试仅作考生熟悉考试流程用,其提交上传的作品均与正式考试无关。正式考期间将关闭模拟及考前练习通道。
4.正式考期内(2023年5月21日),考生须按候考时间要求,在考试开始前先候考并完成双机位架设、通过人脸比对,否则将无法进入考试作答环节,视为自动放弃考试,每科目仅有一次录制机会,考试结束后须立即按要求拍摄并上传作品,同时上传主、辅机位考试视频;视频提交上传成功后不可回看。
三、 考试注意事项:
1.本次考试所有考试科目均使用“小艺帮”APP远程线上进行,考试为双机位在线录制视频。考试期间考生须准备两部手机,通过“小艺帮”APP(主机位)和“小艺帮助手”APP(辅机位)按要求摆放机位、录制并提交上传考试视频,且须确保双机位所录视频全部成功提交上传。考生可通过参加考前练习、模拟考试等,了解和熟悉考试流程及相关要求。具体请详阅附件:《小艺帮操作手册(绘画专业)》
2.远程线上考试设备仅限手机(手机须须使用android7.0及以上、鸿蒙2.0及以上或ios系统10.0以上的近两年上市的主流品牌机,例如华为、小米、oppo、vivo等千元以上机型,建议不要使用红米手机参加考试,否则可能导致小艺帮APP及小艺帮助手APP无法下载或无法考试,责任自负),不得使用其它电子设备。
3.考试直播拍摄过程中考生除规定的画具外,禁止携带或使用其他用具及设备。严禁对考试内容进行截图、翻录、传播及任何形式的公开。
4.请选择独立、安静、明亮的场地进行考试。拍摄过程中要求采集区域光线充足、场地较宽裕、尽量避免嘈杂、拥挤、光线较弱的场合。正式考试过程中,考生不得戴口罩,不得出现任何可能影响评判公正的信息或标识(如含考生信息的提示性文字、图案、声音、背景、着装等),更不得出现考生姓名、生源地、考生号、证件号、就读中学等个人信息;录制画面除考生外严禁出现他人,录制全程须一镜到底不间断,考生不得离开拍摄范围,不得随意切换角度;禁止使用剪辑、合并、暂停、美颜、滤镜等特殊技术效果。如有违规,将取消考试成绩;未按要求录制及提交考试内容的,该科目视为弃考。
5.禁止在画卷正反面用线条、明暗、色彩等做任何与考试要求无关的记号,禁止在画卷任何位置签名或书写文字,否则作废卷处理。
6.考生须独立完成考试,严禁其他人员参与。
注:考试将同时采取直播、录播的监考方式对考生考试全过程进行监督、记录。同时,采用人脸识别、AI 分析等相关技术手段识别违纪、作弊行为,确保考试流程科学严谨,保障考试公平、公正。
四、考试相关咨询方式:
1. 小艺帮APP或小艺帮助手APP使用中遇到的系统操作或技术问题:
(1)电话:4001668807;
(2)QQ:800180626;
(3)微信:关注“小艺帮”微信公众号,点击【答疑解惑】【客服】
备注:服务时间:周一到周日,8:00-24:00,其他时间的咨询将延迟到当天8:00处理。
2. 其他问题:
(1)电话:021-67823033(9:00-16:00);
(2)“上海视觉艺术学院招生办”微信公众号内下方“报名咨询”留言咨询;
(3)学校官网(www.siva.edu.cn)--“招生热线”--“咨询报名”--“咨询互动”按要求操作后留言咨询。
五、附件:
《小艺帮操作手册(绘画专业)》(点击下载)
(特别提醒:请务必仔细阅读上述附件内容,如因未按要求操作而导致考试失败或无效,后果由考生自负)
招生工作办公室
2023年4月14日






