本站主頁属性 公办 本科 所在地 福建省莆田市
莆田学院(Putian University),位于福建省莆田市,是国家首批卓越医生教育培养计划试点高校、硕士学位授予单位、福建省示范性应用型本科高校,入选国家双万计划。学校由福建省政府领导和管理,是国家体育总局妈祖民俗体育文化研究基地、全国台联海峡两岸妈祖文化研习交流基地、中国社科院历史研究所妈祖文化研究基地,是福建省妈祖文化研究会会长单位。
莆田学院2025年依据台湾地区大学入学考试 学科能力测试成绩招收台湾高中毕业生招生简章
莆田学院2024年依据台湾统测成绩招收台湾学生简章
莆田学院2023年依据台湾统测成绩招收台湾学生简章
莆田学院2023年依据台湾地区大学入学考试学科能力测试成绩招收台湾高中毕业生招生简章
莆田学院2022年依据台湾统测成绩招收台湾学生简章
莆田學院2022年面向臺灣地區招生简章
資料來源: 院校官網 整理: 大学志 发布日期:2024年12月3日







資料來源: 院校官網 整理: 大学志 发布日期:2024年4月19日
一、学校简介
莆田学院位于福建东南沿海、海上“和平女神”妈祖故乡、著名侨乡——莆田市,是2002年3月经教育部批准成立的全日制普通本科大学,实行省市共建、以省为主管理体制。2011年通过教育部本科教学工作合格评估,2017年顺利接受了教育部本科教学工作审核评估,2021年10月获批硕士学位授予单位,2022年入选福建省A类一流应用型建设高校。学校获评中国侨联爱国主义教育基地,全国绿化模范单位,全国全民健身活动先进单位,中国心理学会心理健康教育先进单位,福建省文明学校、平安校园,福建省花园式单位。
二、莆田学院2024年境外生本科招生部分专业目录
专业 |
代码 |
科类 |
学制 |
层次 |
财务管理 |
01 |
文理 |
4 |
本科 |
测控技术与仪器 |
02 |
理工 |
4 |
本科 |
城乡规划 |
03 |
理工 |
5 |
本科 |
电气工程及其自动化 |
04 |
理工 |
4 |
本科 |
电子商务 |
05 |
理工 |
4 |
本科 |
电子信息工程 |
06 |
理工 |
4 |
本科 |
工程管理 |
07 |
理工 |
4 |
本科 |
工程造价 |
08 |
理工 |
4 |
本科 |
广告学 |
09 |
文史 |
4 |
本科 |
汉语言文学 |
10 |
文史 |
4 |
本科 |
环境工程 |
11 |
理工 |
4 |
本科 |
会计学 |
12 |
文理 |
4 |
本科 |
机器人工程 |
13 |
理工 |
4 |
本科 |
机械设计制造及其自动化 |
14 |
理工 |
4 |
本科 |
计算机科学与技术 |
15 |
理工 |
4 |
本科 |
金融工程 |
16 |
理工 |
4 |
本科 |
人力资源管理 |
17 |
文史 |
4 |
本科 |
日语 |
18 |
文史 |
4 |
本科 |
软件工程 |
19 |
理工 |
4 |
本科 |
商务英语 |
20 |
文理 |
4 |
本科 |
生物技术 |
21 |
理工 |
4 |
本科 |
食品质量与安全 |
22 |
理工 |
4 |
本科 |
市场营销 |
23 |
文史 |
4 |
本科 |
数据科学与大数据技术 |
24 |
理工 |
4 |
本科 |
数学与应用数学 |
25 |
理工 |
4 |
本科 |
通信工程 |
26 |
理工 |
4 |
本科 |
土木工程 |
27 |
理工 |
4 |
本科 |
物联网工程 |
28 |
理工 |
4 |
本科 |
小学教育 |
29 |
文理 |
4 |
本科 |
新闻学 |
30 |
文史 |
4 |
本科 |
学前教育 |
31 |
文理 |
4 |
本科 |
英语 |
32 |
文理 |
4 |
本科 |
应用化学 |
33 |
理工 |
4 |
本科 |
智能科学与技术 |
34 |
理工 |
4 |
本科 |
三、报名条件
(一)报考资格
1.台湾技术型高级中等学校(包括公私立技术型高级中等学校,普通型高级中等学校、单科型高级中等学校及综合型高级中等学校所设专业群、职业类科以及开设综合高中课程、实用技能课程的学校)毕业生;
2.具有台湾居民居住证或台湾居民来往大陆通行证,以及在台湾居住的有效身份证明;
3.品行端正,拥护两岸和平发展和祖国统一,身体健康;
4.当年统测成绩在语文、数学、英文考试科目中任意一科达到均标级以上的考生均可报考。
注:学校对考生身体健康状况的要求按教育部、卫生部、中国残疾人联合会制定的《普通高等学校招生体检工作指导意见》及有关补充规定执行。
(二)报考办法
1.申请方式:
(1)填写《台湾学生免试入学申请表》(附件一)并打印;
(2)将报名表格与相关申请材料一并邮寄到莆田学院招生办(在申请截止日前寄到)。
2.申请时间:
自即日起至2024年7月1日(节假日除外)。
3.申请材料:
(1)《台湾学生免试入学申请表》完整填写、签字后的扫描件;
(2)在台湾居住的有效身份证明扫描件;
(3)台湾居民居住证或台湾居民来往大陆通行证扫描件;
(4)往届高中毕业生须提供毕业证书扫描件;应届高中毕业生须提供就读学校开具的应届毕业生预毕业证明或在学证明扫描件,证明上应注明学籍号;
(5)统测成绩授权查询函、统测成绩通知单扫描件(含报名序号和准考证号);
(6)中学阶段职业技能、课外活动、社会活动和个人兴趣特长,附获奖证书和其他相关证明材料。
注:考生报名前应仔细核对本人是否符合报名条件,须对提交的证明材料的真实性负责。凡不符合报考条件的考生,一经查实即予取消报名或录取资格。
4.审核、面试及录取
(1)初审:2024年7月1日-7月5日,我校对申请人报名资格和报名材料进行初审,并于7月10日前通过电子邮件或电话等形式通知考生本人。
(2)面试:7月中旬我校将根据需要对通过资格审查的学生进行面试,面试具体安排届时将通知考生本人。
(3)录取:学校根据申请人“统测”成绩及综合情况等进行评定,择优录取,8月上旬寄发《入学通知书》。并将合格名单报送上级单位审核,申请办理学籍电子注册手续。
四、学费及住宿费(收费以当年主管部门审批为准)
被我校录取的台湾高中毕业生入学注册时,应按照学校规定缴纳学费和住宿费等,台湾学生与同专业的内地(祖国大陆)学生同住,收费标准与同专业的内地(祖国大陆)学生标准一致,以人民币方式结算。执行期间学费和住宿费的收费标准若有变化,根据发改等部门新出台的收费政策执行。
(一)学费(币种:人民币,单位:元/人/学年)
专业 |
一般专业 |
学费 |
5040 |
(二)住宿费(币种:人民币,单位:元/人/学年)
住宿类型(举例) |
住宿费标准(举例) |
设施(举例) |
四人间 |
1300 |
空调、洗衣机、独立洗手间、热水器、24小时网络连接、书桌、衣柜;水电、上网费自理。 |
(三)生活费用:膳食费每月约1000元人民币左右,视个人情况而定。
五、奖助学金体系
学校奖学金覆盖率高,在校学习表现优秀的,有多项奖学金可以申请。专门针对台湾学生的奖学金如下(其他针对全体学生的奖学金,学生均可申请):
种类 |
名称 |
等级及金额(元/RMB) |
奖励对象 |
在校生奖学金 |
教育部台湾学生 奖学金(本科) |
特等奖 8000 元/年 |
用于奖励在校表现优异的台湾学生 |
一等奖 6000 元/年 |
|||
二等奖 5000 元/年 |
|||
三等奖 4000 元/年 |
|||
福建省台湾学生 奖学金 |
本科生6000 元 |
用于奖励优秀在校台湾学生 |
六、入学与在校管理
1.新生持《录取通知书》来校报到,报到时间以《录取通知书》上规定的时间为准。因故不能按时报到者,应提前向学校请假,并获得批准。在规定时间内未报到又未请假者取消其入学资格。
2.新生入校后,我校将核查其入学资格,并进行身体检查。凡不符合招收台湾地区学生报名条件或弄虚作假者,我校将取消其入学资格;对身体条件不符合入学要求者,取消入学资格;仅专业受限者,可以商转其他专业。
3.台湾地区学生在读期间可申请教育部台湾学生奖学金、福建省台湾学生奖学金。
4.学生在校期间,学校按教育部等六部门发布的《普通高等学校招收和培养香港特别行政区、澳门特别行政区及台湾地区学生的规定》进行管理。学生与祖国大陆学生享受同等医疗保障政策,按规定参加我校所在地城镇居民基本医疗保险并享受同等待遇。
七、其他
1.根据相关文件,港澳台学生应与祖国大陆学生执行统一的毕业标准,政治课和军训课学分可以其他国情类课程学分替代。修完规定课程、修满学分即由我校颁发毕业证书。符合《中华人民共和国学位条例》规定条件的本科毕业生,学校授予其学士学位。
2.新生入学报到时,所持出入境证件的有效期应与学习期限相适应,有效期至少一年。
3.已在我校学习一学期以上的在校港澳台学生,应于每学期开学两星期内到所在二级学院办理注册手续。凡无故逾期两周不注册者,按自动退学处理。
4.本简章内容如与上级教育主管部门招生规定不一致时,以上级教育主管部门规定为准。
5.我校未委托任何中介机构或个人进行招生工作。对以我校名义进行非法招生宣传等活动的中介机构或个人,我校保留依法追究其责任的权利。
八、联系办法
学校地址:福建省莆田市城厢区学园中街1133号
邮政编码:351100
联系单位:莆田学院
招生咨询热线:+86-594-2637164
+86-594-2615956(传真)
电子邮箱:ptxyzsb@126.com
資料來源: 院校官網 整理: 大学志 发布日期:2023年6月1日
一、学校简介
莆田学院位于福建东南沿海、海上“和平女神”妈祖故乡、著名侨乡——莆田市,是2002年3月经教育部批准成立的全日制普通本科大学,实行省市共建、以省为主管理体制。现有全日制普通本科学生2.3万人,教职工1783人。2011年通过教育部本科教学工作合格评估,2017年顺利接受了教育部本科教学工作审核评估,2021年10月获批硕士学位授予单位,2023年入选福建省A类一流应用型建设高校。学校获评中国侨联爱国主义教育基地,全国绿化模范单位,全国全民健身活动先进单位,中国心理学会心理健康教育先进单位,福建省文明学校、平安校园,福建省花园式单位。
学校由原莆田高等专科学校、原福建医科大学莆田分校、原莆田华侨体育师范学校合并组建而成,2013年10月仙游师范学校整体并入。学校办学历史可追溯到1898年创办的兴化圣教医院附设护士训练班。
学校拥有2个校区,紫霄校区占地2970亩,核心区和工科组团建成并投入使用。学园校区校园占地面积1666.8亩,校舍建筑面积71.70万平方米。教学科研仪器设备总值达3.48亿元,馆藏图书(含电子图书)500多万册。拥有40个实验室,其中省级实验教学示范中心8个、省级基础课实验教学平台5个,省级虚拟仿真实验教学中心3个,校级实验教学示范中心11个,校级虚拟仿真实验教学中心20个;实习实训基地347个,其中包括省级校外实践教学基地5个、国家级校外实践教学基地1个,2023年,与北京理工大学等院校、企业联合申报的“国家工业互联网平台工程(莆田)实训基地”顺利通过工信部验收。拥有附属小学1个,直属附属医院1个,非直属附属医院2个,教学、实习医院24个。
学校按照“应用型、地方性、开放式、特色化”的办学定位,坚持“服务需求、贴近产业、强化特色、错位发展”的原则,做优做强工医优势学科,做精做特人文社会学科,打造“工医占优势,文管显特色”的综合性大学学科布局,培养上手快、能吃苦、有后劲的应用型人才,全面推进“红色、品质、文化、活力、美丽”五新莆院建设,奋力建成省内一流高水平应用型大学。
二、莆田学院2023年境外生本科招生部分专业目录
专业 |
代码 |
科类 |
学制 |
层次 |
汉语言文学 |
01 |
文史 |
4 |
本科 |
广告学 |
02 |
文史 |
4 |
本科 |
新闻学 |
03 |
文史 |
4 |
本科 |
商务英语 |
04 |
文理 |
4 |
本科 |
日语 |
05 |
文史 |
4 |
本科 |
财务管理 |
06 |
文理 |
4 |
本科 |
会计学 |
07 |
文理 |
4 |
本科 |
市场营销 |
08 |
文史 |
4 |
本科 |
旅游管理 |
09 |
文史 |
4 |
本科 |
人力资源管理 |
10 |
文史 |
4 |
本科 |
电子商务 |
11 |
理工 |
4 |
本科 |
数学与应用数学 |
12 |
理工 |
4 |
本科 |
金融工程 |
13 |
理工 |
4 |
本科 |
计算机科学与技术 |
14 |
理工 |
4 |
本科 |
电子信息工程 |
15 |
理工 |
4 |
本科 |
通信工程 |
16 |
理工 |
4 |
本科 |
测控技术与仪器 |
17 |
理工 |
4 |
本科 |
机械设计制造及其自动化 |
18 |
理工 |
4 |
本科 |
电气工程及其自动化 |
19 |
理工 |
4 |
本科 |
生物医学工程 |
20 |
理工 |
4 |
本科 |
数据科学与大数据技术 |
21 |
理工 |
4 |
本科 |
智能科学与技术 |
22 |
理工 |
4 |
本科 |
机器人工程 |
23 |
理工 |
4 |
本科 |
软件工程 |
24 |
理工 |
4 |
本科 |
物联网工程 |
25 |
理工 |
4 |
本科 |
环境工程 |
26 |
理工 |
4 |
本科 |
应用化学 |
27 |
理工 |
4 |
本科 |
食品质量与安全 |
28 |
理工 |
4 |
本科 |
生物技术 |
29 |
理工 |
4 |
本科 |
城乡规划 |
30 |
理工 |
5 |
本科 |
土木工程 |
31 |
理工 |
4 |
本科 |
工程管理 |
32 |
理工 |
4 |
本科 |
工程造价 |
33 |
理工 |
4 |
本科 |
三、报名条件
(一)报考资格
台湾技术型高级中等学校(包括公私立技术型高级中等学校,普通型高级中等学校、单科型高级中等学校及综合型高级中等学校所设专业群、职业类科以及开设综合高中课程、实用技能课程的学校)毕业生;具有台湾居民居住证或《台湾居民来往大陆通行证》,以及在台湾居住的有效身份证明;品行端正,身体健康,拥护两岸和平发展和祖国统一;统测成绩在语文、数学、英文考试科目中任意一科达到均标级以上的考生均可报考。学校对考生身体健康状况的要求按教育部、卫生部、中国残疾人联合会制定的《普通高等学校招生体检工作指导意见》及有关补充规定执行。
(二)报考办法
1.申请方式:
(1)填写《台湾学生免试入学申请表》(附件一)并打印;
(2)将报名表格与相关申请材料一并邮寄到莆田学院招生办(在申请截止日前寄到)。
2.申请时间:
自即日起至2023年7月1日(节假日除外)。
3.申请材料:
(1)《台湾学生免试入学申请表》完整填写、签字后的扫描件;
(2)在台湾居住的有效身份证明扫描件;
(3)台湾居民居住证或台湾居民来往大陆通行证扫描件;
(4)往届高中毕业生须提供毕业证书扫描件;应届高中毕业生须提供就读学校开具的应届毕业生预毕业证明或在学证明扫描件,证明上应注明学籍号;
(5)统测成绩通知单扫描件(含报名序号和准考证号);
(6)中学阶段职业技能、课外活动、社会活动和个人兴趣特长,附获奖证书和其他相关证明材料。
注:考生报名前应仔细核对本人是否符合报名条件,须对提交的证明材料的真实性负责。凡不符合报考条件的考生,一经查实即予取消报名或录取资格。
4.审核、面试及录取
(1)初审:2023年7月1日-7月5日,我校对申请人报名资格和报名材料进行初审,并于7月10日前通过电子邮件或电话等形式通知考生本人。
(2)面试:7月中旬我校将根据需要对通过资格审查的学生进行面试,面试具体安排届时将通知考生本人。
(3)录取:学校根据申请人“统测”成绩及综合情况等进行评定,择优录取,8月上旬寄发《入学通知书》。并将合格名单报送中国普通高校联合招生办公室审核,申请办理录取手续。
四、学费及住宿费(收费以当年主管部门审批为准)
被我校录取的台湾高中毕业生入学注册时,应按照学校规定缴纳学费和住宿费等,台湾学生与同专业的内地(祖国大陆)学生同住,收费标准与同专业的内地(祖国大陆)学生标准一致,以人民币方式结算。执行期间学费和住宿费的收费标准若有变化,根据发改等部门新出台的收费政策执行。
(一)学费(币种:人民币,单位:元/人/学年)
专业 |
一般专业 |
学费 |
5040 |
(二)住宿费(币种:人民币,单位:元/人/学年)
住宿类型(举例) |
住宿费标准(举例) |
设施(举例) |
四人间 |
1300 |
空调、洗衣机、独立洗手间、热水器、24小时网络连接、书桌、衣柜;水电、上网费自理。 |
(三)生活费用:膳食费每月约1000元人民币左右,视个人情况而定。
五、奖助学金体系
学校奖学金覆盖率高,在校学习表现优秀的,有多项奖学金可以申请。专门针对台湾学生的奖学金如下(其他针对全体学生的奖学金,学生均可申请):
种类 |
名称 |
等级及金额(元/RMB) |
奖励对象 |
在校生奖学金 |
教育部台湾学生 奖学金(本科) |
特等奖 8000 元/年 |
用于奖励在校表现优异的台湾学生 |
一等奖 6000 元/年 |
|||
二等奖 5000 元/年 |
|||
三等奖 4000 元/年 |
|||
福建省台湾学生 奖学金 |
本科生6000 元 |
用于奖励优秀在校台湾学生 |
六、入学与在校管理
1.新生持《录取通知书》来校报到,报到时间以《录取通知书》上规定的时间为准。因故不能按时报到者,应提前向学校请假,并获得批准。在规定时间内未报到又未请假者取消其入学资格。
2.新生入校后,我校将核查其入学资格,并进行身体检查。凡不符合招收台湾地区学生报名条件或弄虚作假者,我校将取消其入学资格;对身体条件不符合入学要求者,取消入学资格;仅专业受限者,可以商转其他专业。
3.台湾地区学生在读期间可申请教育部台湾学生奖学金、福建省台湾学生奖学金。
4.学生在校期间,学校按教育部等六部门发布的《普通高等学校招收和培养香港特别行政区、澳门特别行政区及台湾地区学生的规定》进行管理。学生与内地(祖国大陆)学生享受同等医疗保障政策,按规定参加高校所在地城镇居民基本医疗保险并享受同等待遇。
七、其他
1.根据教育部发布的《普通高等学校招收和培养香港特别行政区、澳门特别行政区及台湾地区学生的规定》,港澳台学生应与内地(祖国大陆)学生执行统一的毕业标准,政治课和军训课学分可以其他国情类课程学分替代。修完规定课程、修满学分即准予毕业。符合学位授予条件者,学校授予其学士学位。
2.新生入学报到时,所持出入境证件的有效期应与学习期限相适应,有效期至少一年。
3.已在我校学习一学期以上的在校港澳台学生,应于每学期开学两星期内到所在二级学院办理注册手续。凡无故逾期两周不注册者,按自动退学处理。
4.本简章内容如与上级教育主管部门招生规定不一致时,以上级教育主管部门规定为准。
5.我校未委托任何中介机构或个人进行招生工作。对以我校名义进行非法招生宣传等活动的中介机构或个人,我校保留依法追究其责任的权利。
八、联系办法
学校地址:福建省莆田市城厢区学园中街1133号
邮政编码:351100
联系单位:莆田学院
招生咨询热线:+86-594-2637164
+86-594-2615956(传真)
网址:http://www.ptu.edu.cn或http://202.101.111.195
电子邮箱:ptxyzsb@126.com
資料來源: 院校官網 整理: 大学志 发布日期:2023年1月4日
一、学校简介
莆田学院位于福建东南沿海、海上“和平女神”妈祖故乡、著名侨乡——莆田市,是2002年3月经教育部批准成立的全日制普通本科大学。2021年10月获批硕士学位授予单位。2011年通过教育部本科教学工作合格评估,2017年顺利接受了教育部本科教学工作审核评估,学校获评中国侨联爱国主义教育基地,全国绿化模范单位,全国全民健身活动先进单位,中国心理学会心理健康教育先进单位,福建省文明学校、平安校园,福建省花园式单位。
学校由原莆田高等专科学校、原福建医科大学莆田分校、原莆田华侨体育师范学校合并组建而成,2013年10月仙游师范学校整体并入。学校办学历史可追溯到1898年创办的兴化圣教医院附设护士训练班。
新校区占地2970亩,核心区和工科组团建成投入使用,近万名师生顺利搬迁。老校区校园占地面积1666.8亩,校舍建筑面积71.70万平方米。教学科研仪器设备总值达3.15亿元,馆藏图书(含电子图书)504多万册。拥有40个实验室,其中省级实验教学示范中心8个、省级基础课实验教学平台5个,省级虚拟仿真实验教学中心3个,校级实验教学示范中心11个,校级虚拟仿真实验教学中心20个;实习实训基地304个,其中包括省级校外实践教学基地5个、国家级校外实践教学基地1个。直属附属医院1个,非直属附属医院4个,教学、实习医院38个。
学校按照“应用型、地方性、开放式、特色化”的办学定位,坚持“服务需求、贴近产业、强化特色、错位发展”的原则,做优做强工医优势学科,做精做特人文社会学科,打造“工医占优势,人文显特色”的综合性大学学科布局,培养上手快、能吃苦、有后劲的应用型人才,全面推进“红色、品质、文化、活力、美丽”五新莆院建设,奋力建成省内一流高水平应用型大学。
二、莆田学院2023年境外生招生专业目录
专业 |
代码 |
科类 |
学制 |
层次 |
学前教育 |
01 |
文理 |
4 |
本科 |
小学教育 |
02 |
文理 |
4 |
本科 |
英语 |
03 |
文理 |
4 |
本科 |
汉语言文学 |
04 |
文史 |
4 |
本科 |
广告学 |
05 |
文史 |
4 |
本科 |
新闻学 |
06 |
文史 |
4 |
本科 |
商务英语 |
07 |
文理 |
4 |
本科 |
日语 |
08 |
文史 |
4 |
本科 |
财务管理 |
09 |
文理 |
4 |
本科 |
会计学 |
10 |
文理 |
4 |
本科 |
市场营销 |
11 |
文史 |
4 |
本科 |
旅游管理 |
12 |
文史 |
4 |
本科 |
人力资源管理 |
13 |
文史 |
4 |
本科 |
公共事业管理 |
14 |
文理 |
4 |
本科 |
电子商务 |
15 |
理工 |
4 |
本科 |
数学与应用数学 |
16 |
理工 |
4 |
本科 |
金融工程 |
17 |
理工 |
4 |
本科 |
计算机科学与技术 |
18 |
理工 |
4 |
本科 |
电子信息工程 |
19 |
理工 |
4 |
本科 |
通信工程 |
20 |
理工 |
4 |
本科 |
测控技术与仪器 |
21 |
理工 |
4 |
本科 |
机械设计制造及其自动化 |
22 |
理工 |
4 |
本科 |
电气工程及其自动化 |
23 |
理工 |
4 |
本科 |
数据科学与大数据技术 |
24 |
理工 |
4 |
本科 |
智能科学与技术 |
25 |
理工 |
4 |
本科 |
机器人工程 |
26 |
理工 |
4 |
本科 |
软件工程 |
27 |
理工 |
4 |
本科 |
物联网工程 |
28 |
理工 |
4 |
本科 |
环境工程 |
29 |
理工 |
4 |
本科 |
应用化学 |
30 |
理工 |
4 |
本科 |
食品质量与安全 |
31 |
理工 |
4 |
本科 |
生物技术 |
32 |
理工 |
4 |
本科 |
城乡规划 |
33 |
理工 |
5 |
本科 |
土木工程 |
34 |
理工 |
4 |
本科 |
工程管理 |
35 |
理工 |
4 |
本科 |
工程造价 |
36 |
理工 |
4 |
本科 |
三、报名条件
(一)报考资格
1.持有《台湾居民居住证》或《台湾居民来往大陆通行证》、以及在台湾居住的有效身份证明,且当年学测成绩在语文、数学(数学A或数学B)、英文考试科目中任意一科达到均标级以上的台湾高中毕业生均可报名。考生所持证件须与考生本人信息一致,且在有效期之内。
2.品行端正,身体健康状况应符合《普通高等学校招生体检工作指导意见》中的相关规定。
3.《台湾居民来往大陆通行证》正在办理中的,应在2023年5月1日前上传至系统,逾期不再受理。
(二)报名时间及办法
报名时间: 2023年3月1日至31日。
报名方式:考生登录祖国大陆普通高校依据台湾地区学测成绩招收台湾高中毕业生报名系统(网址:https://www.gatzs.com.cn/z/tw/)进行报名。考生须按照系统要求输入个人信息,上传个人证件、电子照片、学测成绩、考生诚信承诺书等基本材料,提交成绩查验授权书及报考高校要求的其他材料。考生应准确填写个人网上报名信息并提供真实材料。报名时,系统不收取考生报考费。
注:每个考生可填报6个专业,报考我校专业无需面试。请考生报名前应仔细核对本人是否符合报名条件,须对提交的证明材料的真实性负责。凡不符合报考条件的考生,一经查实即予取消报名或录取资格。考生因不符合报考条件及相关要求、填报信息错误或填报虚假信息造成的一切后果,由考生本人承担。
(三)招生计划及录取办法
2023年我校对台湾地区的招生人数视报考生源情况而定。若报考考生较多,学校将适当增加招生计划,根据实际报考情况确定招生人数。学校将对考生提供的材料进行审核,根据学生志愿、学测成绩、中学期间学习经历、社会实践等情况,择优录取。
考生须于5月15日至19日期间登录系统查询本人录取情况,进行录取确认。逾期未确认的考生视为放弃录取资格,且不得参加征集志愿报名。考生确认后,我校拟于7月寄发《入学通知书》。并将合格名单报送中国普通高校联合招生办公室审核,申请办理录取手续。
四、学费及住宿费(收费以当年主管部门审批为准)
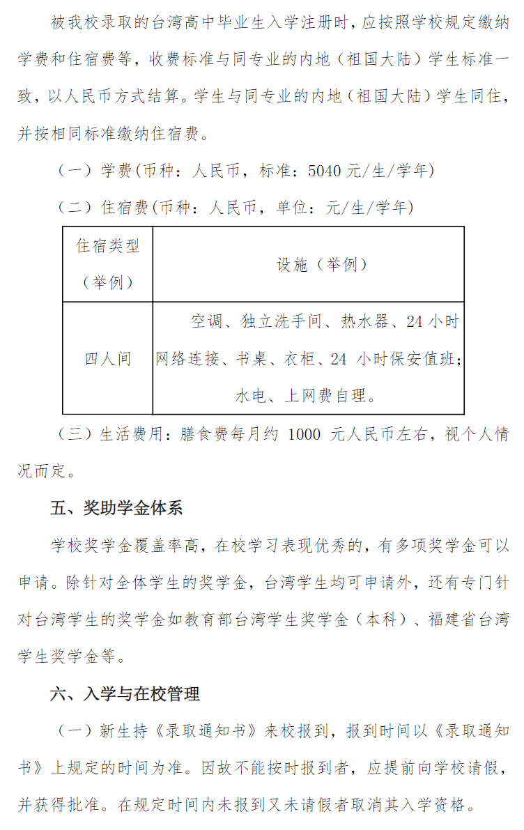
被我校录取的台湾高中毕业生入学注册时,应按照学校规定缴纳学费和住宿费等,收费标准与同专业的内地(祖国大陆)学生标准一致,以人民币方式结算。学生与同专业的内地(祖国大陆)学生同住,并按相同标准缴纳住宿费。
学费(币种:人民币,标准:5040元/生/学年)
(二)住宿费(币种:人民币,单位:元/生/学年)
住宿类型(举例) |
设施(举例) |
四人间 |
空调、独立洗手间、热水器、24小时网络连接、书桌、衣柜、24 小时保安值班;水电、上网费自理。 |
(三)生活费用:膳食费每月约 1000 元人民币左右,视个人情况而定。
五、奖助学金体系
学校奖学金覆盖率高,在校学习表现优秀的,有多项奖学金可以申请。专门针对台湾学生的奖学金如下(其他针对全体学生的奖学金,学生均可申请):
名称 |
等级及金额(元/RMB) |
奖励对象 |
教育部台湾学生奖学金(本科) |
特等奖 8000 元/年 |
用于奖励在校表现优异的台湾学生 |
一等奖 6000 元/年 |
||
二等奖 5000 元/年 |
||
三等奖 4000 元/年 |
||
福建省台湾学生奖学金 |
本科生6000 元 |
用于奖励优秀在校台湾学生 |
六、入学与在校管理
(一)新生持《录取通知书》来校报到,报到时间以《录取通知书》上规定的时间为准。因故不能按时报到者,应提前向学校请假,并获得批准。在规定时间内未报到又未请假者取消其入学资格。
(二)新生入校后,我校将核查其入学资格,并进行身体检查。凡不符合招收台湾地区学生报名条件或弄虚作假者,我校将取消其入学资格;对身体条件不符合入学要求者,取消入学资格;仅专业受限者,可以商转其他专业。
七、其他
(一)根据教育部发布的《普通高等学校招收和培养香港特别行政区、澳门特别行政区及台湾地区学生的规定》,港澳台学生应与内地(祖国大陆)学生执行统一的毕业标准,政治课和军训课学分可以其他国情类课程学分替代。修完规定课程、修满学分即准予毕业。符合学位授予条件者,学校授予其学士学位。
(二)新生入学报到时,所持出入境证件的有效期应与学习期限相适应,有效期至少一年。
(三)已在我校学习一学期以上的在校港澳台学生,应于每学期开学两星期内到所在二级学院办理注册手续。凡无故逾期两周不注册者,按自动退学处理。
(四)本简章内容如与上级教育主管部门招生规定不一致时,以上级教育主管部门规定为准。
(五)我校未委托任何中介机构或个人进行招生工作。对以我校名义进行非法招生宣传等活动的中介机构或个人,我校保留依法追究其责任的权利。
八、联系办法:
学校地址:福建省莆田市城厢区学园中街1133号
邮政编码:351100
联系单位:莆田学院
招生咨询热线:+86-594-2637164 +86-594-2615956(传真)
网址:http://www.ptu.edu.cn
电子邮箱:ptxyzsb@126.com
資料來源: 院校官網 整理: 大学志 发布日期:2022年4月20日
一、学校简介
莆田学院位于福建东南沿海、海上“和平女神”妈祖故乡、著名侨乡——莆田市,是2002年3月经教育部批准成立的全日制普通本科大学,2021年10月获批硕士学位授予单位。由福建省政府领导和管理,实行省市共建的办学体制。2011年、2017年顺利通过了教育部本科教学工作合格评估和审核评估。学校获评中国侨联爱国主义教育基地,全国绿化模范单位,全国全民健身活动先进单位,中国心理学会心理健康教育先进单位,福建省文明学校、平安校园,福建省花园式单位。
学校由原莆田高等专科学校、原福建医科大学莆田分校、原莆田华侨体育师范学校合并组建而成,2013年10月仙游师范学校整体并入。学校办学历史可追溯到1898年创办的兴化圣教医院附设护士训练班。
新校区占地2970亩,中部核心区投入使用,校部机关和一馆九院6800多名师生顺利搬迁。老校区校园占地面积1666.8亩,校舍建筑面积71.70万平方米。教学科研仪器设备总值达3.15亿元,馆藏图书(含电子图书)504多万册。拥有40个实验室,其中省级实验教学示范中心8个、省级基础课实验教学平台5个,省级虚拟仿真实验教学中心3个,校级实验教学示范中心11个,校级虚拟仿真实验教学中心20个;实习实训基地304个,其中包括省级校外实践教学基地5个、国家级校外实践教学基地1个。直属附属医院1个,非直属附属医院4个,教学、实习医院38个。
学校明确“应用型、地方性、开放式、特色化”的办学定位,坚持“服务需求、贴近产业、强化特色、错位发展”的原则,加强应用型学科和相关支撑学科建设,构建以工、医为主干,文、理、经、管、艺、教等多学科协调发展的学科体系,主动对接福建省及莆田市的支柱产业和新兴产业,培养作为基层骨干、行业中坚的上手快、能吃苦、有后劲的应用型人才,全面推进“红色、品质、文化、活力、美丽”五新莆院建设,建成省内一流高水平应用型大学。
二、莆田学院2022年境外生本科招生部分专业目录
专业 |
代码 |
科类 |
学制 |
层次 |
汉语言文学 |
04 |
文史 |
4 |
本科 |
广告学 |
05 |
文史 |
4 |
本科 |
新闻学 |
06 |
文史 |
4 |
本科 |
商务英语 |
07 |
文理 |
4 |
本科 |
日语 |
08 |
文史 |
4 |
本科 |
财务管理 |
09 |
文理 |
4 |
本科 |
会计学 |
10 |
文理 |
4 |
本科 |
市场营销 |
11 |
文史 |
4 |
本科 |
旅游管理 |
12 |
文史 |
4 |
本科 |
人力资源管理 |
13 |
文史 |
4 |
本科 |
公共事业管理 |
14 |
文理 |
4 |
本科 |
电子商务 |
15 |
理工 |
4 |
本科 |
数学与应用数学 |
16 |
理工 |
4 |
本科 |
金融工程 |
17 |
理工 |
4 |
本科 |
计算机科学与技术 |
18 |
理工 |
4 |
本科 |
电子信息工程 |
19 |
理工 |
4 |
本科 |
通信工程 |
20 |
理工 |
4 |
本科 |
测控技术与仪器 |
21 |
理工 |
4 |
本科 |
机械设计制造及其自动化 |
22 |
理工 |
4 |
本科 |
电气工程及其自动化 |
23 |
理工 |
4 |
本科 |
生物医学工程 |
24 |
理工 |
4 |
本科 |
数据科学与大数据技术 |
25 |
理工 |
4 |
本科 |
智能科学与技术 |
26 |
理工 |
4 |
本科 |
机器人工程 |
27 |
理工 |
4 |
本科 |
软件工程 |
28 |
理工 |
4 |
本科 |
物联网工程 |
29 |
理工 |
4 |
本科 |
环境工程 |
30 |
理工 |
4 |
本科 |
应用化学 |
31 |
理工 |
4 |
本科 |
食品质量与安全 |
32 |
理工 |
4 |
本科 |
生物技术 |
33 |
理工 |
4 |
本科 |
城乡规划 |
34 |
理工 |
5 |
本科 |
土木工程 |
35 |
理工 |
4 |
本科 |
工程管理 |
36 |
理工 |
4 |
本科 |
工程造价 |
37 |
理工 |
4 |
本科 |
三、报名条件
(一)报考资格
台湾技术型高级中等学校(包括公私立技术型高级中等学校,普通型高级中等学校、单科型高级中等学校及综合型高级中等学校所设专业群、职业类科以及开设综合高中课程、实用技能课程的学校)毕业生;具有台湾居民居住证或《台湾居民来往大陆通行证》,以及在台湾居住的有效身份证明;品行端正,身体健康,拥护两岸和平发展和祖国统一;统测成绩在语文、数学、英文考试科目中任意一科达到均标级以上的考生均可报考。学校对考生身体健康状况的要求按教育部、卫生部、中国残疾人联合会制定的《普通高等学校招生体检工作指导意见》及有关补充规定执行。
(二)报考办法
1.申请方式:
(1)填写《台湾学生免试入学申请表》(附件一)并打印;
(2)将报名表格与相关申请材料一并邮寄到莆田学院招生办(在申请截止日前寄到)。
2.申请时间:
自即日起至2022年7月1日(节假日除外)。
3.申请材料:
(1)《台湾学生免试入学申请表》完整填写、签字后的扫描件;
(2)在台湾居住的有效身份证明扫描件;
(3)台湾居民居住证或台湾居民来往大陆通行证扫描件;
(4)往届高中毕业生须提供毕业证书扫描件;应届高中毕业生须提供就读学校开具的应届毕业生预毕业证明或在学证明扫描件,证明上应注明学籍号;
(5)统测成绩通知单扫描件(含报名序号和准考证号);
(6)中学阶段职业技能、课外活动、社会活动和个人兴趣特长,附获奖证书和其他相关证明材料。
注:考生报名前应仔细核对本人是否符合报名条件,须对提交的证明材料的真实性负责。凡不符合报考条件的考生,一经查实即予取消报名或录取资格。
4.审核、面试及录取
(1)初审:2022年7月1日-7月5日,我校对申请人报名资格和报名材料进行初审,并于7月10日前通过电子邮件或电话等形式通知考生本人。
(2)面试:7月中旬我校将根据需要对通过资格审查的学生进行面试,面试具体安排届时将通知考生本人。
(3)录取:学校根据申请人“统测”成绩及综合情况等进行评定,择优录取,8月上旬寄发《入学通知书》。并将合格名单报送中国普通高校联合招生办公室审核,申请办理录取手续。
四、学费及住宿费(收费以当年主管部门审批为准)
被我校录取的台湾高中毕业生入学注册时,应按照学校规定缴纳学费和住宿费等,台湾学生与同专业的内地(祖国大陆)学生同住,收费标准与同专业的内地(祖国大陆)学生标准一致,以人民币方式结算。执行期间学费和住宿费的收费标准若有变化,根据发改等部门新出台的收费政策执行。
学费(币种:人民币,单位:元/人/学年)
专业 |
一般专业 |
学费 |
5040 |
住宿费(币种:人民币,单位:元/人/学年)
住宿类型(举例) |
住宿费标准(举例) |
设施(举例) |
四人间 |
1300 |
空调、洗衣机、独立洗手间、热水器、24小时网络连接、书桌、衣柜;水电、上网费自理。 |
(三)生活费用:膳食费每月约1000元人民币左右,视个人情况而定。
五、奖助学金体系
学校奖学金覆盖率高,在校学习表现优秀的,有多项奖学金可以申请。专门针对台湾学生的奖学金如下(其他针对全体学生的奖学金,学生均可申请):
种类 |
名称 |
等级及金额(元/RMB) |
奖励对象 |
在校生奖学金 |
教育部台湾学生 奖学金(本科) |
特等奖 8000 元/年 |
用于奖励在校表现优异的台湾学生 |
一等奖 6000 元/年 |
|||
二等奖 5000 元/年 |
|||
三等奖 4000 元/年 |
|||
福建省台湾学生 奖学金 |
本科生6000 元 |
用于奖励优秀在校台湾学生 |
六、入学与在校管理
1.新生持《录取通知书》来校报到,报到时间以《录取通知书》上规定的时间为准。因故不能按时报到者,应提前向学校请假,并获得批准。在规定时间内未报到又未请假者取消其入学资格。
2.新生入校后,我校将核查其入学资格,并进行身体检查。凡不符合招收台湾地区学生报名条件或弄虚作假者,我校将取消其入学资格;对身体条件不符合入学要求者,取消入学资格;仅专业受限者,可以商转其他专业。
3.台湾地区学生在读期间可申请教育部台湾学生奖学金、福建省台湾学生奖学金。
4.学生在校期间,学校按教育部等六部门发布的《普通高等学校招收和培养香港特别行政区、澳门特别行政区及台湾地区学生的规定》进行管理。学生与内地(祖国大陆)学生享受同等医疗保障政策,按规定参加高校所在地城镇居民基本医疗保险并享受同等待遇。
七、其他
1.根据教育部发布的《普通高等学校招收和培养香港特别行政区、澳门特别行政区及台湾地区学生的规定》,港澳台学生应与内地(祖国大陆)学生执行统一的毕业标准,政治课和军训课学分可以其他国情类课程学分替代。修完规定课程、修满学分即准予毕业。符合学位授予条件者,学校授予其学士学位。
2.新生入学报到时,所持出入境证件的有效期应与学习期限相适应,有效期至少一年。
3.已在我校学习一学期以上的在校港澳台学生,应于每学期开学两星期内到所在二级学院办理注册手续。凡无故逾期两周不注册者,按自动退学处理。
4.本简章内容如与上级教育主管部门招生规定不一致时,以上级教育主管部门规定为准。
5.我校未委托任何中介机构或个人进行招生工作。对以我校名义进行非法招生宣传等活动的中介机构或个人,我校保留依法追究其责任的权利。
八、联系办法
学校地址:福建省莆田市城厢区学园中街1133号
邮政编码:351100
联系单位:莆田学院
招生咨询热线:+86-594-2637164 +86-594-2615956(传真)
电子邮箱:ptxyzsb@126.com
資料來源: 院校官網 整理: 大学志 发布日期:2022年2月18日
一、学校简介
莆田学院位于福建东南沿海、海上“和平女神”妈祖故乡、著名侨乡——莆田市,是2002年3月经教育部批准成立的全日制普通本科大学,2021年10月获批硕士学位授予单位。由福建省政府领导和管理,实行省市共建、以市为主的办学体制。2011年、2017年顺利通过了教育部本科教学工作合格评估和审核评估。学校获评中国侨联爱国主义教育基地,全国绿化模范单位,全国全民健身活动先进单位,中国心理学会心理健康教育先进单位,福建省文明学校、平安校园,福建省花园式单位。
学校由原莆田高等专科学校、原福建医科大学莆田分校、原莆田华侨体育师范学校合并组建而成,2013年10月仙游师范学校整体并入。学校办学历史可追溯到1898年创办的兴化圣教医院附设护士训练班。
新校区占地2970亩,中部核心区投入使用,校部机关和一馆九院6800多名师生顺利搬迁。老校区校园占地面积1666.8亩,校舍建筑面积71.70万平方米。教学科研仪器设备总值达3.15亿元,馆藏图书(含电子图书)504多万册。拥有40个实验室,其中省级实验教学示范中心8个、省级基础课实验教学平台5个,省级虚拟仿真实验教学中心3个,校级实验教学示范中心11个,校级虚拟仿真实验教学中心20个;实习实训基地304个,其中包括省级校外实践教学基地5个、国家级校外实践教学基地1个。直属附属医院1个,非直属附属医院4个,教学、实习医院38个。
学校明确“应用型、地方性、开放式、特色化”的办学定位,坚持“服务需求、贴近产业、强化特色、错位发展”的原则,加强应用型学科和相关支撑学科建设,构建以工、医为主干,文、理、经、管、艺、教等多学科协调发展的学科体系,主动对接福建省及莆田市的支柱产业和新兴产业,培养作为基层骨干、行业中坚的上手快、能吃苦、有后劲的应用型人才,全面推进“红色、品质、文化、活力、美丽”五新莆院建设,建成省内一流高水平应用型大学。
二、莆田学院2022年境外生本科招生部分专业目录
专业 |
代码 |
科类 |
学制 |
层次 |
学前教育 |
01 |
文理 |
4 |
本科 |
小学教育 |
02 |
文理 |
4 |
本科 |
英语 |
03 |
文理 |
4 |
本科 |
汉语言文学 |
04 |
文史 |
4 |
本科 |
广告学 |
05 |
文史 |
4 |
本科 |
新闻学 |
06 |
文史 |
4 |
本科 |
商务英语 |
07 |
文理 |
4 |
本科 |
日语 |
08 |
文史 |
4 |
本科 |
财务管理 |
09 |
文理 |
4 |
本科 |
会计学 |
10 |
文理 |
4 |
本科 |
市场营销 |
11 |
文史 |
4 |
本科 |
旅游管理 |
12 |
文史 |
4 |
本科 |
人力资源管理 |
13 |
文史 |
4 |
本科 |
公共事业管理 |
14 |
文理 |
4 |
本科 |
电子商务 |
15 |
理工 |
4 |
本科 |
数学与应用数学 |
16 |
理工 |
4 |
本科 |
金融工程 |
17 |
理工 |
4 |
本科 |
计算机科学与技术 |
18 |
理工 |
4 |
本科 |
电子信息工程 |
19 |
理工 |
4 |
本科 |
通信工程 |
20 |
理工 |
4 |
本科 |
测控技术与仪器 |
21 |
理工 |
4 |
本科 |
机械设计制造及其自动化 |
22 |
理工 |
4 |
本科 |
电气工程及其自动化 |
23 |
理工 |
4 |
本科 |
生物医学工程 |
24 |
理工 |
4 |
本科 |
数据科学与大数据技术 |
25 |
理工 |
4 |
本科 |
智能科学与技术 |
26 |
理工 |
4 |
本科 |
机器人工程 |
27 |
理工 |
4 |
本科 |
软件工程 |
28 |
理工 |
4 |
本科 |
物联网工程 |
29 |
理工 |
4 |
本科 |
环境工程 |
30 |
理工 |
4 |
本科 |
应用化学 |
31 |
理工 |
4 |
本科 |
食品质量与安全 |
32 |
理工 |
4 |
本科 |
生物技术 |
33 |
理工 |
4 |
本科 |
城乡规划 |
34 |
理工 |
5 |
本科 |
土木工程 |
35 |
理工 |
4 |
本科 |
工程管理 |
36 |
理工 |
4 |
本科 |
工程造价 |
37 |
理工 |
4 |
本科 |
临床医学 |
38 |
理工 |
5 |
本科 |
护理学 |
39 |
理工 |
4 |
本科 |
助产学 |
40 |
理工 |
4 |
本科 |
药学 |
41 |
理工 |
4 |
本科 |
医学影像技术 |
42 |
理工 |
4 |
本科 |
医学检验技术 |
43 |
理工 |
4 |
本科 |
三、报名条件
(一)报考资格
坚持“一国两制”,拥护祖国统一,具有高中毕业或同等学历,品行端正,身体健康,持有效的《台湾居民来往大陆通行证》和《台湾居民身份证》,或《中华人民共和国台湾居民居住证》的学生,年龄不超过30周岁,均可报考。学校对考生身体健康状况的要求按教育部、卫生部、中国残疾人联合会制定的《普通高等学校招生体检工作指导意见》及有关补充规定执行。
(二)报考办法
申请入学
高中阶段在台湾或在大陆台商子弟(女)学校就读的台湾籍高中毕业生,参加“学测”考试,语文、数学、英语考试科目中任何一科成绩达到均标级以上的,经毕业学校专函推荐且中学阶段课外活动、社会活动表现优良和个人兴趣特长突出,可免试申请就读我校。
1.申请方式:
(1)打印《台湾学生免试入学申请表》(附件一)并填写,
(2))将报名表格与相关申请材料一并邮寄到莆田学院招生办(在申请截止日前寄到)。
2.申请时间:
自即日起至2022年7月1日(节假日除外)。
3.申请材料:
3.1填写完整的《台湾学生免试入学申请表》;
3.2有效的《台湾居民来往大陆通行证》(台胞证)和《台湾居民身份证》,或《中华人民共和国台湾居民居住证》影印本;
3.3往届高中毕业生携带毕业证书影印本;应届高中毕业生携带就读学校开具的应届毕业生预毕业证明原件,证明上应注明学籍号;
3.4台湾地区大学入学考试学科能力测试成绩通知单影印本(含报名序号,须加盖学校公章);
3.5中学阶段课外活动、社会活动和个人兴趣特长,附获奖证书影印本和其他相关证明材料;
3.6个人陈述。字数控制在500字之内,请另行附页。
注:考生报名前应仔细核对本人是否符合报名条件,须对提交的证明材料的真实性负责。凡不符合报考条件的考生,一经查实即予取消报名或录取资格。
4.审核、面试及录取
4.1初审:2022年7月1日-7月5日,我校对申请人报名资格和报名材料进行初审,并于7月10日前通过电子邮件或电话等形式通知考生本人。
4.2面试:7月中旬我校将根据需要对通过资格审查的学生进行面试,面试具体安排届时将通知考生本人。
4.3录取:学校根据申请人“学测”成绩及综合情况等进行评定,择优录取,8月上旬寄发《入学通知书》,并将合格名单报送中国普通高校联合招生办公室审核,申请办理录取手续。
考试入学
全国联招:中国普通高等学校联合招收华侨及港澳台地区学生考试。
凡有志愿报读我校的学生,我校将根据其考试成绩,择优录取。报名时间一般为每年3月上旬,考试时间为每年5月下旬(具体时间以联招办公布为准)。详情可登入:联招办网站https://www.gatzs.com.cn/gatpz/index.do查询。
四、学费及住宿费(收费以当年主管部门审批为准)
被我校录取的台湾高中毕业生入学注册时,应按照学校规定缴纳学费和住宿费等,收费标准与同专业的内地(祖国大陆)学生标准一致,以人民币方式结算。学生与同专业的内地(祖国大陆)学生同住,并按相同标准缴纳住宿费。
(一)学费(币种:人民币,单位:元/人/学年)
专业 |
一般专业 |
医学类专业 |
学费 |
4800 |
6000 |
(二)住宿费(币种:人民币,单位:元/人/学年)
住宿类型(举例) |
设施(举例) |
四人间 |
空调、独立洗手间、热水器、24小时网络连接、书桌、衣柜、24 小时保安值班;水电、上网费自理。 |
(三)生活费用:膳食费每月约 1000 元人民币左右,视个人情况而定。
五、奖助学金体系
学校奖学金覆盖率高,在校学习表现优秀的,有多项奖学金可以申请。专门针对台湾学生的奖学金如下(其他针对全体学生的奖学金,学生均可申请):
种类 |
名称 |
等级及金额(元/RMB) |
奖励对象 |
在校生奖学金 |
教育部台湾学生 奖学金(本科) |
特等奖 8000 元/年 |
用于奖励在校表现优异的台湾学生 |
一等奖 6000 元/年 |
|||
二等奖 5000 元/年 |
|||
三等奖 4000 元/年 |
|||
福建省台湾学生 奖学金 |
本科生6000 元 |
用于奖励优秀在校台湾学生 |
六、入学与在校管理
1.新生持《录取通知书》来校报到,报到时间以《录取通知书》上规定的时间为准。因故不能按时报到者,应提前向学校请假,并获得批准。在规定时间内未报到又未请假者取消其入学资格。
2.新生入校后,我校将核查其入学资格,并进行身体检查。凡不符合招收台湾地区学生报名条件或弄虚作假者,我校将取消其入学资格;对身体条件不符合入学要求者,取消入学资格;仅专业受限者,可以商转其他专业。
3.台湾地区学生在读期间可申请教育部台湾学生奖学金、福建省台湾学生奖学金。
七、其他
1.根据教育部发布的《普通高等学校招收和培养香港特别行政区、澳门特别行政区及台湾地区学生的规定》,港澳台学生应与内地(祖国大陆)学生执行统一的毕业标准,政治课和军训课学分可以其他国情类课程学分替代。修完规定课程、修满学分即准予毕业。符合学位授予条件者,学校授予其学士学位。
2.新生入学报到时,所持出入境证件的有效期应与学习期限相适应,有效期至少一年。
3.已在我校学习一学期以上的在校港澳台学生,应于每学期开学两星期内到所在二级学院办理注册手续。凡无故逾期两周不注册者,按自动退学处理。
4.本简章内容如与上级教育主管部门招生规定不一致时,以上级教育主管部门规定为准。
5.我校未委托任何中介机构或个人进行招生工作。对以我校名义进行非法招生宣传等活动的中介机构或个人,我校保留依法追究其责任的权利。
八、联系办法:
学校地址:福建省莆田市城厢区学园中街1133号
邮政编码:351100
联系单位:莆田学院
招生咨询热线:+86-594-2637164 +86-594-2615956(传真)
网址:http://www.ptu.edu.cn或http://202.101.111.195
电子邮箱:ptxyzsb@126.com
资料来源: 莆田学院_院校官网 | 资料整理:大学志 · 华侨港澳台招生组
莆田学院位于福建东南沿海、海上“和平女神”妈祖故乡、著名侨乡——莆田市,是2002年3月经教育部批准成立的全日制普通本科大学。2021年10月获批硕士学位授予单位。2011年通过教育部本科教学工作合格评估,2017年顺利接受了教育部本科教学工作审核评估,学校获评中国侨联爱国主义教育基地,全国绿化模范单位,全国全民健身活动先进单位,中国心理学会心理健康教育先进单位,福建省文明学校、平安校园,福建省花园式单位。
办学历史:学校由原莆田高等专科学校、原福建医科大学莆田分校、原莆田华侨体育师范学校合并组建而成,2013年10月仙游师范学校整体并入。学校办学历史可追溯到1898年创办的兴化圣教医院附设护士训练班。
办学条件:新校区占地2970亩,核心区和工科组团建成投入使用,近万名师生顺利搬迁。老校区校园占地面积1666.8亩,校舍建筑面积71.70万平方米。教学科研仪器设备总值达3.15亿元,馆藏图书(含电子图书)504多万册。拥有40个实验室,其中省级实验教学示范中心8个、省级基础课实验教学平台5个,省级虚拟仿真实验教学中心3个,校级实验教学示范中心11个,校级虚拟仿真实验教学中心20个;实习实训基地304个,其中包括省级校外实践教学基地5个、国家级校外实践教学基地1个。直属附属医院1个,非直属附属医院4个,教学、实习医院38个。
办学思路:学校按照“应用型、地方性、开放式、特色化”的办学定位,坚持“服务需求、贴近产业、强化特色、错位发展”的原则,做优做强工医优势学科,做精做特人文社会学科,打造“工医占优势,人文显特色”的综合性大学学科布局,培养上手快、能吃苦、有后劲的应用型人才,全面推进“红色、品质、文化、活力、美丽”五新莆院建设,奋力建成省内一流高水平应用型大学。
学院专业:下设马克思主义学院、文化与传播学院、外国语学院、数学与金融学院、环境与生物工程学院、机电与信息工程学院、土木工程学院、工艺美术学院、音乐学院、体育学院、管理学院、商学院、护理学院、药学与医学技术学院、基础医学院、基础教育学院、新工科产业学院等17个二级学院,56个本科专业,形成了机电类、信息类、土建类、医学类、文化产业类、工商及公共服务类、环境与生化类、工艺美术类等八大专业群,涵盖了理学、工学、文学、管理学、医学、教育学、艺术学、经济学等8大学科门类。现有全日制普通本科学生2.1万人。
师资队伍:学校着力推进“人才强校”战略,创新人才管理工作机制,实施“高端人才引培工程”“博士工程”“名校进修工程”“教师专业能力提升工程”,坚持“外引”“内培”和“柔性聘用”并举,努力打造高素质人才队伍。现有教职工1683人,其中专任教师1240人,副高以上职称教师575人、硕士学位以上教师1046人、双师双能型教师718人。学校现有享受国务院政府特殊津贴专家5人,闽江学者讲座教授20人,福建省百千万人才工程人选5人,福建省引进高层次B类人才2人、C类人才10人,福建省高校新世纪优秀人才支持计划人选18人,福建省高校杰出青年科研人才培育计划人选17人;福建省第二届“最美教师”1人,福建省优秀教师6人,福建省教学名师4人。
研究生教育:坚持“立德树人、服务需求、提高质量、追求卓越”,深入推进导师队伍建设,完善人才培养体系,健全质量保障机制,提升研究生培养质量,为福建省“六四五”产业新体系和莆田市“343”重点发展产业体系提供高层次人才保障和智力支撑。现有新闻与传播、机械、资源与环境等三个硕士专业学位授权点,研究生导师387人,与企事业单位共建优质研究生联合培养基地48个。与福州大学、福建师范大学、福建农林大学、福建医科大学等高校开展联合培养硕士研究生,现有在校联合培养研究生135人,已毕业51人,积累较丰富研究生培养经验。建立研究生国家奖学金、国家助学金、学业奖学金、“三助”岗位、优秀新生奖学金等完善奖助体系。“十四五”时期要加快建成规模结构合理,体制机制完善,培养质量过硬,产教融合深入,服务支撑能力坚实的研究生教育培养体系。
教学改革:学校强化教学中心地位,扎实推进教育教学改革,不断完善教学质量保障体系,入选省示范性应用型本科高校。注重实践教学和应用型人才培养模式的改革,是教育部、卫生部第一批“卓越医生教育培养计划项目”试点单位。2013年以来,获批11个省级一流本科专业建设点,6个省级创新创业教育改革试点专业和9门省级精品资源共享课获省级立项;荣获2门国家级一流本科课程、73门省级一流本科课程、1门国家级课程思政示范课程和1门省级课程思政示范课程;获批省级以上教学团队10个,其中国家级课程思政教学团队1个。临床医学、工艺美术、机械设计制造及其自动化、应用化学、计算机科学与技术、市场营销6个专业成为省级服务产业特色专业。临床医学、护理学专业通过教育部认证,土木工程、测控技术与仪器、计算机科学与技术、工程管理、环境工程专业接受了IEET工程及科技教育认证。2011年、2017年学校顺利通过了教育部本科教学工作合格评估和审核评估。2018年,学校入选首批省示范性应用型本科高校。2021年,学校获批成为硕士学位授予单位,同时获批新闻与传播、机械、资源与环境3个硕士专业学位授权点。莆田学院附属医院临床技能综合培训中心获国家级立项,机电工程虚拟仿真实验教学中心获省级立项。获省级教育教学成果奖19项。学生在学科和技能竞赛中获国际级奖项36人次、国家级奖项1021人次、省级奖项1964人次。
科研工作:学校现有省级及以上科研创新平台32个,其中工信部科研平台1个、省级“2011”协同创新中心2个、省级特色新型智库1个、省公共服务平台1个、省级产学研示范基地1个、省级重点实验室10个、省级工程(技术)研究中心6个、省级人文社科基地8个、省级院士专家工作站2个。全校现有省级科研创新团队2个,校级科研团队78个。2002年以来,全校共承担校外科研项目2804项,其中国家级项目47项、省部级项目472项,发表高水平学术论文2100多篇,出版学术著作400多部,获省部级科研成果奖40项、授权专利1330项。2021年全校科研经费总投入1.24亿元,师均科研经费10.9万元。学校立足地域人文优势,深入开展妈祖文化研究,取得了一系列丰硕的成果。“妈祖文化传承与发展协同创新中心”获批为省级“2011协同创新中心”,妈祖文化研究中心成为第一批省社科研究基地和省高校人文社科优秀研究基地,并入选为省高校特色新型智库;学校是国家体育总局妈祖民俗体育文化研究基地、全国台联海峡两岸妈祖文化研习交流基地、中国社科院历史研究所妈祖文化研究基地,是福建省妈祖文化研究会会长单位。
合作办学:稳步推进国际交流合作,与美国新奥尔良大学联合举办了公共事业管理专业(医疗健康产业管理),与英国邓迪大学、新西兰梅西大学等20多个国外大学开展交流合作,学校跻身中国大学国际竞争力排行榜500强。作为福建省首批闽台高校联合培养人才项目试点高校,学校从2011年开始,先后与实践大学、明道大学、嘉南药理大学、朝阳科技大学、弘光科技大学、台湾清华大学、大同大学等7所台湾高校开展合作办学。与中国社科院历史研究所、中国联通福建省分公司、莆田市城投集团等150多个企事业单位开展政产学研合作。
服务地方:贴近莆田市产业发展的需要,与莆田市5个县区建立战略合作关系,积极与政府部门、行业协会、工业园区、企业开展产学研合作,成立莆田市经济发展研究中心、莆田市旅游发展研究中心等共建产学研合作科研平台16个。通过参加6•18项目成果交易会等途径,积极推介、对接科研成果。积极传承地方文化,深入开展妈祖文化、莆仙文化研究,积极参与妈祖祭典和重大赛事活动的表演、组织服务工作。
资料来源:莆田学院
数据统计截止2022年5月
| 厦门大学 | 华侨大学 |
| 福州大学 | 福建工程学院 |
| 福建农林大学 | 集美大学 |
| 福建医科大学 | 福建中医药大学 |
| 福建师范大学 | 闽江学院 |
| 武夷学院 | 宁德师范学院 |
| 泉州师范学院 | 闽南师范大学 |
| 厦门理工学院 | 三明学院 |
| 莆田学院 | 集美大学诚毅学院 |
| 福州外语外贸学院 | 福建江夏学院 |
| 福建技术师范学院 |
本頁引用教育相關官網及大學官網一些資源,
版權歸原作者所有,具體信息請以官網公布為準。