本站主頁属性 公办 本科 所在地 四川省成都市 / 眉山市
四川大学(Sichuan University),简称“川大”,位于四川省成都市,是中华人民共和国教育部直属、中央直管副部级的全国重点大学;位列国家“双一流”、“211工程”、“985工程”,入选“珠峰计划”、“2011计划”、“111计划”、“强基计划”、卓越工程师教育培养计划、卓越医生教育培养计划、卓越法律人才教育培养计划、国家建设高水平大学公派研究生项目、全国深化创新创业教育改革示范高校,为学位授权自主审核单位、中国研究生院院长联席会会员、医学“双一流”建设联盟成员、自主划线高校,是国家布局在中国西部重点建设的高水平研究型综合大学。
2025年四川大学依据台湾地区大学入学考试学科能力测试成绩招收台湾高中毕业生资讯
2025年四川大学招收澳门保送生资讯
2025年四川大学招收香港中学文凭考试学生资讯
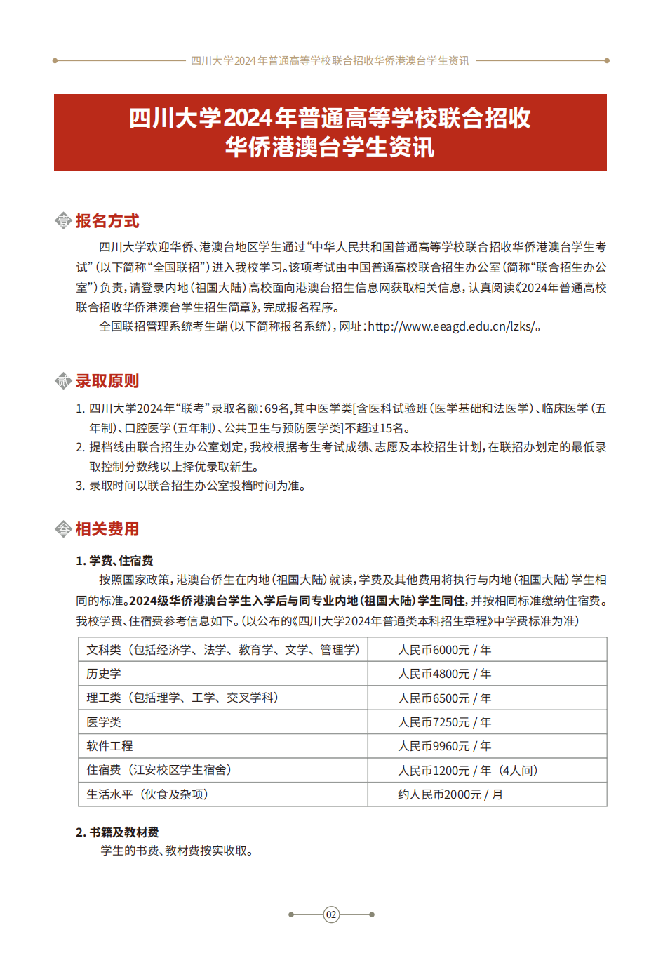
2024年四川大学普通高等学校联合招收华侨港澳台学生资讯
2024年四川大学依据台湾地区大学入学考试学科能力测试成绩招收台湾高中毕业生资讯
2024年四川大学招收澳门保送生资讯
2024年四川大学招收香港中学文凭考试学生资讯
資料來源: 院校官網 整理: 大学志 发布日期:2024年12月19日
一、学校简介
1.基本情况
四川大学是教育部直属全国重点大学,是国家布局在中国西部的重点建设的高水平研究型综合大学,是国家“双一流”建设高校(A类)。四川大学地处中国历史文化名城——“天府之国”的成都,有望江、华西和江安三个校区。四川大学起始于1896年四川总督鹿传霖奉光绪特旨创办的四川中西学堂,是西南地区最早的近代高等学校,由原四川大学、原成都科技大学、原华西医科大学三所全国重点大学经过两次合并而成。四川大学在上海软科“2024世界大学学术排名”中位居中国内地高校第13位、全球第98位;在2024年泰晤士高等教育世界大学排名中位居中国内地第8名、全球第150名。
2.学科建设及人才培养
四川大学综合性大学优势明显,在全国第五轮学科评估中,稳居国内第一方阵。获批93个国家级一流本科专业建设点,入选数全国高校第一。四川大学充分发挥学科门类齐全的优势,开辟文理工医学科专业交叉融合、本硕博贯通的拔尖创新人才培养新路径。“以课堂教学改革为突破口的一流本科教育川大实践”获国家级教学成果特等奖。
3.对外交流与合作
四川大学不断深化与国(境)外高水平大学开展“2+2”“3+1”“3+1+1”等模式的联合培养项目,与45个国家和地区的268所知名大学、科研机构建立了交流合作关系。每年举办“国际课程周”,邀请来自百余所世界一流大学的外籍专家为川大学子们开设为期两周的全英文课程,为每一位学子提供了不出国门就能在校园内享受全球一流教育资源的机会。四川大学于2018年启动了“大川视界”大学生海外访学计划,选派川大学子到国(境)外百余所学校(机构)访学交流,并提供经费支持、学分认定政策和相关奖励。
二、申请条件
1.持有《台湾居民居住证》或《台湾居民来往大陆通行证》,以及在台湾居住的有效身份证明,考生所持证件须与考生本人信息一致,且在有效期之内;
2.参加2025年台湾地区大学入学考试学科能力测试的台湾高中毕业生;
3.学测成绩要求为:理工类专业要求语文、英语、数学(A或B)、自然等四门科目成绩均达到前标及以上,其中部分医学类专业[包含口腔医学(五年制)、临床医学(五年制)、医科试验班(医学基础和法医学)和公共卫生与预防医学类]要求以上四科成绩均达到顶标;文史类专业要求语文、英语、数学(A或B)、社会等四门科目成绩均达到前标及以上;文理兼收专业要求语文、英语、数学(A或B)、自然(或社会)等四门科目成绩均达到前标及以上;
4.品行端正,无违法犯罪记录。
三、报名时间及方式
报名时间为2025年3月1日至31日。
报名方式:考生登录祖国(大陆)普通高校依据台湾地区学测成绩招收台湾高中毕业生报名系统(网址:https://www.gatzs.com.cn/z/tw/)进行报名。考生须按照要求输入个人信息,上传个人证件、电子照片、学测成绩(含报名序号和准考证号,须加盖学校公章)、考生诚信承诺书等基本材料,提交成绩查验授权书及其他材料。
我校要求提供的其他材料包括:
1.中学成绩单影印件;
2.往届高中毕业生须提供毕业证书,应届高中毕业生须提供就读学校开具的预毕业证明且注明学籍号;
3.中学阶段课外活动、社会活动和个人兴趣特长,附获奖证书和其他相关证明材料。
报名截止前,考生可修改基本材料和其他材料。报名截止后,考生原则上不可修改基本材料。考生应准确填写个人网上报名信息并提供真实材料。
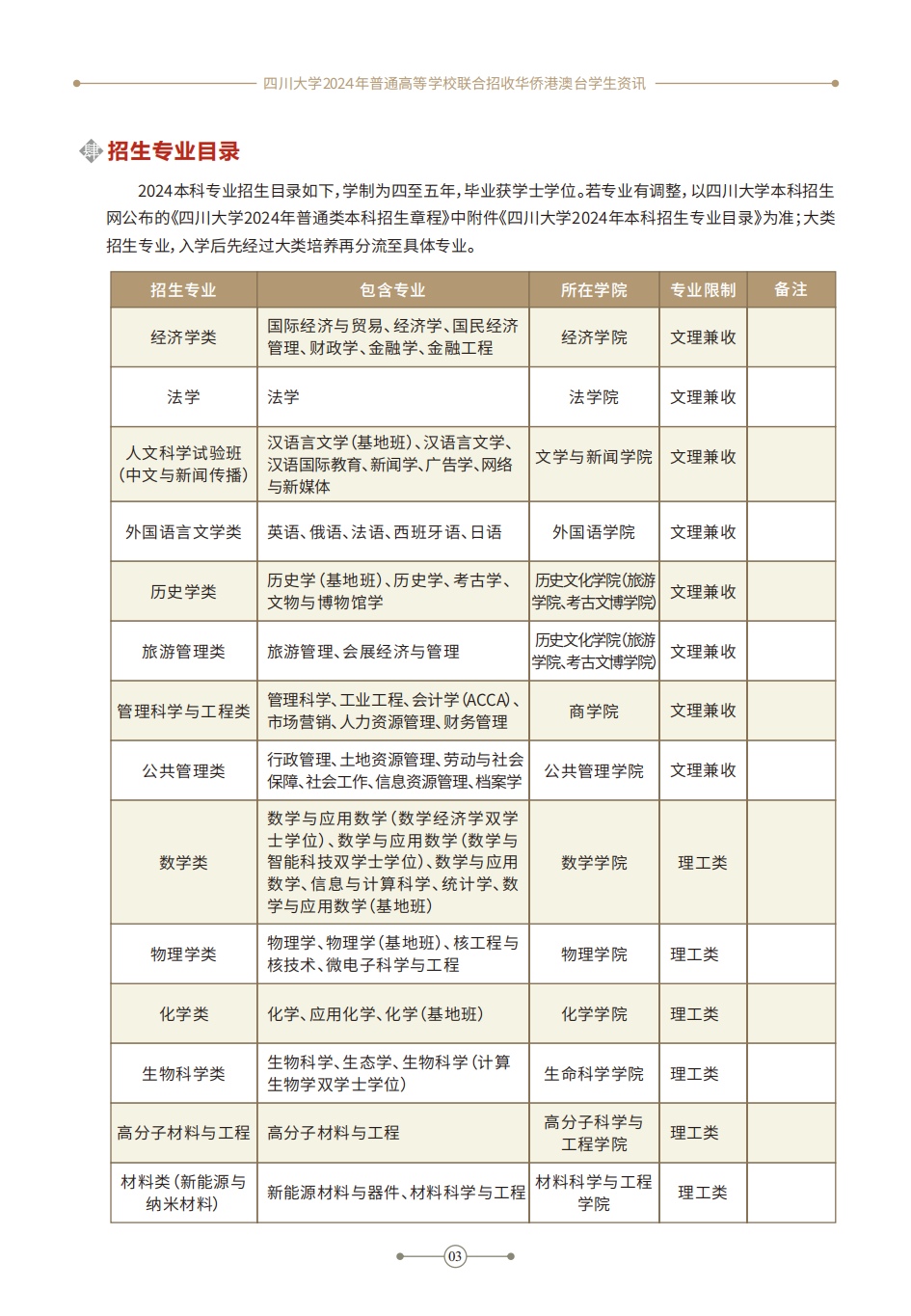
四、招生专业及计划数
2025年台湾学测考试招生专业详见附件。学制为四至五年,毕业获学士学位。若专业有调整,以四川大学本科招生网公布的《四川大学2025年普通类本科招生章程》中附件《四川大学2025年本科招生专业目录》为准;大类招生专业,入学后先经过大类培养再分流至具体专业。
2025年我校计划招收台湾学测生15人,各专业计划可打通使用,可视生源情况超额录取。
五、招考安排
审核及考核时间为2025年4月1日至5月14日。
资格审核:学校根据考生在报考系统中提交的信息及材料对考生报名资格进行审核。考生应及时登录系统查看审核结果。
面试考核:我校采用线上面试的形式对考生进行考核。面试安排将于4月中上旬通过邮件通知考生,并在四川大学港澳台事务办公室主页(http://global.scu.edu.cn/)公布。
六、录取原则
根据考生的面试成绩及学测成绩,参考中学期间学习经历、社会实践等情况择优录取。
七、收费标准
1.学费、住宿费
按照国家政策,港澳台侨生在内地(祖国大陆)就读,学费及其他费用将执行与内地(祖国大陆)学生相同的标准。2025级台湾地区学生入学后与同专业祖国大陆学生同住,并按相同标准缴纳住宿费。我校学费、住宿费参考信息如下。(以公布的《四川大学2025年普通类本科招生章程》中学费标准为准)
文科类(包括经济学、法学、教育学、文学、管理学) |
人民币6000元/年 |
历史学 |
人民币4800元/年 |
理工类(包括理学、工学、交叉学科) |
人民币6500元/年 |
医学类 |
人民币7250元/年 |
软件工程 |
人民币9960元/年 |
住宿费(江安校区学生宿舍) |
人民币1200元/年(4人间) |
生活水平(伙食及杂项) |
约人民币2000元/月 |
2.书籍及教材费
学生的书费、教材费按实收取。
八、联系部门及方式
部 门: 四川大学港澳台事务办公室
地 址: 四川省成都市一环路南一段24号
邮 编: 610065
电 话: +86-28-85401952, +86-28-85404131
传 真: +86-28-85403260
电子邮件: longke@scu.edu.cn
网 址: www.scu.edu.cn
九、本招生简章由四川大学港澳台事务办公室负责解释。
資料來源: 院校官網 整理: 大学志 发布日期:2024年12月19日
一、学校简介
1.基本情况
四川大学是教育部直属全国重点大学,是国家布局在中国西部的重点建设的高水平研究型综合大学,是国家“双一流”建设高校(A类)。四川大学地处中国历史文化名城——“天府之国”的成都,有望江、华西和江安三个校区。四川大学起始于1896年四川总督鹿传霖奉光绪特旨创办的四川中西学堂,是西南地区最早的近代高等学校,由原四川大学、原成都科技大学、原华西医科大学三所全国重点大学经过两次合并而成。四川大学在上海软科“2024世界大学学术排名”中位居中国内地高校第13位、全球第98位;在2024年泰晤士高等教育世界大学排名中位居中国内地第8名、全球第150名。
2.学科建设及人才培养
四川大学综合性大学优势明显,在全国第五轮学科评估中,稳居国内第一方阵。获批93个国家级一流本科专业建设点,入选数全国高校第一。四川大学充分发挥学科门类齐全的优势,开辟文理工医学科专业交叉融合、本硕博贯通的拔尖创新人才培养新路径。
3.对外交流与合作
四川大学不断深化与国(境)外高水平大学开展“2+2”“3+1”“3+1+1”等模式的联合培养项目,与34个国家和地区的268所知名大学、科研机构建立了交流合作关系。每年举办“国际课程周”,邀请来自百余所世界一流大学的外籍专家为川大学子们开设为期两周的全英文课程,为每一位学子提供了不出国门就能在校园内享受全球一流教育资源的机会。四川大学于2018年启动了“大川视界”大学生海外访学计划,选派川大学子到国(境)外百余所学校(机构)访学交流,并提供经费支持、学分认定政策和相关奖励。
二、保送条件
(1)持有效“澳门居民身份证”及“港澳居民来往内地通行证”的应届高中毕业生;
(2)品学兼优;
(3)由校方推荐,符合教育部及澳门特区政府教育与青年发展局规定的具有保送生条件;
(4)原则上,成绩在各中学年级排名前15%。
三、录取原则/考核方式
考核采取面试方式,综合高中阶段学习成绩和报考志愿,全面衡量,择优录取。
四、招生专业
学院名称 |
招生单元 |
招生单元包含专业名称 |
学制 |
学费标准公示 |
经济学院 |
金融学类 |
金融学 |
四年 |
6000 |
金融工程 |
四年 |
|||
经济学类 |
国际经济与贸易 |
四年 |
||
经济学 |
四年 |
|||
国民经济管理 |
四年 |
|||
财政学 |
四年 |
|||
法学院 |
法学 |
法学 |
四年 |
6000 |
文学与新闻学院 |
人文科学试验班(中文与新闻传播) |
汉语言文学 |
四年 |
6000 |
汉语国际教育 |
四年 |
|||
新闻学 |
四年 |
|||
广告学 |
四年 |
|||
网络与新媒体 |
四年 |
|||
外国语学院 |
外国语言文学类 |
英语 |
四年 |
6000 |
日语 |
四年 |
|||
俄语 |
四年 |
|||
法语 |
四年 |
|||
西班牙语 |
四年 |
|||
历史文化学院(旅游学院、考古文博学院) |
历史学类 |
历史学 |
四年 |
4800 |
考古学 |
四年 |
|||
文物与博物馆学 |
四年 |
|||
旅游管理类 |
旅游管理 |
四年 |
6000 |
|
会展经济与管理 |
四年 |
|||
数学学院 |
数学类(含双学士学位) |
数学与应用数学 |
四年 |
6500 |
信息与计算科学 |
四年 |
|||
统计学 |
四年 |
|||
数学与应用数学(数学经济学双学士学位) |
四年 |
|||
数学与应用数学(数学与智能科技双学士学位) |
四年 |
|||
物理学院 |
物理学类 |
物理学 |
四年 |
6500 |
核工程与核技术 |
四年 |
|||
微电子科学与工程 |
四年 |
|||
化学学院 |
化学类 |
化学 |
四年 |
6500 |
应用化学 |
四年 |
|||
生命科学学院 |
生物科学类(含双学士学位) |
生物科学 |
四年 |
6500 |
生态学 |
四年 |
|||
生物科学(计算生物学双学士学位) |
四年 |
|||
电子信息学院 |
电子信息类 |
电子信息工程 |
四年 |
6500 |
光电信息科学与工程 |
四年 |
|||
通信工程 |
四年 |
|||
高分子科学与工程学院 |
高分子材料与工程 |
高分子材料与工程 |
四年 |
6500 |
材料科学与工程学院 |
材料类(新能源与纳米材料) |
新能源材料与器件 |
四年 |
6500 |
材料科学与工程 |
四年 |
|||
机械工程学院 |
工科试验班(智能制造) |
机械设计制造及其自动化 |
四年 |
6500 |
测控技术与仪器 |
四年 |
|||
材料成型及控制工程 |
四年 |
|||
电气工程学院 |
电气类 |
电气工程及其自动化 |
四年 |
6500 |
自动化 |
四年 |
|||
计算机学院 |
计算机类(含双学士学位) |
计算机科学与技术 |
四年 |
6500, 软件工程专业大类培养期间统一按照计算机类6500元/生.学年进行收费, 专业分流后按9960元/生.学年进行收费。 |
人工智能 |
四年 |
|||
计算机科学与技术(计算与金融双学士学位) |
四年 |
|||
软件学院 |
软件工程 |
四年 |
||
建筑与环境学院 |
工科试验班(绿色城市与智慧建造) |
环境工程 |
四年 |
6500 |
土木工程 |
四年 |
|||
工程力学 |
四年 |
|||
建筑学 |
建筑学 |
五年 |
||
水利水电学院 |
工科试验班(绿色能源与智慧建造) |
水利科学与工程 |
四年 |
6500 |
城市地下空间工程 |
四年 |
|||
能源与动力工程 |
四年 |
|||
化学工程学院 |
工科试验班(先进化工与高端装备类) |
化学工程与工艺 |
四年 |
6500 |
制药工程 |
四年 |
|||
生物工程 |
四年 |
|||
化学工程与工艺(互联化工交叉试验班) |
四年 |
|||
过程装备与控制工程 |
四年 |
|||
生物医学工程学院 |
生物医学工程类 |
生物医学工程 |
四年 |
6500 |
医学信息工程 |
四年 |
|||
公共管理学院 |
公共管理类 |
行政管理 |
四年 |
6000 |
劳动与社会保障 |
四年 |
|||
土地资源管理 |
四年 |
|||
档案学 |
四年 |
|||
信息资源管理 |
四年 |
|||
社会工作 |
四年 |
|||
商学院 |
管理科学与工程类 |
管理科学 |
四年 |
6000,会计学(ACCA) 专业专项培训费 7600元/生.学年 |
工业工程 |
四年 |
|||
工商管理类 |
市场营销 |
四年 |
||
人力资源管理 |
四年 |
|||
财务管理 |
四年 |
|||
会计学(ACCA) |
四年 |
|||
华西基础医学与法医学院 |
医学试验班(医学基础与法医学) |
基础医学 |
五年 |
7250 |
法医学 |
五年 |
|||
华西临床医学院 |
临床医学(五年制) |
临床医学(五年制) |
五年 |
7250 |
医学技术类(含双学士学位) |
医学检验技术(含双学士学位) |
四/五年 |
7250 |
|
医学影像技术(含双学士学位) |
四/五年 |
|||
眼视光学(含双学士学位) |
四/五年 |
|||
康复治疗学(含双学士学位) |
四/五年 |
|||
华西口腔医学院 |
口腔医学技术(含双学士学位) |
四年 |
||
口腔医学(五年制) |
口腔医学(五年制) |
五年 |
7250 |
|
华西公共卫生学院 |
公共卫生与预防医学类 |
卫生检验与检疫 |
四年 |
7250 |
食品卫生与营养学 |
四年 |
|||
预防医学 |
五年 |
|||
华西药学院 |
药学类 |
药学 |
四年 |
7250 |
临床药学 |
五年 |
|||
轻工科学与工程学院 |
工科试验班(先进低碳材料与食品健康) |
轻化工程 |
四年 |
6500 |
食品科学与工程 |
四年 |
|||
生物工程(轻工生物方向) |
四年 |
注:招生专业名称以公布的《四川大学2025年普通类本科招生章程》中附件《四川大学2025年本科招生专业目录》为准;大类招生专业,入学后先经过大类培养再分流至具体专业。
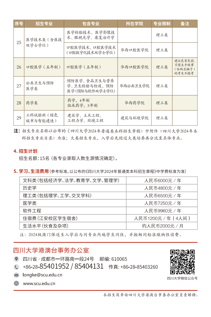
五、招生计划
招生名额:15名 (各专业录取人数视生源情况确定)。
六、学习、生活费用(参考标准,以公布的《四川大学2025年普通类本科招生章程》中学费标准为准)
文科类(包括经济学、法学、教育学、文学、管理学) |
人民币6000元/年 |
历史学 |
人民币4800元/年 |
理工类(包括理学、工学、交叉学科) |
人民币6500元/年 |
医学类 |
人民币7250元/年 |
软件工程 |
人民币9960元/年 |
住宿费(江安校区学生宿舍) |
人民币1200元/年(4人间) |
生活水平(伙食及杂项) |
约人民币2000元/月 |
注:2025级澳门保送生入学后与同专业内地学生同住,并按相同标准缴纳住宿费。
七、联系部门及方式
部 门: 四川大学港澳台事务办公室
地 址: 四川省成都市一环路南一段24号
邮 编: 610065
电 话: +86-28-85404131, +86-28-85401952
传 真: +86-28-85403260
电子邮件: longke@scu.edu.cn
网 址: www.scu.edu.cn
八、本招生简章由四川大学港澳台事务办公室负责解释。
資料來源: 院校官網 整理: 大学志 发布日期:2024年12月19日
一、学校简介
1.基本情况
四川大学是教育部直属全国重点大学,是国家布局在中国西部的重点建设的高水平研究型综合大学,是国家“双一流”建设高校(A类)。四川大学地处中国历史文化名城——“天府之国”的成都,有望江、华西和江安三个校区。四川大学起始于1896年四川总督鹿传霖奉光绪特旨创办的四川中西学堂,是西南地区最早的近代高等学校,由原四川大学、原成都科技大学、原华西医科大学三所全国重点大学经过两次合并而成。四川大学在上海软科“2024世界大学学术排名”中位居中国内地高校第13位、全球第98位;在2024年泰晤士高等教育世界大学排名中位居中国内地第8名、全球第150名。
2.学科建设及人才培养
四川大学综合性大学优势明显,在全国第五轮学科评估中,稳居国内第一方阵。获批93个国家级一流本科专业建设点,入选数全国高校第一。四川大学充分发挥学科门类齐全的优势,开辟文理工医学科专业交叉融合、本硕博贯通的拔尖创新人才培养新路径。“以课堂教学改革为突破口的一流本科教育川大实践”获国家级教学成果特等奖。
3.对外交流与合作
四川大学不断深化与国(境)外高水平大学开展“2+2”“3+1”“3+1+1”等模式的联合培养项目,与34个国家和地区的268所知名大学、科研机构建立了交流合作关系。每年举办“国际课程周”,邀请来自百余所世界一流大学的外籍专家为川大学子们开设为期两周的全英文课程,为每一位学子提供了不出国门就能在校园内享受全球一流教育资源的机会。四川大学于2018年启动了“大川视界”大学生海外访学计划,选派川大学子到国(境)外百余所学校(机构)访学交流,并提供经费支持、学分认定政策和相关奖励。
二、报名
1.报名资格
持有香港永久性居民身份证或非永久性身份证、港澳居民来往内地通行证或港澳居民居住证,并参加2025年香港中学文凭考试(HKDSE)的考生均可报名。考生所持证件须在有效期之内。
2.报名方式及时间
报名分为网上报名和网上确认两个阶段。详情请咨询中国教育交流(香港)中心。考生于2024年12月1日至31日期间登录招收香港中学文凭考试学生网上报名系统进行报名。考生于2025年1月10日前登录报名系统查看报名审核结果。
具体报名要求及录取流程以招收香港中学文凭考试学生网公布的信息为准。
3.填报志愿
有意愿报考我校的考生在网上预报名时需填报我校。每位报考者最多可同时填报我校4个专业志愿。考生可在5月14日前修改志愿,逾期不得修改。
三、录取规则
1.依据教育部《2025年内地高校招收香港中学文凭考试学生办法》,根据考生的香港中学文凭考试成绩、参考考生中学期间学习经历、社会实践等情况,坚持公平、公正、公开的原则,择优录取。
2.录取最低要求:中国语文、英国语文、数学达到第3级,公民科达标(3、3、3、A)。
部分专业另有额外等级要求或指定选修科目,见《招生专业、计划及说明》标注。
3.如三个核心科目同等分数者,择优内容:参考考生中学期间学习经历、社会实践以及相关选修科目成绩、中学校长推荐计划。
四、招生专业、计划及说明
招生名额共45人,各专业录取人数视生源情况而定。招生专业如下:
序号 |
招生专业 |
包含专业 |
所在学院 |
额外科目要求 |
备注 |
1 |
经济学类 |
国际经济与贸易、经济学、国民经济管理、财政学 |
经济学院 |
无 |
|
2 |
金融学类 |
金融学、金融工程 |
经济学院 |
无 |
|
3 |
法学 |
法学 |
法学院 |
无 |
|
4 |
人文科学试验班(中文与新闻传播) |
汉语言文学、汉语国际教育、新闻学、广告学、网络与新媒体 |
文学与新闻学院 |
无 |
|
5 |
外国语言文学类 |
英语、俄语、法语、西班牙语、日语 |
外国语学院 |
无 |
|
6 |
历史学类 |
历史学、考古学、文物与博物馆学 |
历史文化学院(旅游学院、考古文博学院) |
无 |
|
7 |
旅游管理类 |
旅游管理、会展经济与管理 |
历史文化学院(旅游学院、考古文博学院) |
无 |
|
8 |
管理科学与工程类 |
管理科学、工业工程 |
商学院 |
无 |
|
9 |
工商管理类 |
市场营销、人力资源管理、财务管理、会计学(ACCA) |
商学院 |
无 |
|
10 |
公共管理类 |
行政管理、土地资源管理、劳动与社会保障、社会工作、信息资源管理、档案学 |
公共管理学院 |
无 |
|
11 |
数学类(含双学士学位) |
数学与应用数学、信息与计算科学、统计学、数学与应用数学(数学经济学双学士学位)、数学与应用数学(数学与智能科技双学士学位) |
数学学院 |
注2 |
|
12 |
物理学类 |
物理学、核工程与核技术、微电子科学与工程 |
物理学院 |
注3 |
|
13 |
化学类 |
化学、应用化学 |
化学学院 |
注4 |
|
14 |
生物科学类(含双学士学位) |
生物科学、生态学、生物科学(计算生物学双学士学位) |
生命科学学院 |
注5 |
|
15 |
高分子材料与工程 |
高分子材料与工程 |
高分子科学与工程学院 |
注4 |
|
16 |
材料类(新能源与纳米材料) |
新能源材料与器件、材料科学与工程 |
材料科学与工程学院 |
注4 |
|
17 |
生物医学工程类 |
生物医学工程、医学信息工程 |
生物医学工程学院 |
注5 |
|
18 |
工科试验班(智能制造) |
机械设计制造及其自动化、测控技术与仪器、材料成型及控制工程 |
机械工程学院 |
注3 |
|
19 |
电气类 |
电气工程及其自动化、自动化 |
电气工程学院 |
注3 |
|
20 |
计算机类(含双学士学位) |
计算机科学与技术、人工智能、计算机科学与技术(计算与金融双学士学位) |
计算机学院 |
注2 |
|
软件工程 |
软件学院 |
注2 |
|
||
21 |
工科试验班(绿色能源与智慧建造) |
水利科学与工程、城市地下空间工程、能源与动力工程 |
水利水电学院 |
注3 |
|
22 |
工科试验班(先进化工与高端装备类) |
化学工程与工艺、制药工程、生物工程、化学工程与工艺(互联化工交叉试验班)、过程装备与控制工程 |
化学工程学院 |
注4 |
|
23 |
工科试验班(先进低碳材料与食品健康) |
轻化工程、食品科学与工程、生物工程(轻工生物) |
轻工科学与工程学院 |
注4 |
|
24 |
医学试验班(医学基础和法医学) |
基础医学、法医学 |
华西基础医学与法医学院 |
注4 |
|
25 |
电子信息类 |
电子信息工程、光电信息科学与工程、通信工程 |
电子信息学院 |
注2 |
|
26 |
临床医学(五年制) |
临床医学(五年制) |
华西临床医学院 |
注1 |
建议色盲色弱学生不报考 |
27 |
医学技术类(含双学士学位) |
医学检验技术(含双学士学位)、医学影像技术(含双学士学位)、眼视光学(含双学士学位)、康复治疗学(含双学士学位) |
华西临床医学院 |
无 |
|
口腔医学技术(含双学士学位) |
华西口腔医学院 |
无 |
|
||
28 |
口腔医学(五年制) |
口腔医学(五年制) |
华西口腔医学院 |
注1 |
建议色盲色弱、习惯左手做事(俗称左撇子)的考生不报考 |
29 |
公共卫生与预防医学类 |
预防医学、食品卫生与营养学、卫生检验与检疫 |
华西公共卫生学院 |
注4 |
|
30 |
药学类 |
药学、临床药学 |
华西药学院 |
注4 |
|
31 |
工科试验班(绿色城市与智慧建造) |
土木工程、工程力学、环境工程 |
建筑与环境学院 |
无 |
|
32 |
建筑学 |
建筑学 |
建筑与环境学院 |
无 |
|
注1. 专业要求:中文、英文、数学3门核心课程总分达14分及以上,且必须选修生物或化学,并达到第2级及以上。
注2. 专业要求:数学达第4级及以上。
注3. 专业要求:必须选修物理,并达到第2级及以上。
注4. 专业要求:必须选修化学,并达到第2级及以上。
注5. 专业要求:必须选修生物,并达到第2级及以上。
注6. 招生专业名称以公布的《四川大学2025年普通类本科招生章程》中附件《四川大学2025年本科招生专业目录》为准;大类招生专业,入学后先经过大类培养再分流至具体专业。
五、费用
1.学费、住宿费
按照国家政策,港澳台侨生在内地(祖国大陆)就读,学费及其他费用将执行与内地(祖国大陆)学生相同的标准。2025级香港学生入学后与同专业内地学生同住,并按相同标准缴纳住宿费。我校学费、住宿费参考信息如下。(以公布的《四川大学2025年普通类本科招生章程》中学费标准为准)
文科类(包括经济学、法学、教育学、文学、管理学) |
人民币6000元/年 |
历史学 |
人民币4800元/年 |
理工类(包括理学、工学、交叉学科) |
人民币6500元/年 |
医学类 |
人民币7250元/年 |
软件工程 |
人民币9960元/年 |
住宿费(江安校区学生宿舍) |
人民币1200元/年(4人间) |
生活水平(伙食及杂项) |
约人民币2000元/月 |
2.书籍及教材费
学生的书费、教材费按实收取。
3.医保
人民币320元/年。
六、生活设施
四川大学共有三个校区,其中望江校区和华西校区地处成都市中心,江安校区毗邻双流机场,校园内有可供购买日常用品的超市及商店。校区间有交通车往返和地铁通勤。三校区内都配备医院、邮局、银行、书店、洗衣店、体育场馆等生活设施。
七、体检要求
对考生体检的要求,四川大学执行教育部、原卫生部、中国残联下发的《普通高等学校招生体检工作指导意见》等有关规定。
八、联系部门及方式
部 门: 四川大学港澳台事务办公室
地 址: 四川省成都市一环路南一段24号
邮 编: 610065
电 话: +86-28-85401952, +86-28-85404131
传 真: +86-28-85403260
电子邮件: longke@scu.edu.cn
网 址: www.scu.edu.cn
九、本招生简章由四川大学港澳台事务办公室负责解释。
資料來源: 院校官網 整理: 大学志 发布日期:2024年3月19日






2024年四川大学普通高等学校联合招收华侨港澳台学生资讯.pdf
資料來源: 院校官網 整理: 大学志 发布日期:2024年3月19日
一、学校简介
1.基本情况
四川大学是教育部直属全国重点大学,是国家布局在中国西部的重点建设的高水平研究型综合大学,是国家“双一流”建设高校(A类)。四川大学地处中国历史文化名城——“天府之国”的成都,有望江、华西和江安三个校区。四川大学起始于1896年四川总督鹿传霖奉光绪特旨创办的四川中西学堂,是西南地区最早的近代高等学校,由原四川大学、原成都科技大学、原华西医科大学三所全国重点大学经过两次合并而成。四川大学在上海软科“2022中国大学排名”中位居中国内地高校第11位,在2024年泰晤士高等教育世界大学排名中位居中国内地第8名、全球第150名。
2.学科建设及人才培养
四川大学综合性大学优势明显,在全国第五轮学科评估中,稳居国内第一方阵。获批93个国家级一流本科专业建设点,入选数全国高校第一。四川大学充分发挥学科门类齐全的优势,开辟文理工医学科专业交叉融合、本硕博贯通的拔尖创新人才培养新路径。“以课堂教学改革为突破口的一流本科教育川大实践”获国家级教学成果特等奖。
3.对外交流与合作
四川大学不断深化与国(境)外高水平大学开展“2+2”“3+1”“3+1+1”等模式的联合培养项目,与34个国家和地区的268所知名大学、科研机构建立了交流合作关系。每年举办“国际课程周”,邀请来自百余所世界一流大学的外籍专家为川大学子们开设为期两周的全英文课程,为每一位学子提供了不出国门就能在校园内享受全球一流教育资源的机会。四川大学于2018年启动了“大川视界”大学生海外访学计划,选派川大学子到国(境)外百余所学校(机构)访学交流,并提供经费支持、学分认定政策和相关奖励。
二、申请条件
1.持有《台湾居民居住证》或《台湾居民来往大陆通行证》,以及在台湾居住的有效身份证明,考生所持证件须与考生本人信息一致,且在有效期之内;
2.参加2024年台湾地区大学入学考试学科能力测试的台湾高中毕业生;
3.学测成绩要求为:理工类专业要求语文、英语、数学(A或B)、自然等四门科目成绩均达到前标及以上,其中部分医学类专业[包含口腔医学(五年制)、临床医学(五年制)、医科试验班(医学基础和法医学)和公共卫生与预防医学类]要求以上四科成绩均达到顶标;文史类专业要求语文、英语、数学(A或B)、社会等四门科目成绩均达到前标及以上;文理兼收专业要求语文、英语、数学(A或B)、自然(或社会)等四门科目成绩均达到前标及以上;
4.品行端正,无违法犯罪记录。
三、报名时间及方式
报名时间为2024年3月1日至31日。
报名方式:考生登录祖国(大陆)普通高校依据台湾地区学测成绩招收台湾高中毕业生报名系统(网址:https://www.gatzs.com.cn/z/tw/)进行报名。考生须按照要求输入个人信息,上传个人证件、电子照片、学测成绩(含报名序号和准考证号,须加盖学校公章)、考生诚信承诺书等基本材料,提交成绩查验授权书及其他材料。
我校要求提供的其他材料包括:
1.中学成绩单影印件;
2.往届高中毕业生须提供毕业证书,应届高中毕业生须提供就读学校开具的预毕业证明且注明学籍号;
3.中学阶段课外活动、社会活动和个人兴趣特长,附获奖证书和其他相关证明材料。
报名截止前,考生可修改基本材料和其他材料。报名截止后,考生原则上不可修改基本材料。考生应准确填写个人网上报名信息并提供真实材料。
四、招生专业及计划数
2024年台湾学测考试招生专业详见附件。学制为四至五年,毕业获学士学位。若专业有调整,以四川大学本科招生网公布的《四川大学2024年普通类本科招生章程》中附件《四川大学2024年本科招生专业目录》为准;大类招生专业,入学后先经过大类培养再分流至具体专业。
2024年我校计划招收台湾学测生15人,各专业计划可打通使用,可视生源情况超额录取。
五、招考安排
审核及考核时间为2024年4月1日至5月14日。
资格审核:学校根据考生在报考系统中提交的信息及材料对考生报名资格进行审核。考生应及时登录系统查看审核结果。
面试考核:我校采用线上面试的形式对考生进行考核。面试安排将于4月中上旬通过邮件通知考生,并在四川大学港澳台事务办公室主页(http://global.scu.edu.cn/)公布。
六、录取原则
根据考生的面试成绩及学测成绩,参考中学期间学习经历、社会实践等情况择优录取。
七、收费标准
1.学费、住宿费
按照国家政策,港澳台侨生在内地(祖国大陆)就读,学费及其他费用将执行与内地(祖国大陆)学生相同的标准。2024级台湾地区学生入学后与同专业祖国大陆学生同住,并按相同标准缴纳住宿费。我校学费、住宿费参考信息如下。(以公布的《四川大学2024年普通类本科招生章程》中学费标准为准)
文科类(包括经济学、法学、教育学、文学、管理学) |
人民币6000元/年 |
历史学 |
人民币4800元/年 |
理工类(包括理学、工学、交叉学科) |
人民币6500元/年 |
医学类 |
人民币7250元/年 |
软件工程 |
人民币9960元/年 |
住宿费(江安校区学生宿舍) |
人民币1200元/年(4人间) |
生活水平(伙食及杂项) |
约人民币2000元/月 |
2.书籍及教材费
学生的书费、教材费按实收取。
八、联系部门及方式
部 门: 四川大学港澳台事务办公室
地 址: 四川省成都市一环路南一段24号
邮 编: 610065
电 话: +86-28-85401952, +86-28-85404131
传 真: +86-28-85403260
电子邮件: longke@scu.edu.cn
网 址: www.scu.edu.cn
九、本招生简章由四川大学港澳台事务办公室负责解释。
資料來源: 院校官網 整理: 大学志 发布日期:2024年3月19日





資料來源: 院校官網 整理: 大学志 发布日期:2024年3月19日
资料来源: 四川大学_院校官网 | 资料整理:大学志 · 华侨港澳台招生组
岷峨挺秀,锦水含章。巍巍学府,德渥群芳。
四川大学是教育部直属全国重点大学,是国家布局在中国西部的重点建设的高水平研究型综合大学,是国家“双一流”建设高校(A类)。四川大学地处中国历史文化名城——“天府之国”的成都,有望江、华西和江安三个校区,占地面积7050亩,校舍建筑面积282.18万平方米。学校正与眉山市合作共建四川大学眉山校区。校园环境幽雅、花木繁茂、碧草如茵、景色宜人,是读书治学的理想园地。
四川大学由原四川大学、原成都科技大学、原华西医科大学三所全国重点大学经过两次合并而成。原四川大学起始于1896年四川总督鹿传霖奉光绪特旨创办的四川中西学堂,是西南地区最早的近代高等学校;原成都科技大学是新中国院系调整时组建的第一批多科型工科院校;原华西医科大学源于1910年由西方基督教会组织在成都创办的华西协合大学,是西南地区最早的西式大学和国内最早培养研究生的大学之一。1994年,原四川大学和原成都科技大学合并为四川联合大学,1998年更名为四川大学。江泽民、李鹏等党和国家领导人就两校合并为学校题词并寄予深切厚望。2000年,四川大学与原华西医科大学合并,组建了新的四川大学。李岚清同志在考察新四川大学时说:“四川大学是我们改革最早的大学,对我国高校的改革作出了历史性的贡献,可以说是高校体制改革的先锋。”在2008年“5•12”汶川特大地震抗震救灾期间,温家宝等党和国家领导人先后到四川大学视察慰问。2016年,李克强总理来校视察,勉励川大要为全国“双创”带头,多出世界一流学科。
四川大学承文翁之教,聚群贤英才。百余年来,学校先后汇聚了历史学家顾颉刚、文学家李劼人、美学家朱光潜、物理学家吴大猷、植物学家方文培、卫生学家陈志潜、数学家柯召等大师。历史上,吴玉章、张澜曾执掌校务,共和国开国元勋朱德、共和国主席杨尚昆、文坛巨匠郭沫若、人民作家巴金、一代英烈江竹筠(江姐)等曾在川大求学。中国科学院和中国工程院院士中,有70位是川大校友。
四川大学学科门类齐全,覆盖了文、理、工、医、经、管、法、史、哲、农、教、艺等12个门类,有37个学科型学院(系)及海外教育学院等学院。我校为学位授权自主审核单位,现有博士学位授权一级学科52个,博士交叉学位授权点3个,硕士专业学位授权点37个,博士专业学位授权点11个,博士后流动站39个。
四川大学大师云集,名师荟萃。学校教学科研岗共6794人,中国科学院和中国工程院院士23人(其中双聘院士11人),四川大学杰出教授9人,国家自然科学杰出青年基金获得者69人,国家优秀青年科学基金入选者76人 ;国家级教学名师15人;国家科技重大专项课题负责人22人(24项);国家重点研发计划项目(含科技创新2030重大项目)负责人82人(86项);国家社科基金重大招标(委托)及各类专项项目获得者69人(82项);国家创新人才推进计划“中青年科技创新领军人才”22人、“重点领域创新团队”3个。
四川大学在长期的办学历程中,形成了深厚的人文底蕴、扎实的办学基础和以校训“海纳百川,有容乃大”、校风“严谨、勤奋、求是、创新”为核心的川大精神。近年来,学校围绕建设具有中国特色、川大风格的世界一流大学的奋斗目标,确立了“以人为本,崇尚学术,追求卓越”的现代大学办学理念,建立了“以院系为管理重心,以教师为办学主体,以学生为育人中心”的管理运行新机制,提出了“精英教育、质量为本、科教结合、学科交叉”的人才培养指导思想,确立了培养“具有崇高理想信念、深厚人文底蕴、扎实专业知识、强烈创新意识、宽广国际视野的国家栋梁和社会精英”的人才培养目标。面向新时代,学校将更加聚焦和强化“厚通识、宽视野、多交叉”,让“开放、包容、厚重、大气”的文化特质成为每一个川大学子的人生底色,让“志存高远、追求卓越”的精神品质成为每一个川大学子的人生境界。学校建“金专”、铸“金课”,持续推行“探究式—小班化”等课程教学改革,扎实开展创新创业教育,擦亮“川大通识教育”名片,以内涵式发展推进教育升级。学校成功举办10届“国际课程周”,开展了“大川视界”学生海外访学计划。学校有全国高校中华优秀传统文化传承基地1个,国家大学生文化素质教育基地1个,全国高校心理健康教育与心理咨询示范中心1个,国家人才培养和科学研究及工科基础课程教学基地9个,国家级实验教学示范中心8个,国家级虚拟仿真实验教学中心3个,国家级工程实践教育中心19个,国家临床教学培训示范中心1个,国家级教师教学发展示范中心1个,国家级大学生校外实践教育基地9个。2003年以来,学校获批立项28个国家级特色专业建设点、93个国家级一流专业建设点,教育部“三全育人”综合改革试点院系1个,获得国家教学成果奖31项(其中特等奖1项)、国家级一流课程64门,国家级精品视频公开课12门、精品资源共享课31门,国家精品在线开放课程19门,主编或副主编14种教材获首届全国优秀教材奖(高等教育类)。教育部课程思政示范课程1门(研究生),课程思政教学名师和团队1个(研究生)。2015年以来,学校共获得中国“互联网+”大学生创新创业大赛金奖27项,金奖数位居全国第四,近三年在“挑战杯”国赛中获得特等奖和金奖11项。学校现有全日制普通本科生3.7万余人,硕博士研究生2.9万余人,外国留学生及港澳台学生近3000人。
四川大学科研实力雄厚,标志性成果不断涌现。学校现有国家重大科技基础设施1个,国家重点实验室4个,国家工程技术研究中心2个,国家应用数学中心1个,国家临床医学研究中心2个,国家工程实验室1个,国家地方联合工程实验室3个,国家地方联合工程研究中心1个,国家产业创新中心1个,国家2011协同创新中心1个,国家国际科技合作基地5个,教育部前沿科学中心1个,教育部重点实验室10个、工程研究中心8个,省部共建协同创新中心2个,国家卫生健康委员会重点实验室2个,国家药品监督管理局重点实验室4个、监管科学研究基地1个,国家应急管理部重点实验室1个,中央网信办国家智能社会治理实验室基地1个,省级科研基地等78个;国家高端智库培育单位1个,铸牢中华民族共同体意识研究基地1个,教育部人文社会科学重点研究基地4个、区域与国别研究培育基地4个。近4年,学校共牵头获得国家科技三大奖10项。2022年,学校科研经费达35.2亿元。在人文社会科学方面,学校先后编撰出版了《甲骨文字典》《汉语大字典》《全宋文》《中国道教史》《儒藏》等大型文化建设成果。
四川大学主动服务国家和区域经济社会发展,大力推进创新创业,服务社会能力不断增强。四川大学国家技术转移中心是全国高校中最早设立的6家国家技术转移中心之一。四川大学国家大学科技园是国家最早批准的15个国家大学科技园之一,是国家高新技术创业服务中心。2016年,学校被批准成为首批国家“双创”示范基地之一、全国首批深化创新创业教育改革示范高校。2022年学校获批国家级创新创业学院、国家级创新创业教育实践基地,获批成为全国首批卓越检验医师试验班试点高校。学校是教育部推荐入选全国首批赋予科研人员职务科技成果所有权或长期使用权试点单位的7个部属高校之一,是国家知识产权局、教育部认定的首批国家知识产权示范高校和科技部、教育部认定的首批高校专业化国家技术转移机构建设试点单位。近年来,学校与国内近30个省(自治区、直辖市)、200多个地市和1万余家企事业单位建立了产学研合作关系,共建了300多个校地企合作平台。近5年来,学校承担了国内外企事业单位委托的技术开发、转让、许可、服务和咨询项目1.5万余项,一大批重大科技创新成果已成为相关行业的主导技术。2009年,学校被批准成为首批13个“全国干部教育培训高校基地”之一。学校设有4所国家卫生健康委员会预算管理医院,在汶川特大地震、青海玉树地震、雅安芦山地震等重大自然灾害伤员救治和新冠肺炎医疗救护、疫情防控过程中发挥了重要作用,为促进我国卫生事业发展、提高人民群众健康水平作出了重要贡献。华西医院组建的中国国际应急医疗队(四川)通过世界卫生组织认证,成为全球首支非军方III类国际应急医疗队(Type3 EMT)。华西医院确定为首批国家医学中心(辅导类)创建单位,华西口腔医院获批国家口腔医学中心,华西第二医院获批国家儿童区域医疗中心,四川大学附属医院输出建设的四家医院(华西厦门医院、华西第二医院天府医院、华西医院西藏医院、华西第二医院西藏医院)获批国家区域医疗中心,华西远程医学网络成为中国最大规模远程医学教育与分级协同医疗体系,网络医院总数近1200家。
四川大学坚持开放办学,不断推进国际交流与合作,国际影响力和竞争力显著提升。目前,学校不断深化与国(境)外高水平大学开展“2+2”“3+1”“3+1+1”等模式的联合培养项目,与34个国家和地区的268所知名大学、科研机构建立了交流合作关系。与世界一流的研究型大学和相关机构建立了四川大学九寨沟生态与可持续发展国际研究中心、四川大学中德能源研究中心、四川大学中英联合材料研究所、四川大学—意大利国家研究会国际多功能聚合物和生物材料合作研究中心、川大—牛津华西消化道肿瘤中心联合研究中心、四川大学欧洲研究中心、中俄数学中心—成都基地等近20个国际高端科研合作平台。学校与香港理工大学共建了四川大学—香港理工大学灾后重建与管理学院,与美国匹兹堡大学共建了四川大学匹兹堡学院。
四川大学现有纸本文献837万册、中外文文献数据库329个,收藏文物8.5万余件、动植物标本94万余件(份),各类档案约37万卷(其中珍贵历史档案9000余卷)。学校体育场馆设施齐全、设备先进。学校还建有分析测试中心、国家外语考试与出国留学人员培训机构以及成人继续教育学院等。
锦江黉门,弦歌铿锵。当前,四川大学已经确立了建设中国特色世界一流大学的宏伟目标。展望未来,学校将始终肩负集思想之大成、育国家之栋梁、开学术之先河、促科技之进步、引社会之方向的历史使命与社会责任,再谱中国现代大学继承与创造并进、光荣与梦想交织的辉煌篇章!
资料来源:四川大学
统计数据截止到:2022年1月
本頁引用教育相關官網及大學官網一些資源,
版權歸原作者所有,具體信息請以官網公布為準。