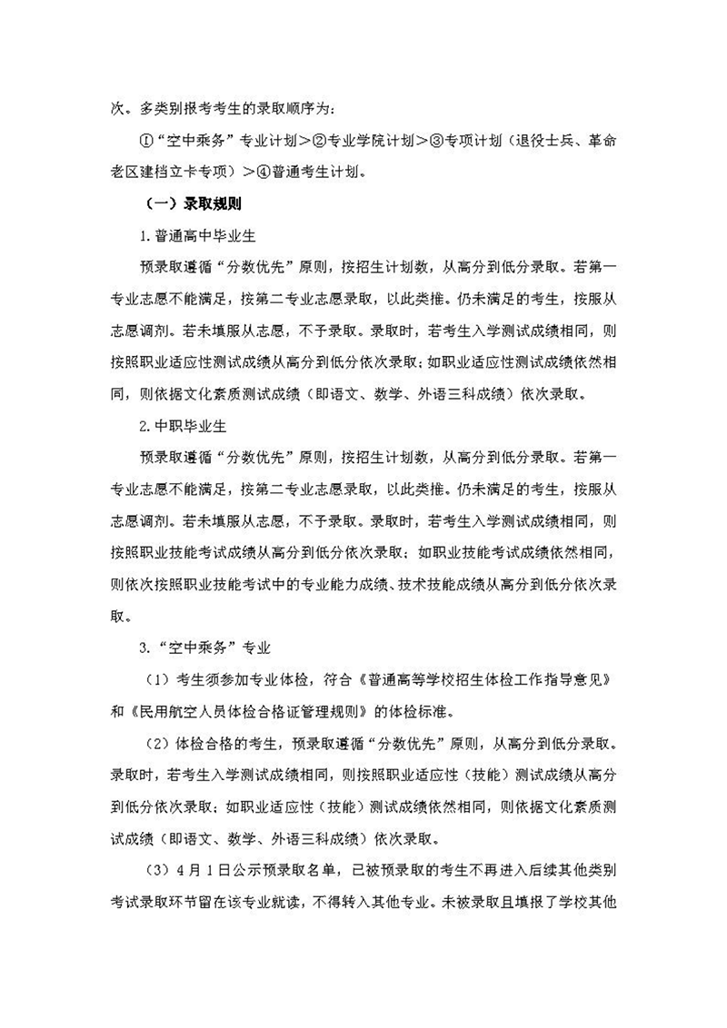
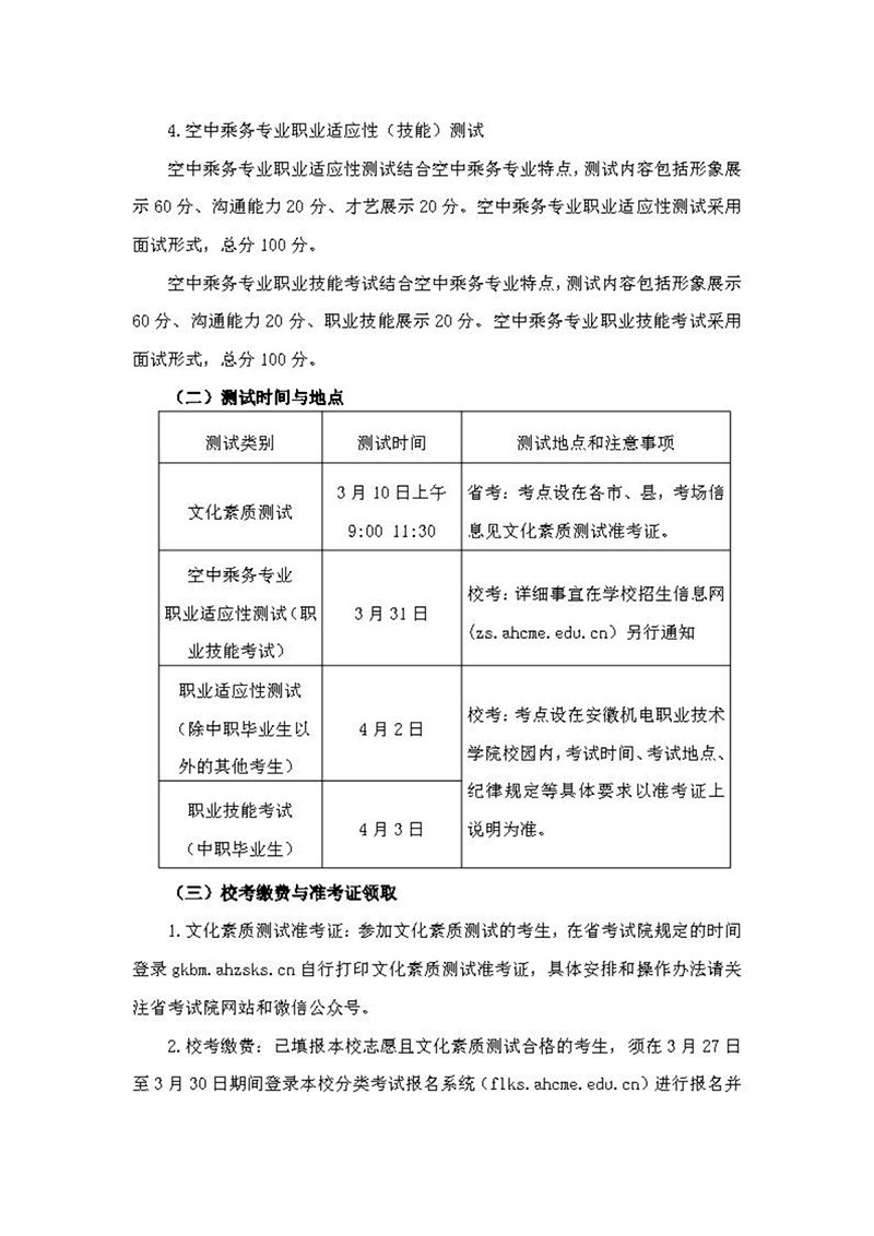
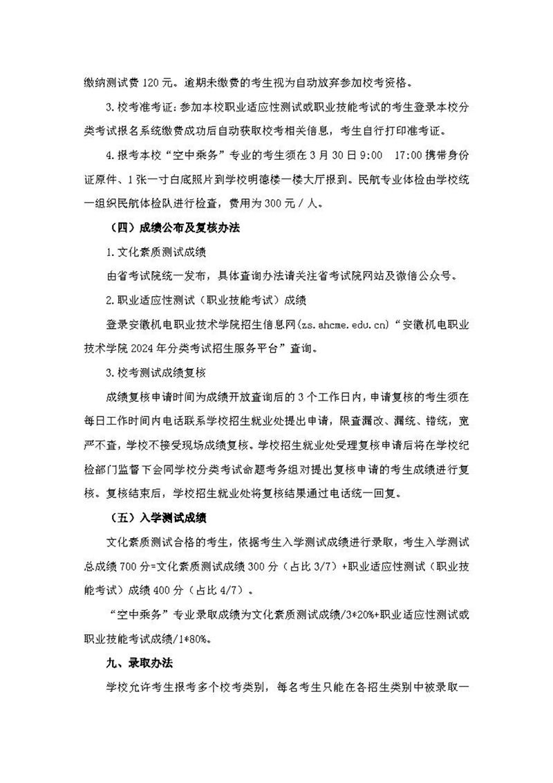
安徽

招生简章
2024年 : 安徽机电职业技术学院2024年分类考试招生章程
2024年 : 安徽工业大学2024年普通高校专升本招生章程
2024年 : 安徽机电职业技术学院-2024年分类考试招生空中乘务专业报考指南
2024年 : 安徽机电职业技术学院-2024年分类考试招生职业适应性(技能)测试样题
流金歲月 「 我的大學 - 我的萬水千山 」

所在位置:





招生简章
2024年 : 安徽机电职业技术学院2024年分类考试招生章程
2024年 : 安徽工业大学2024年普通高校专升本招生章程
2024年 : 安徽机电职业技术学院-2024年分类考试招生空中乘务专业报考指南
2024年 : 安徽机电职业技术学院-2024年分类考试招生职业适应性(技能)测试样题



大学志 * 整理招生信息 *