惠州工程职业学院|2025年退役军人现代学徒制招生简章
院校招生办公室
发布日期:2025年6月12日
院校代码:14609
办学性质:公办
学制:3年
办学层次:专科
学校简介
惠州工程职业学院位于惠州市惠州大道汤泉段272号,校园依山傍水,园林交辉,青山与绿水共存,人文与自然相融,是“学在花园里,校在山水间”的现代化文明校园,是孜孜求学、养性修为,实现职业追求和人生梦想的理想场所。
报考条件
所有报考考生须符合广东省招生委员会《关于做好广东省2025年普通高校招生统一考试报名工作的通知》(粤招〔2024〕6号)普通高考报名条件规定,并参加了广东省2025年普通高考报名。
退役军人现代学徒制专项试点考生在志愿填报前,需由县以上退役军人事务部门出具《广东省退役军人现代学徒制身份核验表》,完成退役军人身份认定,并在报名时上传身份核验表。
培养模式与教学管理
退役军人现代学徒制专项试点采用在岗培养与学校培养相结合的学徒制人才培养模式,实行工学交替等学习形式,采取方便退役军人学习、灵活多元、因材施教的教学模式,线上与线下混合教学,实施学分制管理改革,总学时不低于2500,其中集中学习不得低于总学时的40%。
试点班学生不得转学,不得转入同一专业非试点班,非试点班学生不能转入试点班学习。原则上不得转专业、不得转教学地点。
试点班学生在2025年秋季入学,符合我校毕业条件和要求的毕业生可获得我校普通专科毕业证书。
招生专业和收费标准
符合条件的学生,可按《退役军人事务部等七部门关于全面做好退役士兵教育培训工作的指导意见》(退役军人部发〔2021〕53号)、《财政部 教育部人力资源社会保障部退役军人部中央军委国防动员部关于印发〈学生资助资金管理办法〉的通知》(财教〔2021〕310 号)等文件要求申请资助。具体资助政策可登录全国学生资助管理中心网站(网址为:http://www.xszz.cee.edu.cn/)查询。不符合国家资助条件的学生,自行支付学费等费用。
考生报名及志愿填报
一、网上报名:
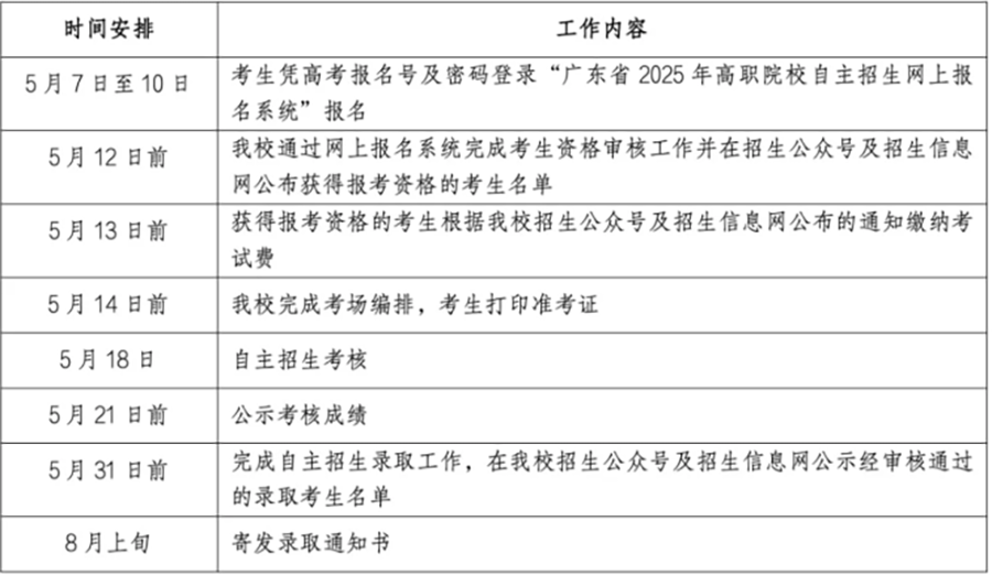
5月7日10:00至10日16:00,考生凭高考报名号及密码登录“广东省2025年高职院校自主招生网上报名系统”(下称“网上报名系统”,网址:https://pg.eeagd.edu.cn/gzks/)报名,签订《诚信考试承诺书》,选择“退役军人现代学徒制专项试点”(不分考生类型)考核方式填报志愿,缴交考试费。录入相关报名信息、上传有关证明材料(原件扫描版,下同)。考生在选择考核方式前,需认真查阅我校招生网站和招生公众号上公布的招生专业考核方式,无法确认的需向我校咨询并明确。经我校确认报考资格后,考生不得更改考核方式。
高校在校生、2025年被依据普通高中学业水平考试成绩招生录取、普通高等学校招收中等职业学校毕业生统一考试招生录取的考生,以及中高职贯通三二分段转段录取的考生不得参加高职院校自主招生录取。
所有考生须在填报志愿前认真查阅我校招生公众号及网站,了解我校及专业的具体报考要求。因未认真查阅报考要求而在填报志愿后无法获得报考资格的责任由考生自负。考生一经学校确认报考资格后不得更改所填报的考核类型及院校、专业志愿,缴纳的考试费概不退费。
二、缴交考试费
根据《广东省发展改革委广东省财政厅关于规范全省教育部门教育考试行政事业性收费及有关问题的通知》(粤发展价格〔2022〕442号)文件精神,退役军人现代学徒制考生审核通过后,按“职业技能”一门考核40元/人标准收取报考费用。具体缴费方式在报名结束后另行通知。
考核方式
考核时间为5月18日,符合条件的退役军人报考退役军人现代学徒制专项试点计划免文化素质考核,由我校自主命题、组织实施职业技能考核,择优录取。按招生专业或专业大类组织命题,根据高职自主招生选拔性考试的特点,适当增加试题区分度。职业技能考核满分值为100分。
录取工作
实行网上录取,按照“学校负责、招办监督”原则进行。在符合高职自主招生报考条件、考核成绩达到我校划定的各招生专业录取最低分数线的考生中,根据我校的录取原则择优录取。录取工作于5月24日至5月31日进行。
一、退役军人现代学徒制试点免文化素质考核,采用“职业技能”考核方式,根据考生考核成绩划定各专业考生最低录取分数线,拟录取考生的考核成绩不低于考核满分值的40%。
二、根据各专业考生考核成绩由高到低依次录取,在最低录取分数线以上录满计划为止。
三、录取同分点的处理,总分相同时,退役军人按照服役时间长者优先录取,如服役时间相同,按立功表现择优录取。
四、不参加考试者不得参与录取。
五、无体检结果或体检不合格者不能被录取。
注:已报考夏季高考并被高职院校自主招生录取的考生可参加夏季高考本科层次院校和专科层次定向培养军士院校招生录取,不能参加除定向培养军士外其他夏季高考高职(专科)层次的招生录取,也不能参加其他类型的高职(专科)层次招生录取。自主招生录取考生参加夏季高考被本科层次院校或专科层次定向培养军士院校录取后,取消自主招生录取资格。不得接受被本科层次院校或专科层次定向培养军士院校录取的考生报到注册。
新生注册与复查
经自主招生录取的考生,须在规定时间内办理注册手续及缴交学费。逾期未办理相关手续的,取消入学资格。新生入学后,将对新生进行资格复查,对在报名和考试过程中有弄虚作假或其他违纪违规行为者,将按规定取消其入学资格。
时间安排

招生工作办公室
2025年6月12日






