兰州工商学院2024年专升本(免试生)招生简章
院校招生办公室
发布日期:2024年5月14日
根据《2024年甘肃省普通高校高职(专科)升本科免试招生工作实施方案》(甘招委〔2024〕1号)文件有关要求,现就《兰州工商学院2024年专升本(免试生)招生简章》予以印发,具体如下:
一、招生对象
(一)按国家计划招收的、具有甘肃省普通高校学籍的2024年应届高职(专科)毕业生,在校就读期间品学兼优、无违法违纪行为,满足以下条件之一的,可免于参加全省统一考试,仅申请参加招生学校组织的专业能力测试。
1.教育部、人社部牵头举办的全国职业院校技能大赛、世界技能大赛、中华人民共和国职业技能大赛中获得个人或团体国家三等奖及以上的应届毕业生。
2.教育部主导的全国大学生电子设计竞赛、中国国际大学生创新大赛(原中国国际“互联网+”大学生创新创业大赛)中获得个人或团体国家三等奖及以上的应届毕业生。
3.全国学生运动会个人竞赛项目中进入前3名的应届毕业生。教育部高等教育司和行业主管部门共同主办的数学建模竞赛、广告艺术大赛(高职组)中获得个人或团体国家三等奖及以上的应届毕业生。
4.甘肃省职业院校学生技能大赛中获得个人或团体二等奖及以上的应届毕业生。
5.高职(专科)学业综合成绩(学习成绩+思想品德成绩;学习成绩占比不少于80%)在本专业排名前3%的应届毕业生。
(二)在甘肃省应征入伍,退役并取得普通高职(专科)学历的应往届毕业生(以下简称退役大学生士兵)。
二、招生专业
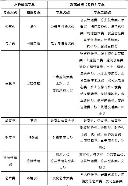
我校2024年高职(专科)升本科共有招生专业大类7个,招生专业7个,招收免试生的专业目录请参照《2024年普通专升本招生专业与高职(专科)专业类对照表》。
2024年普通专升本招生专业与高职(专科)专业类对照表
专业类对照表.png)
三、报名及资格审核
(一)网上报名
1.2024年免试招生工作实行一次报名两轮招录的模式。
2.2024年甘肃省普通专升本免试招生工作继续实行网上报名及志愿填报网络化平台管理。
3.网上报名时间:2024年3月4日8:30至8日18:00。网上报名开始后,符合免试生资格的考生登录甘肃省教育考试院官网(https://www.ganseea.cn/),点击“办事大厅”专栏,选择“普通高职(专科)升本科招生考试”栏,点击“普通高职(专科)升本科招生考试报名系统”进入报名页面(或直接登录网站:https://zsbwb.ganseea.cn),根据提示在规定时间内进行网上报名。报名时间截止后不再安排补报。
4.考生上传照片要求:本人正面免冠彩色头像,头部占照片尺寸的2/3,背景颜色为白色,宽高应小于240×320(像素),且高不得小于宽,文件大小不得超过30K。
5.志愿填报须按高职(专科)专业二级类(除医药卫生类)与普通本科、职业本科二级专业相近或相同对应的原则进行,同一专业大类内可跨二级专业报考。志愿填报只能选择一所学校的一个专业(类)。不符合填报要求的视为志愿无效。
(二)资格审核
1.资格审核时间:3月4日8:30至10日18:00。
2.省内学校应届毕业生(退役大学生士兵除外)资格审核由就读学校负责;退役大学生士兵资格由省教育考试院负责进行线下审核。
四、招生录取
1.免试招生为免于参加普通专升本招生全省统一考试,只参加招生学校组织的专业能力测试,依据测试结果择优录取。
2.免试招生工作分两轮进行。首轮未完成免试招生计划的学校向省教育考试院报送剩余招生专业及计划数,由省教育考试院统一向社会公布,进入第二轮免试招生;未被录取或放弃首轮报考机会的免试生可根据第二轮公布的招生学校及招生专业填报志愿,参加第二轮免试招生。
3.第二轮网上填报志愿时间:3月20日8:30至18:00。
五、专业能力测试
1.测试形式:我校专业能力测试采用面试形式进行。凡报考我校的考生应参加现场专业能力测试。
2.测试时间:
根据全省统一安排,我校两轮专业能力测试时间分别为:
第一轮:2024年3月16日(星期六)9:00—11:00;
第二轮:2024年3月23日(星期六)9:00—11:00。
3.测试地点:兰州市和平开发区薇乐大道68号兰州工商学院,具体面试安排另行通知。
4.测试内容:专业能力测试大纲由学校制定,详细内容见《兰州工商学院2024年普通专升本免试招生专业能力测试大纲》
六、联系方式
联系人:毕老师
咨询电话:0931-5271600、5271634
学校地址:甘肃省兰州市和平开发区薇乐大道68号
学校网址:http://www.lanzhoutbc.cn/






